(2026年2月7日四川省第十四届人民代表大会第五次会议批准)
目 录
第一篇 奋力开创四川现代化建设新局面
第一章 规划背景
第二章 总体要求
第三章 主要目标
第二篇 协同提升成渝地区双城经济圈发展能级在全国发展大局中发挥更大作用
第四章 优化一体化发展格局
第五章 协同增强整体竞争力
第六章 提高服务战略全局能力
第三篇 强化产业建圈强链集群发展 构建富有四川特色和优势的现代化产业体系
第七章 深入推进工业兴省制造强省
第八章 培育壮大新兴产业未来产业
第九章 推动服务业优质高效发展
第十章 增强农业发展质效和竞争力
第十一章 深入实施重点产业建圈强链
第四篇 体系化推进科技创新和科技成果转化打造西部地区创新高地
第十二章 提升创新体系整体效能
第十三章 加快科技攻坚突破
第十四章 加速科技成果转化和产业化
第十五章 深化教育科技人才一体发展
第五篇 全面推进数智赋能 加快建设数字四川
第十六章 推动人工智能创新发展
第十七章 深化国家数字经济创新发展试验区建设
第十八章 提升数字政府建设水平
第十九章 加快建设数字社会
第六篇 推动高水平区域协调发展 开创五区共兴发展新局面
第二十章 推动优势地区领先发展
第二十一章 培育壮大新兴增长点
第二十二章 增强欠发达地区内生动力
第二十三章 促进全域协同共兴
第七篇 统筹推进新型城镇化和乡村全面振兴构建城乡融合发展新格局
第二十四章 高质量推进以人为本的新型城镇化
第二十五章 推进乡村全面振兴
第二十六章 健全城乡融合发展体制机制
第八篇 建设现代化基础设施体系 提升高质量发展支撑保障能力
第二十七章 打造国家综合立体交通极
第二十八章 建设新型能源体系
第二十九章 构建安全韧性现代化水网
第三十章 科学布局新型基础设施
第九篇 全方位扩大内需 主动融入国内大循环
第三十一章 深入挖掘消费潜能
第三十二章 积极扩大有效投资
第三十三章 加快融入全国统一大市场
第十篇 深化重点领域改革 建立健全激发经济发展活力的体制机制
第三十四章 培育壮大各类经营主体
第三十五章 深化要素市场化改革
第三十六章 加快打造一流营商环境
第三十七章 完善地方财税金融体制
第十一篇 扩大高水平对外开放 构筑向西开放战略高地和参与国际竞争新基地
第三十八章 推动共建“一带一路”高质量发展
第三十九章 打造高能级开放平台载体
第四十章 发展更高水平开放型经济
第十二篇 促进巴蜀文化繁荣发展 建设文化强省旅游强省
第四十一章 弘扬践行社会主义核心价值观
第四十二章 丰富高品质文化供给
第四十三章 推动文化产业高质量发展
第四十四章 推进文化和旅游深度融合发展
第十三篇 推动相关公共服务随人走 促进人口高质量发展
第四十五章 健全同人口变化相协调的公共服务供给模式
第四十六章 积极应对人口老龄化少子化
第四十七章 构建高质量教育体系
第四十八章 提升全民健康服务水平
第四十九章 关心关爱重点群体发展
第十四篇 加大保障和改善民生力度 增强人民群众获得感幸福感
第五十章 促进高质量充分就业
第五十一章 提高城乡居民收入水平
第五十二章 健全社会保障体系
第十五篇 加快全面绿色转型 持续筑牢长江黄河上游生态屏障
第五十三章 积极稳妥推进和实现碳达峰
第五十四章 持续改善环境质量
第五十五章 提升生态系统多样性稳定性持续性
第十六篇 统筹高质量发展和高水平安全 建设更高水平的平安四川
第五十六章 筑牢国家安全屏障
第五十七章 提高经济安全保障能力
第五十八章 强化公共安全保障
第五十九章 维护社会安定和谐
第十七篇 推进社会主义民主法治 深化法治四川建设
第六十章 推进社会主义政治建设
第六十一章 全面深入推进依法治省
第十八篇 强化规划实施保障
第六十二章 凝聚规划实施合力
第六十三章 健全统一规划体系
第六十四章 完善规划实施机制
第一篇 奋力开创四川现代化建设新局面
四川省国民经济和社会发展第十五个五年(2026—2030年)规划纲要,深入贯彻党的二十届四中全会精神和习近平总书记对四川工作系列重要指示精神,根据《中共中央关于制定国民经济和社会发展第十五个五年规划的建议》《中共四川省委关于制定四川省国民经济和社会发展第十五个五年规划的建议》编制,主要明确政府工作重点、引导规范社会主体行为,是“十五五”时期全面建设社会主义现代化四川的宏伟蓝图,是全省各族人民共同的行动纲领。
“十五五”时期在四川基本实现社会主义现代化进程中具有承前启后的重要地位,是夯实基础、全面发力的关键时期,也是四川塑造发展新动能、形成竞争新优势的重要窗口期。必须全面分析发展基础和支撑条件,深入研判发展形势和未来趋势,深刻把握四川在全国发展大局中的战略地位和战略使命,科学确定未来五年发展的总体思路和主要目标,推动事关四川现代化建设全局的战略任务取得重大突破,坚定沿着习近平总书记指引的方向谱写中国式现代化四川新篇章。
第一章 规划背景
第一节 发展成就
“十四五”时期是四川发展历程上具有里程碑意义的五年。习近平总书记对四川工作高度重视、寄予厚望,三次亲临四川视察并作出重要指示,提出“四个发力”重要要求,赋予打造“两高地、两基地、一屏障”使命任务,要求尽快成为带动西部高质量发展的重要增长极和新的动力源,为四川现代化建设擘画了美好蓝图、指明了前进方向。这五年,面对错综复杂的外部环境和艰巨繁重的改革发展稳定任务,省委、省政府坚定以习近平新时代中国特色社会主义思想为指导,深入贯彻落实党中央决策部署和习近平总书记对四川工作系列重要指示精神,团结带领全省各族人民迎难而上、砥砺前行,坚持以成渝地区双城经济圈建设为战略牵引,深入实施“四化同步、城乡融合、五区共兴”发展战略,全力以赴拼经济搞建设,因地制宜发展新质生产力,坚定不移推动高质量发展,全面建设社会主义现代化四川迈出坚实步伐、呈现崭新气象。
经济综合实力显著提升。经济总量跨过两个万亿元大关、跃升至全国第五位、实现历史性晋位,人均地区生产总值超过1万美元,六大优势产业提质倍增行动深入实施,重点产业建圈强链稳步推进,现代化产业体系加快构建。区域城乡发展更趋协调。成渝地区双城经济圈带动能力明显增强,五大片区协调发展水平持续提升,城乡融合发展扎实推进,粮食等重要农产品保供能力稳步增强,巩固拓展脱贫攻坚成果同乡村振兴有效衔接任务全面落实,39个欠发达县域托底性帮扶成效显著。创新驱动能力明显增强。区域创新布局不断优化,西部首个国家实验室落地运行,一批国省创新平台扩容提质,前沿科技攻坚突破行动启动实施,“四川造”科技成果竞相涌现,高新技术企业数量实现倍增。现代基础设施提档升级。成都天府国际机场等标志性工程建成投用,西部陆海新通道西线主通道四川段全线贯通,通江达海、外畅内联的铁路运输体系加速构建,高速公路通车里程突破1.1万公里,多能互补电源、互联互济电网提速建设,水电装机突破1亿千瓦,引大济岷等重大水利工程启动建设,新型基础设施规模稳步扩大。改革开放取得新的突破。具有四川特色的原创性差异化改革取得标志性成果,以控制成本为核心优化营商环境取得新进展,政务服务“高效办成一件事”提质增效,开放型经济加快发展,进出口总额突破万亿元,成都大运会、世园会、世运会和金熊猫奖等国际赛事与重大活动成功举办。绿色低碳转型步伐加快。碳达峰行动有序实施,美丽四川建设深入推进,污染防治攻坚成效明显,生态保护修复、生物多样性保护全面加强,长江黄河上游生态屏障更加巩固。人民生活品质稳步提高。就业总体稳定,城乡居民收入持续增长,教育、医疗、养老、育幼、社保、体育等民生和社会事业全面进步,文化事业和文旅产业蓬勃发展,攀枝花共同富裕试验区建设取得积极成果。安全稳定基础更加坚实。有效应对新冠疫情冲击、突发自然灾害等重大考验,平安四川建设成效明显,全过程人民民主深入发展,全面依法治省取得新进展,社会治理效能明显增强,社会大局保持和谐稳定。全面从严治党纵深推进。党的创新理论更加深入人心,党的基层组织和党员队伍建设不断加强,正风肃纪反腐一体深化,整治形式主义为基层减负取得扎实成效,良好政治生态持续巩固发展。
经过五年拼搏实干,“十四五”规划主要目标任务胜利实现,四川发展站上新的历史起点,为接续谱写中国式现代化四川新篇章奠定坚实基础。这些成绩的取得,根本在于以习近平同志为核心的党中央领航掌舵,在于习近平新时代中国特色社会主义思想科学指引,也是全省党员干部和各族人民共同团结奋斗的结果。
第二节 面临环境
“十五五”时期,我国发展环境面临深刻复杂变化,推动四川经济社会发展既有战略机遇又有风险挑战。
从国际看,世界百年变局加速演进,不确定难预料因素增多。世界变乱交织、动荡加剧,大国博弈更加复杂激烈,地缘冲突易发多发。单边主义、保护主义抬头,霸权主义和强权政治威胁上升,国际经济贸易秩序遇到严峻挑战,全球产业链供应链体系深度调整,世界经济增长动能不足。以人工智能为代表的新一轮科技革命和产业变革加速突破,技术创新进入前所未有的密集活跃期,引领生产生活治理深刻变革。
从国内看,新旧动能加快转换,推动高质量发展的积极因素不断积累。我国经济基础稳、优势多、韧性强、潜能大,长期向好的支撑条件和基本趋势没有变,中国特色社会主义制度优势、超大规模市场优势、完整产业体系优势、丰富人才资源优势更加彰显。国内大循环堵点卡点加快打通,国内国际双循环的根基进一步夯实。科技创新加速引领产业创新,催生更多新产业新业态新模式。城镇化由快速增长期转向稳定发展期,城市发展从大规模增量扩张转向存量提质增效。碳达峰目标引领绿色低碳转型,降碳、减污、扩绿、增长协同推进。人口老龄化、少子化、区域人口增减分化明显,对经济发展、社会治理等提出新课题。
从我省看,既要迈过结构调整、动能转换、发展转型的重要关口,又要在新起点上持续增强综合实力、巩固提升在全国发展格局中的能级位势。一系列国家战略交汇叠加并深入实施,一批国家战略科技力量、战略性产业项目、重大基础设施布局落地,有利于四川进一步集聚高端要素、拓展发展空间。同时,发展不平衡不充分仍然是最大的省情实际,产业体系不优、市场机制不活、协调发展不足、开放程度不深等问题有待进一步破解,就业增收压力较大、民生保障存在短板弱项、自然灾害易发多发等多重挑战交织。
变局蕴含机遇,挑战激发斗志。全省上下要始终保持专注发展战略定力,积极识变应变求变,攻坚克难、乘势而上,一步一个脚印把习近平总书记为四川擘画的美好蓝图变为现实,奋力开创四川现代化建设新局面。
第二章 总体要求
第一节 指导思想
坚持马克思列宁主义、毛泽东思想、邓小平理论、“三个代表”重要思想、科学发展观,全面贯彻习近平新时代中国特色社会主义思想,深入贯彻党的二十大和二十届历次全会精神,坚定落实习近平总书记对四川工作系列重要指示精神,统筹推进“五位一体”总体布局,协调推进“四个全面”战略布局,完整准确全面贯彻新发展理念,坚持稳中求进工作总基调,坚持以经济建设为中心,以推动高质量发展为主题,以改革创新为根本动力,以满足人民日益增长的美好生活需要为根本目的,以全面从严治党为根本保障,深入实施“四化同步、城乡融合、五区共兴”发展战略,主动服务国家战略全局,更好融入新发展格局,推动经济实现质的有效提升和量的合理增长,推动共同富裕迈出坚实步伐,确保四川基本实现社会主义现代化取得决定性进展。
第二节 重要原则
推动“十五五”时期四川经济社会发展,要在坚持党的全面领导、坚持人民至上、坚持高质量发展、坚持全面深化改革、坚持有效市场和有为政府相结合、坚持统筹发展和安全的基础上,结合省情实际切实做到以下方面。
——必须旗帜鲜明讲政治。深刻领悟“两个确立”的决定性意义,增强“四个意识”、坚定“四个自信”、做到“两个维护”,把党的领导贯穿经济社会发展各方面全过程,为新时代治蜀兴川事业发展提供根本保证。
——必须聚精会神抓发展。全力以赴拼经济搞建设,因地制宜发展新质生产力,坚定不移推动高质量发展,进一步全面深化改革扩大开放,坚持有效市场和有为政府相结合,充分发挥市场在资源配置中的决定性作用,更好发挥政府作用,推动形成既“放得活”又“管得好”的经济秩序,加快建设现代化经济强省。
——必须用心用情惠民生。坚持人民至上,切实践行以人民为中心的发展思想,注重在发展中保障和改善民生,在满足民生需求中拓展发展空间,让现代化建设成果更多更公平惠及全省人民。
——必须坚守底线保安全。牢固树立底线思维和忧患意识,更好统筹发展和安全,在发展中固安全,在安全中谋发展,增强经济和社会韧性,以高水平安全保障高质量发展。
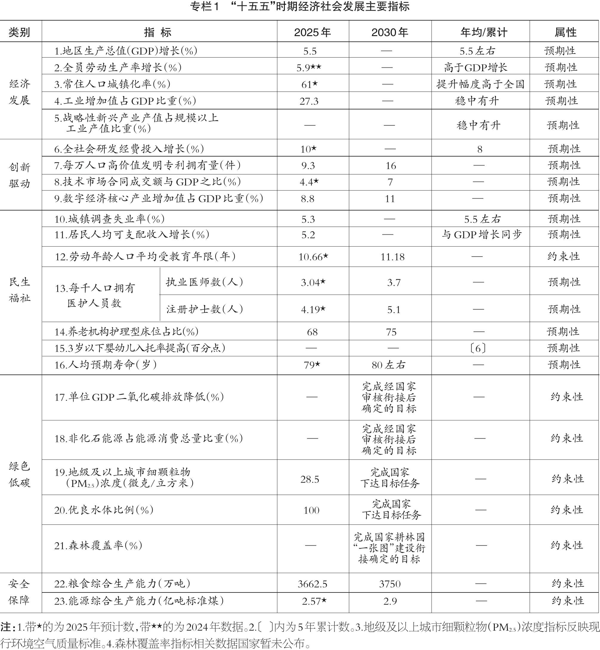
第三章 主要目标
综合考虑国内外环境和四川发展阶段性特征,统筹短期和长远,兼顾需要和可能,“十五五”时期四川经济社会发展致力于实现以下主要目标。
——建设现代化经济强省取得重要进展。经济增速保持高于全国平均水平。四化同步取得重大进展,全要素生产率稳步提升,居民消费率明显提高。高技术制造业、战略性新兴产业、数字经济核心产业比重不断提升,发展新质生产力、建设现代化产业体系实现重大突破。
——打造西部地区创新高地取得重要进展。创新体系整体效能持续提升,科技创新策源功能显著增强,一批关键核心技术取得突破,科技成果转化效率大幅提升,教育科技人才一体发展格局基本形成。
——区域城乡协调发展取得重要进展。成渝地区双城经济圈加快成为全国高质量发展增长极,五区共兴发展成效显著。城乡融合发展水平全面提升,常住人口城镇化率稳步提高,农业农村现代化迈上新台阶。
——建设新时代改革开放新高地取得重要进展。进一步全面深化改革任务如期完成,一批标志性引领性改革取得重大突破。构筑向西开放战略高地和参与国际竞争新基地迈出坚实步伐。全过程人民民主深入推进,全面依法治省达到更高水平。
——社会文明进步取得重要进展。社会主义核心价值观广泛践行,社会文明风尚更加浓厚,人民精神文化生活更加丰富,四川文化软实力显著增强,习近平文化思想实践新高地建设加快推进。
——创造高品质生活取得重要进展。高质量充分就业局面加快形成,居民收入增长和经济增长同步,分配结构得到优化,城乡居民收入比进一步降低。公共服务体系更加健全,社会保障制度更加优化更可持续。
——美丽四川建设取得重要进展。生态环境持续改善,重点领域绿色低碳转型步伐加快,2030年前碳达峰目标如期实现,维护国家生态安全的战略屏障更加巩固,美丽中国先行区建设扎实推进。
——统筹发展和安全取得重要进展。保障国家重要初级产品供给战略基地加快建设,重点领域风险有效防范化解,平安四川建设达到更高水平,社会治理和公共安全治理水平明显提高,治理体系和治理能力现代化水平迈上新台阶。
在此基础上再奋斗五年,到2035年实现全省经济实力、科技实力和综合竞争力大幅跃升,基本建成现代化经济强省,人民生活更加幸福安逸,与全国同步基本实现社会主义现代化。

第二篇 协同提升成渝地区双城经济圈发展能级 在全国发展大局中发挥更大作用
聚焦“一体化”和“高质量”,更高水平建设具有全国影响力的重要经济中心、科技创新中心、改革开放新高地、高品质生活宜居地,加快打造带动全国高质量发展的重要增长极和新的动力源。
第四章 优化一体化发展格局
坚持国家战略引领,优化“一廊两带”发展格局,促进成都都市圈、重庆都市圈相向发展,带动成渝地区中部加快崛起、北翼振兴发展、南翼提级跃升。
第一节 深化成渝双核联动联建
提升国家中心城市核心功能,加快集聚高端资源要素。深入共建国际综合交通枢纽,推动成渝主轴提速扩能、城际通道补网强网,加快形成成渝双核间高速通道群,提升成渝交通直连直通和对外开放水平。强化国家级新区、国家高新区等重大平台功能协作,推动优势产业互相配套、互拓市场,协同建设跨区域全链条科技成果转化体系。深化成渝资本市场合作,促进金融基础设施互联互通,加快共建西部金融中心。联动探索超大城市现代化治理新模式,推动城市数据大脑交互联通、公共服务提质融通,共同打造现代化国际大都市。
第二节 强化成渝地区中部支撑
依托成渝间综合运输通道体系,共建成渝主轴经济走廊。联动成渝国际航空枢纽,优化机场、轨道交通、高等级公路等基础设施和重要战略物资储备基地布局。协同建设智能网联新能源汽车、电子信息、航空制造等成渝产业配套基地。整合区域空域资源、农文旅资源,推动成渝地区低空经济协同发展,打造绿色产品供给地。
第三节 加强南北两翼协同
依托成达万高铁和绵遂资内、达成、达万铁路等,布局建设成(绵)南达万经济带,打造成渝地区双城经济圈北翼增长极。畅通成都至京津冀、长三角便捷高铁和铁水联运通道,引导资源要素向沿线城市集聚,加快发展能源化工、汽车汽配、食品饮料等优势产业集群。畅通岷江航运主通道,推动长江黄金水道向成都平原腹地延伸,布局建设岷江—长江上游经济带,打造成渝地区双城经济圈南翼增长极。促进沿江城市协同发展优质白酒、晶硅光伏、动力电池、绿色化工、装备制造等产业,共建沿江生态文化旅游走廊。
第四节 创新完善协作机制
完善川渝合作机制,提升联合办公室运行效能,健全专项合作和项目共建机制,推动重大合作事项和项目高效落地落实。支持川渝高竹新区、万达开地区等因地制宜建设毗邻地区合作平台,探索建立平台动态调整机制,支持发展基础较好、具有改革示范意义的平台做优做强。优化多方参与机制,推进干部人才双向交流,完善经营主体、民间力量更好参与成渝地区双城经济圈建设机制。
第五章 协同增强整体竞争力
强化相互赋能、相向发展,推动形成更多具有区域辨识度、全国影响力的标志性成果,加快建设实力雄厚、特色鲜明的成渝地区双城经济圈。
第一节 强化经济承载和辐射带动功能
合力构建成渝世界级机场群,加快打通进出川渝铁路大通道,完善省际高速公路通道集群,扩能升级长江上游航运干线,联动建设多式联运港口群,协同打造长江上游航运中心。做优做强电子信息、装备制造、先进材料、特色消费品等产业集群,联合培育壮大智能网联新能源汽车、生物医药等产业集群,提质建设成渝“氢走廊”“电走廊”“智行走廊”,联动发展人工智能、低空经济等新兴产业。共建成渝现代高效特色农业带,建设国家优质粮油保障基地和国家重要的生猪生产基地。深化共建巴蜀文化旅游走廊,打造更具吸引力的国际消费目的地。
第二节 强化创新资源集聚和转化功能
高水平共建成渝地区区域科技创新中心,强化综合性科学中心创新策源功能,打造成渝绵创新“金三角”,合力打造成渝中线科创大走廊,推动沿线城市开展创新协作。深入实施川渝科技创新合作计划,共建氢能绿色制储、先进辐射技术、先进材料、生物制造等领域重点实验室。联动建设一批概念验证中心、制造业中试平台,构建成渝地区共享型“中试+”服务网络。加快建设成渝地区“一带一路”科技创新合作区和国际技术转移中心,联合实施千项科技合作项目、千名青年科学家双向交流计划,推动与共建国家双向建设国际科技合作基地。
第三节 强化改革集成和开放门户功能
因地制宜探索深化经济区与行政区适度分离的多种实现形式,建立健全互利共赢的跨区域协同投入和利益分享机制。纵深推进成渝地区双城经济圈区域市场一体化,推动能源、电信、低空监管等行业提供跨行政区服务。加强基础设施、贸易流通等重点领域国企战略合作,推动更多央企总部、区域总部落户。共同建设向西向南开放门户枢纽,加强中欧班列(成渝)、西部陆海新通道、长江黄金水道、“空中丝绸之路”统筹衔接,协同强化全球产业贸易枢纽建设。
第四节 强化人口吸纳和综合服务功能
深化政务服务“川渝通办”,推动“高效办成一件事”重点事项集成化办理。强化省际基本公共服务标准对接,加强人口高质量发展政策协同,完善教育医疗、就业社保、住房交通、文化体育等领域公共服务便利共享机制。持续推进长江、嘉陵江、乌江、岷江、涪江、沱江生态廊道建设,加强跨区域跨流域生态环境协同立法和联合执法,健全长江流域川渝横向生态保护补偿机制。
第六章 提高服务战略全局能力
坚持从全局谋划一域、以一域服务全局,发挥独特优势,推动国家重大战略落地实施,增强国家战略支撑保障能力。
第一节 建设国内大循环重要枢纽
深度对接京津冀、长三角、粤港澳大湾区,加强与长三角G60科创走廊、广深科创走廊协同,链条式、集群化承接东部地区产业升级转移、成果转化应用。聚焦打造新时代推动西部大开发重要引擎,深化与西部地区在物流、产业、能源等领域合作,合力推动出境出海通道优势转化为贸易和产业优势,引领西部地区加快构建大保护、大开放、高质量发展新格局。加强与长江中游、关中平原等城市群互动,深化沿江铁路、沿江公路等共建,完善流域防洪和水沙调控工程体系,协同推动长江经济带高质量发展、黄河流域生态保护和高质量发展。
第二节 维护国家产业链供应链安全
落实国家制造业重点产业链高质量发展行动,提升产业链自主可控水平。围绕国家重大战略产品需求,深入实施重大技术装备攻关工程,在航空发动机、能源装备、工业母机等领域,加快突破一批创新性、标志性装备。提升战略性产业安全保障能力,聚焦核工业、航空航天、集成电路、新型显示、软件和信息服务、生物医药等领域强链补链,积极承接国家重点产业布局。对接国家急需基础产品,深入实施产业基础再造工程,重点围绕工业软件、先进材料、基础电子元器件、智能传感器等领域精准发力,强化自主研制和系统集成能力,提高产品可靠性、精确性和智能化水平。
第三节 加强重要初级产品供给保障
夯实粮食、能源等稳产保供能力,提升资源综合开发利用水平,打造保障国家重要初级产品供给战略基地。实施新一轮找矿突破战略行动,加强基础地质调查和矿产勘查,推动钒钛、稀土、锂等战略性资源增储上产。深入推进攀西战略资源创新开发试验区建设,促进稀土、磷等资源集约高效开发。推动川西北锂资源开发,增强下游新能源产业原料供给保障能力。开展深部海相钾资源开发利用技术攻关。优化战略应急物资储备布局和结构,加快建设一批综合性国家储备基地。
专栏2 战略性矿产资源保供能力提升
钒钛磁铁矿。推进红格南钒钛磁铁矿开发利用,加快形成年处理原矿2000万吨采选分离能力,聚焦共伴生资源有效利用、钛及钛合金材料研制等关键环节开展重大技术攻关、中试验证及产业化。
锂辉石矿。推进川西北锂辉石矿开发利用,加快甲基卡、麦基坦、措拉、德扯弄巴、木绒、党坝等锂矿建设,新增年处理锂精矿200余万吨采选分离能力。
稀土矿。推动德昌大陆槽、冕宁牦牛坪等稀土矿山整合开发。
第四节 壮大国防科技工业
全域推进新质生产力同新质战斗力高效融合、双向拉动,畅通军转民、民参军双向通道,强化需求对接落实,挖掘民口优势力量,培育壮大各类参与主体,建强用好企业库、项目库、需求库、成果库,提升关键技术和产品供给能力,助力巩固提高一体化国家战略体系和能力。提升国防科技工业自主创新能力和水平,建强军民协同创新平台,加速转化有产业前景和市场价值的国防科技成果。培育壮大军工优势产业集群,提升区域国防科技工业先进制造能力。强化资源要素统筹和政策制度衔接,服务保障重大项目实施。
第三篇 强化产业建圈强链集群发展 构建富有四川特色和优势的现代化产业体系
坚持把发展经济的着力点放在实体经济上,更好统筹产业发展质量、规模和效益,加快推动产业迈向中高端,构建服务国家全局、体现四川特色的现代化产业体系。
第七章 深入推进工业兴省制造强省
突出新型工业化主导作用,坚持全面推进传统产业转型升级、积极发展新兴产业、超前布局未来产业并举,纵深推进制造业智能化、绿色化、融合化发展,夯实实体经济根基。
第一节 巩固提升优势产业
深入实施六大优势产业提质倍增行动,分业施策推动重点产业领域优化结构、提质升级。充分利用人工智能、大数据、云计算、工业互联网等新技术,促进电子信息、装备制造、先进材料等产业提质增效。引导食品饮料、轻工纺织等行业以品种、质量、效率、绿色、安全为发展重点,扩大适应需求的新型消费供给。推动酿酒、丝绸等历史经典产业高质量发展。促进冶金、石化、建材等行业实施节能降碳技术改造,加强新技术、新工艺、新设备转化应用,提升产品质量和附加值。加快医学、医疗、医药融合发展,打造一流生物医药创新服务体系,大力发展医药健康产业。推动建筑业高质量发展。
专栏3 六大优势产业巩固提升
电子信息。重点发展集成电路、智能终端、软件和信息服务、先进计算和存储、新型显示、通信和量子科技、智能传感器等领域。
装备制造。重点发展航空航天装备、高端能源装备、智能网联新能源汽车、轨道交通装备、工业母机等领域。
食品轻纺。重点发展优质白酒、主食加工、预制食品及调味品、果蔬、茶及饮料加工、纺织鞋服、智能家居和竹产业等领域。
能源化工。重点发展天然气(页岩气)化工、清洁能源、石油化工、基础材料化工、节能环保、精细化工、磷硫化工等领域。
先进材料。重点发展钒钛、稀土、高分子复合材料、电子材料、无机非金属材料、锂电材料、有色金属材料、化工新材料等领域。
医药健康。重点发展生物医药、现代中药、高端化学药、高性能医疗器械等领域。
第二节 做大做强先进制造业集群
深入实施先进制造业集群发展行动,推动成渝地区电子信息、成德高端能源装备、成都市软件和信息服务、成德绵自凉航空航天、成渝地区生物医药等国家级先进制造业集群向世界级迈进,提升一批省级产业集群能级。培育更多国家级中小企业特色产业集群。健全优质企业梯度培育体系,推动企业提升自主创新力、资源整合力和品牌影响力,加快培育产业主导力强的链主企业,接续培育一批专精特新“小巨人”企业、制造业单项冠军企业,促进大中小企业融通创新、协同发展。实施制造业卓越质量工程,强化质量基础设施集成服务,积极主导和参与先进标准制修订,加强天府质量奖、天府名品等质量品牌培育,建设质量强省。
第三节 建设高能级产业平台载体
深化开发区管理制度改革,推动开发区提质增效,协同推进体制机制创新和科技创新,提高产业集中度和要素集约度。加强开发区全生命周期管理,接续推进整合优化提升,有序实施滚动开发。推动高新区以发展高科技、实现产业化为主线,布局培育产业新赛道。开展特色园区梯度培育,推进开发区特色化专业化发展。提升孵化转化、中试验证、检验检测、转型促进、品牌运营等产业基础设施水平。稳妥有序推进化工园区建设与管理,促进化工园区强基提质。深入开展园区“亩均论英雄”评价,有效盘活低效用地和闲置空间,促进园区有机更新。
第八章 培育壮大新兴产业未来产业
聚焦战略必争领域和未来产业方向选准重点赛道,强化多技术融合、多主体参与、多场景应用,着力构建创新策源、转化孵化、应用牵引、生态营造的产业培育链条,加速推动新兴产业集聚成势、未来产业创新突破。
第一节 发展壮大新兴产业
实施产业创新工程,推进产业新赛道争先竞速发展,着力打造一批成长潜力大、技术含量高、渗透领域广的新兴支柱产业。做强生物医药、轨道交通装备、节能环保等国家战略性新兴产业集群,壮大新型显示、集成电路、清洁能源装备等省级战略性新兴产业集群。加快建设西部商业航天港、航空动力科创区,推进航空航天强省建设。加强产业基础能力建设,布局建设新兴产业公共服务平台,积极打造高水平产业载体。
专栏4 新兴产业集聚壮大
集成电路。壮大集成电路设计规模,加快释放成熟制程产能,增强先进封装能力,有序发展化合物半导体,推动关键装备、材料和零部件等配套能力提升,构建形成各有侧重、协作配套、特色鲜明的产业发展格局。
新型显示。支持AMOLED、Micro-LED、激光显示等重点领域持续壮大,加快全息显示、彩色电子纸等产业化,提升显示用玻璃、偏光片、关键设备等配套能力,推动材料与设备、面板制造与模组组装、终端应用等全产业链规模提升。
生物医药。以血液制品、新型疫苗、抗体药物、细胞和基因治疗等为主攻方向,重点打造人血白蛋白、静注人免疫球蛋白等拳头制品,支持开发抗病毒、抗肿瘤和治疗自身免疫疾病及罕见病等新型疫苗,鼓励研发新一代抗体药物和核酸药物,发展免疫细胞、干细胞治疗和基因治疗,支持创新药临床应用,加快打造生物医药创新策源高地。
核医疗。推动关键医用同位素规模化生产,开展原创性放射性药物研发,加快闪光放射治疗装备临床验证和高端影像装备国产化,提升多种肿瘤精准靶向诊疗一体化服务能力,着力构建贯通医用同位素、放射性药物、核医疗装备、临床应用的全产业链集群。
商业航天。推进“星箭发用”一体化发展,加快形成低成本模块化卫星制造和大推力可重复使用火箭制造能力,论证推进电磁发射创新技术转化应用。推进星座计划建设,拓展卫星互联网商业应用场景。
新型航空。大力发展航空发动机、新一代防务整机等,开展发动机试验验证,集聚发展航空材料、机体部件等细分赛道,推动航空动力、航电装备、机体部件等重点领域加快突破。支持更多企业进入供应体系,提升国产大飞机本地配套能力。
低空经济。加快推进无人机、通航飞机、电动垂直起降航空器、低空运行管理、低空安防等领域发展,全面提升航电系统、飞控系统、低空动力等配套能力,有序释放低空空域资源,健全低空安全监管体系,持续完善低空基础设施,积极拓展生产作业、公共治理、低空运输、低空消费等场景。
新型储能。并行推动多技术路线创新,加快锂电储能性能进阶,加速钠电研发与全钒液流电池规模化落地,开展高安全固态电池研发。聚焦新能源消纳利用和保供需求,科学引导储能项目在电源侧、电网侧、用户侧各环节的配置,全面提升储能系统的集成效能与可靠性。
激光装备。聚焦材料部件、激光系统、激光整机等环节,一体推动光纤激光器、激光晶体等产品推广和气体激光器、固体激光器等产品研发,加快发展伺服电机、机械臂、控制软件等激光装备控制系统,推动激光退火装备、动力电池激光切割装备等迭代升级及规模化应用,打造特色激光装备产业集群。
增材制造。围绕高性能材料供给、重点装备研制、增材制造应用,加快发展高性能金属粉末和尼龙树脂、陶瓷等非金属材料,推动3D打印设备验证优化和零部件配套能力提升,强化增材制造在航空航天、医疗健康等重点领域应用。
生物农业。实施种业振兴工程,加快培育绿色高产高效新种质,融合前沿技术推动智能育种。培育发展生物农资,针对性开发精准多靶标生物农药和固氮菌肥、解磷菌肥等功能性生物肥料,发展酶制剂、微生物制剂等生物饲料,推动多肽疫苗、益生菌制剂等生物兽药产业化。开发植物基发酵食品、生物基肉制品、浮萍/微藻及功能性脂肪酸等高附加值新食品。
第二节 加快培育未来产业
聚焦第六代移动通信(6G)、量子科技、元宇宙、前沿生物、脑科学与脑机接口、氢能和可控核聚变、超高速轨道交通、深地科学等未来产业领域,加快突破前沿关键核心技术,建设一批未来产业孵化器和特色园区,提升新技术熟化、转移和工程化放大能力,畅通创新策源和转化应用链条。建立未来产业投入增长和风险分担机制,完善容错纠错机制和弹性包容监管服务体系,鼓励政府产业投资、社会资本等加大投入。推动新型研发组织模式创新,开展多元技术路线探索、未来产业先行先试。
专栏5 未来产业创新突破
第六代移动通信(6G)。积极参与6G标准制定,推动技术标准向国际标准转化。开展太赫兹通信、智能超表面、天地一体化等技术攻关,推动建设6G试验网和测试验证平台。强化场景需求验证和终端创新,构建可持续商业模式和广覆盖应用生态。
量子科技。加快量子通信实用化产业化进程,开展核心器件研发、量子保密通信设备等迭代升级,推动建设量子城域网。加快量子计算重点突破,推动测控系统等元器件产业化,支持量子计算机原理样机等软件算法研发,加快量子精密测量应用探索,推动向能源勘探、计时导航、医疗诊断等场景落地。
元宇宙。加快硬件、软件、数字内容等协同,促进元宇宙与实体经济融合。强化硬件支撑,推动增强现实眼镜、全身传感器、力反馈设备等产品革新,推动光学器件、虚拟现实显示屏等规模化量产。强化软件推广,加快渲染呈现、建模工具、3D引擎等应用。强化数字内容供给,丰富动画、游戏、新闻、音乐等内容。
前沿生物。聚焦基因工程、异种器官、合成生物、生物能源和环境、生物智造装备等主攻方向,加强新型基因编辑、细胞分化与去分化调控、新靶点发现、核心菌种创制、一碳化合物高效生物转化、工业酶与生物催化等前沿基础研究,有序推动基于无指定病原体级器官供体猪的类器官和异种器官移植探索,打造基于基因改造的特色产品。
脑科学与脑机接口。围绕原创技术突破、标志性产品研制、临床应用和场景打造,开展神经信号采集与处理、脑状态评估与调控等技术攻关,突破脑机接口产品、手术机器人、康复机器人等高端装备产品,打造医疗健康核心场景,推进重点产品在工业制造、应急安全、公共服务等行业融合。
氢能和可控核聚变。着力攻克电解水、光解水及副产氢等关键技术装备,开展固态、深冷高压、低温液态、有机液体等储运装备研制,推动氢燃料电池、氢能重卡、氢能轨道交通等产品研发。深入实施核聚变加速突破行动,加快建设聚变堆涉核关键技术综合研发平台等重大项目,开展氘氚燃烧、聚变材料等研制,推动磁约束、惯性约束核聚变技术双线突破。
超高速轨道交通。围绕磁悬浮列车、轨道系统、真空管道系统等重点环节,推动建设真空管道磁悬浮列车试验线,开展磁悬浮列车车体、超导磁体、大功率永磁直线同步电机、永磁涡流制动系统等研制,加快超高速轨道交通创新成果系统集成与产业化,提升整车系统和核心装备研发生产能力。
深地科学。开展暗物质前沿科学研究,开发超极限灵敏度探测装备。开展地震预警攻关,开发三维激光雷达、高灵敏度物联网传感器等产品。支持开发地质灾害防治高精度数据产品,拓展地震监测与应急救援等应用场景。
第三节 强化多元应用牵引
强化整机引领带动,促进终端整机和产业链上下游、左右岸一体化发展。加大首台(套)、首批次、首版次产品创新发展和规模化应用,打造若干标志性产品。积极支持新技术推广和新产品应用,加速促进技术迭代升级。依托重点实验室、重大科技专项等加快试验验证设施建设,探索颠覆式产品、新服务体系和可行商业模式创新。加快推动场景试验向商业化落地演进,加速催生新场景新产业。
第九章 推动服务业优质高效发展
以服务实体经济、服务美好生活为导向,构建现代服务业体系,实施服务业扩能提质行动,全方位推动服务业“智改数转”,促进生产性服务业和生活性服务业协调发展,加快建设服务经济强省。
第一节 促进生产性服务业向专业化和价值链高端延伸
实施生产性服务业育新强链工程,将生产性服务业深度嵌入制造业全生命周期各环节,延伸产业链、重塑供应链、提升价值链,构建先进制造业与现代服务业融合发展的新型产业生态。培育壮大科技服务、检验检测、人力资源、节能环保、专业服务、数据信息、批发贸易等生产性服务业,促进技术创新、业态创新、模式创新。实施现代金融、现代物流、平台经济等支撑性服务业提质扩容工程。加快发展服务型制造,促进“产品+服务”“服务+制造”融合创新,打造一批服务型制造典型应用场景,在开发区、高新区分批次开展共享制造、融合应用场景创建。
第二节 促进生活性服务业高品质多样化便利化发展
实施生活性服务业转型升级行动,围绕全人群、全方位、全生命周期生活服务新需求,以业态融合、场景培育为重点,全面拓展生活性服务业市场。坚持服务民生导向,分类推进基本公共服务、普惠生活服务、品质生活服务,形成多层次的生活性服务供给体系。深入挖掘智能穿戴、出行服务、演艺赛事、养老育幼、医疗康养、居住服务、川派餐饮等行业发展潜能,培育发展新业态、新模式、新场景。培育生活性服务业“领跑者”企业,支持企业“上限、升规、提质”,鼓励通过兼并重组等方式向规模化、品牌化发展。
第三节 促进服务业融合化品质化国际化发展
提高现代服务业与先进制造业、现代农业融合发展水平,深化国家级先进制造业与现代服务业融合发展试点,推动餐饮、零售、科技、信息、文化、旅游、健康、养老等服务业内部融合。加快服务业标准化品牌化,开展服务业标准化建设,创建一批中华老字号、四川老字号等,持续实施中国品牌日四川系列活动。深化服务业开放合作,推进成都服务业扩大开放综合试点,支持四川服务“走出去”,分类放宽重点领域准入限制。
专栏6 现代服务业提质增效
服务业“智改数转”。在生产性服务领域打造一批数智化标杆平台,在生活性服务领域打造一批可复制的智慧场景。
“升规稳规”万企培育。分层培育服务业龙头企业、单项“冠军”、上限升规企业等,规模以上服务业企业达1.5万家。
应用场景创新。打造高能级服务业集聚区(培育区)30个,支持80个“蜀里安逸”消费新场景建设。
品牌价值提升。持续擦亮“四川服务”品牌,在金融、物流、商务服务和餐饮、文旅、体育、家政、养老等领域创建一批高价值服务品牌。
第十章 增强农业发展质效和竞争力
坚持产量产能、生产生态、增产增收一起抓,统筹发展科技农业、绿色农业、质量农业、品牌农业,提升农业综合生产能力和质量效益,构建多元化食物供给体系,加快建设农业强省。
第一节 建设新时代更高水平“天府粮仓”
深入实施“藏粮于地、藏粮于技”战略,开展新一轮粮食产能提升行动,深化“天府粮仓·百县千片”建设,力争粮食产量达750亿斤以上。强化耕地保护和质量提升,筑牢“天府粮仓”良田基础,推进农田水利、高标准农田建设,构建多方参与、多元投入的规划建设管护机制。推进川种振兴,加强种业创新和种源关键核心技术攻关,培育在国内具有影响力的龙头企业。深入推进“天府良机”行动,全力推进高端智能、丘陵山区适用农机装备研发应用,提高农作物耕种收机械化水平。加强种植养殖技术创新,健全农技推广服务体系,推动设施农业、智慧农业发展,促进良田良种良机良法集成增效。
专栏7 新时代更高水平“天府粮仓”建设
高标准农田建设。以粮食产能提升重点县、整区域推进市县为重点,新建高标准农田900万亩、改造提升650万亩。新(改)建农村机电提灌站3000座。
川种振兴。建设一批国省级种质资源库(圃)、国省级畜禽保种场(区)及省级畜禽基因库。培育推广一批突破性新品种。建设一批国省级畜禽核心育种场。
机械化水平提升。开展丘陵山区农机装备创新攻关,研制和熟化一批智能化、新能源农机装备。建设一批农机装备中试熟化试验场、区域农机社会化服务中心。
粮油单产提升。提升粮油千亩高产展示片1000个,新增重大品种推广面积300万亩,建设“吨粮田”1000万亩。
畜禽规模化养殖。建成一批现代化生猪养殖场、牛羊标准化养殖场,建设现代化家禽养殖场,改造一批猪牛羊禽老旧养殖场。
粮食仓储和农资保供。建设省本级粮食储备仓储设施62.5万吨、油罐7.7万吨,在成都都市圈新建一批粮食仓储物流设施。健全农资网络服务体系,建设国家农资(储备)中心库1个、省域库6个,推动建设一批县域农资配送中心、改造提升一批规范化农资经营服务网点。
第二节 推动农业产业全链条升级
树立大农业观、大食物观,推进粮经饲统筹、农林牧渔并举,优化种植业生产布局,因地制宜发展林果业,拓展饲草料生产空间,促进现代畜牧渔业高质量发展,保障“菜篮子”产品有效供给。推动农业生产供应链、精深加工链、品牌价值链同构,引进培育高能级农业产业化主体,促进农产品精深加工业强链补链延链,推动优质农产品标准化生产,提升“川字号”农产品、区域公用品牌综合效益。实施“天府粮仓·千园建设”行动,发展壮大优势特色产业集群,加快建设农业高新技术产业园区,提升现代农业产业园区、农业产业强镇产业承载能力。落实农产品质量安全全过程监管制度,推广绿色生产技术,发展生态循环农业,加强农业面源污染综合防治。
专栏8 优势特色农业全产业链发展
千亿产业建圈强链工程。培育畜牧万亿级、粮油五千亿级以及蔬菜、水果、茶叶、林竹、蚕桑、水产、调味品、食药同源等千亿级优势特色农业产业链,实施一批优势特色农业产业培育项目。
农产品加工业提升工程。推动一批新型经营主体实施产地初加工建设项目,支持一批农业产业化重点龙头企业实施农产品精深加工能力提升项目。
现代农业园区发展工程。新建一批国家现代农业产业园区,新建(晋级)一批省星级现代农业园区,补短提升一批省五星级园区。
农产品品牌建设工程。打造十大“天府粮仓”产业旗舰品牌,培育品牌精品300个。
第三节 健全现代农业经营体系
推进农业适度规模经营,发展家庭农场、农民合作社等新型农业经营主体,推动小农户通过联户经营、联耕联种等方式提升家庭经营集约化水平,健全各类经营主体联农带农利益联结机制,探索新型农业经营主体扶持政策同农户增收挂钩有机衔接机制。巩固提升农村集体产权制度改革成果,深化集体林地所有权、承包权、经营权分置改革,发展新型农村集体经济,健全农村集体资金、资产、资源监管长效机制。深化供销合作社综合改革,持续打造服务农民生产生活和现代农业发展的综合平台。构建便捷高效的农业社会化服务体系,完善农业社会化服务标准,创新服务模式、拓展服务领域。
第十一章 深入实施重点产业建圈强链
聚焦打通产业链堵点、优化产业生态,整合资源强化保障,推动产业上下游、左右岸协同配套,推进“主要承载地+协同发展地”“链主企业+链属企业”协同发展,加快产业集链成群、集群成势。
第一节 促进产业补链延链强链
针对重点产业链精准绘制产业图谱,“一链一图”梳理产业链锻长板、补短板、建新板重点任务,找准细分赛道和主攻方向,精准筛选具有相对优势、存在拓展空间、亟待重点突破的关键子链。细化产业招商图谱、目标企业名录、在谈项目清单,针对性促进一批链主型企业项目落地,沿链引进一批上下游企业。围绕产业链和产业生态谋划形成一批储备项目,通过洽谈招引、转化落地、育优做强、纾困解难,推动产业链重大项目投建运营。
第二节 深化产业跨区域协作联动
有序落实区域间产业合作利益分享机制,推动产业主要承载地和协同发展地共建共享、错位发展。推进主要承载地发挥在产业规模、标志性产品、创新能力、企业主体等方面优势,推动产业链链主企业建立共同开展产业研究机制,辐射带动协同发展地共建产业生态。支持协同发展地积极参与产业建链补链延链,推进产业链关键配套、关键环节和应用场景建设。
第三节 加快构建良好产业生态圈
建立完善链主企业和链属企业、科研机构、行业平台、园区建设、应用场景、政策争取等清单。促进创新链产业链资金链人才链深度融合,落实财税、金融、人才等政策支持,强化中试熟化、成果交易、检验检测等平台支撑,加大重点产业链项目与基金对接力度,支持政府投资引导基金、国资国企基金、市场化基金围绕重点产业链领域布局,推动企业“上规、上榜、上市、上云”。建立适应新业态发展的高效便捷准入机制,探索“沙盒监管”、触发式监管等创新监管方式。完善重点产业链工作推进机制和发展评价指标体系,开展主要承载地和协同发展地绩效评估,营造产业建圈强链良好生态。
第四篇 体系化推进科技创新和科技成果转化 打造西部地区创新高地
统筹教育强省、科技强省、人才强省建设,主动服务国家高水平科技自立自强,充分发挥科技的战略先导地位和根本支撑作用,推动科技创新和产业创新深度融合,不断催生新质生产力。
第十二章 提升创新体系整体效能
积极对接国家战略科技力量和资源,优化创新资源布局,提升科技创新组织化协同化程度,加快完善分工明确、优势互补、协同联动的科技创新体系。
第一节 优化区域科技创新布局
强化成都创新枢纽和创新策源功能,做强成渝(兴隆湖)综合性科学中心、西部(成都)科学城等核心载体,推进成都国家自主创新示范区建设。提升中国(绵阳)科技城战略保障能力,完善国防科研院所服务保障机制,打造国防军工科研生产重要基地。布局建设区域特色创新高地,推动德阳加快建设高端装备科技城、宜宾打造新一代固态电池技术创新高地、泸州打造川渝毗邻地区(泸永江)科技成果转化先行区、南充联动达州打造川东北协同创新中心。推动市(州)探索“总部+基地”“研发+制造”等新型协作模式,加快打造天府大道科创大走廊,促进区域联动开展技术研发和成果转化。
第二节 提高创新平台建设运行质效
完善国家级创新平台分类支持政策,打造战略科技力量重要承载地。央地联动建设运行国家实验室,培育新建一批全国重点实验室,鼓励国家技术创新中心、新兴产业创新中心、制造业创新中心、国防科技工业创新中心牵头开展产学研协同攻关,推动更多国家级创新平台落地建设。体系化推进国省重大科技基础设施建设,支持有潜力的实验设施改造升级为重大科技基础设施,打造先进核能、空气动力、深地科学、天文观测、生物医药、光电技术等重大科技基础设施集群,持续产出一批重大原创性成果。推动天府实验室提质增效,促进省级科技创新平台规范化建设运行,面向重点产业链和前沿领域新建一批省级创新平台。建设科学数据中心,强化各类创新平台开放共享,提升重大科研基础设施和大型科研仪器利用效率。
第三节 强化企业科技创新主体地位
完善创新型企业梯度培育体系和支持政策,促进各类创新要素向企业集聚。推动初创企业快速成长,加快中试成果产业化孵化,提升科技企业孵化器、大学科技园、星创天地等孵化载体专业化运营水平,联动培育一批科技型中小企业。提升企业科技创新能力,加快培育一批高新技术企业、瞪羚企业、独角兽企业,建设创新型国有企业,推动链主企业和科技领军企业组建创新联合体,每万家规模以上企业法人中高新技术企业数达900家以上。鼓励有实力的企业牵头承担重大科技攻关任务。落实研发费用加计扣除等政策,探索建立企业研发准备金制度,提升重点领域规模以上工业企业研发投入水平。
第四节 深化央地军民科技协同创新
实施军民科技协同创新提质赋能行动,加强科研机构和军工企业联动,推动军工院所、企业建设平急两用科研载体,支持民口创新主体参与国防科技重大项目。高质量运行先进技术成果西部转化中心、绵阳科技城国家军民两用技术交易中心等平台,军民协同加强前沿交叉研究和关键核心技术攻关,推进军工科技成果二次开发和军民科技成果双向转化。支持建设无人智能科创谷、光子科创城、聚变科创城、网络空间产业园等高能级产业创新平台,建强国防科技工业创新示范基地。深化中央在川大院大所联系服务,加强省院(校)科技合作。鼓励和规范发展新型研发机构。
专栏9 高能级创新平台建设
基础研究平台。在钒钛资源高质化利用、电子信息、生物医药、绿色化学、生态农业等领域争创全国重点实验室,在量子科技、新一代移动通信技术、前沿生物、文物保护等领域建设一批省重点实验室,布局建设省国防科技重点实验室。
技术创新平台。加快建设国家雅下水电技术创新中心,推动建设人工智能、生物医药、钒钛稀土新材料、低空安防、核医疗装备、航空航天等领域技术(新兴产业、制造业、国防科技工业)创新中心。
成果转化与产业化平台。推进在川国家工程(技术)研究中心优化重组为国家产业技术工程化中心,布局建设省级产业技术工程化中心、专业技术研发中心、数字化转型促进中心。加快国家和省级大学科技园优化重塑,加快构建制造业中试平台体系。积极创建现代农业、医药健康等领域“一带一路”联合实验室。
条件保障平台。加快建设中国地震科学实验场、电磁驱动聚变等国家重大科技基础设施,提升极深地下极低辐射本底前沿物理实验设施、大型低速风洞等设施开放共享水平和运行效率。加快建设磁浮飞行风洞、准环对称仿星器等省重大科技基础设施,面向电子信息、航空航天、核技术应用等产业发展需求,布局建设一批省重大科技基础设施。在高原电力气象、山地生态等领域创建国家野外观测研究站。聚焦人工智能、医药健康、农业等领域建设科技资源共享服务平台。
特色创新平台。加快打造稻城世界级天文科学观测中心,建设大型超高能伽马源立体跟踪装置、2.5米大视场高分辨率太阳望远镜,统筹建设光学天文观测基地,集聚建设空间天气太阳观测设施、60厘米太阳高对比度成像自适应望远镜等装置。
第十三章 加快科技攻坚突破
坚持面向世界科技前沿、面向经济主战场、面向国家重大需求、面向人民生命健康,强化有组织的科研,加速产出重大标志性成果,提升基础研究和原始创新能力。
第一节 全面加强基础研究
加强基础研究战略性、前瞻性、体系化布局,统筹推进目标导向和自由探索的基础研究。加快形成基础研究多元化投入格局,提高基础研究投入比重,加大长期稳定支持力度。深入实施基础研究十年行动计划,布局建设基础学科研究中心、基础研究(前沿技术)特区,做优国家自然科学基金区域创新发展联合基金(四川),完善省自然科学基金资助体系。加强新兴领域、交叉融合和跨学科基础研究,加速突破一批基础理论和底层技术方法,产出一批“从0到1”原创性研究成果。
第二节 抢占前沿领域科技制高点
强化前沿技术前瞻布局,加强毫米波与太赫兹、量子科技、前沿半导体、细胞与基因治疗、合成生物、异种移植、脑机接口与类脑机器人、可控核聚变、深地深空等前沿技术和颠覆性技术研发。创新非共识项目筛选和资助机制,遴选实施一批周期长、风险大、难度高的重大科技任务,强化技术需求、攻关突破、应用示范全链条设计,加快新技术先发应用。推行“揭榜挂帅”“赛马制”等攻关机制,通过设立联合专项等方式构建多元化科技投入机制。
第三节 打好关键核心技术攻坚战
聚焦重点产业发展和民生改善技术需求,优化重点领域科研布局,加强“从1到10”科技攻关。围绕人工智能、先进材料、航空装备、低空智能、光电技术、新型储能、核医疗等领域,布局实施一批重大科技专项,采取超常规措施,一体推进技术研发、成果转化、标准研制、产业培育,加快攻关成果应用和产品迭代升级。强化重点产业链科技攻关,全链条推动集成电路、工业母机、基础软件、生物制造、绿色氢能等领域关键核心技术加快突破。加强保障战略安全的技术研发,提升粮食安全、战略性矿产资源勘探开发利用、生态环境保护修复、重大工程建设、地理信息安全等领域科技支撑能力。推进卫生健康、城市建设、应急安全等领域技术创新,提高民生科技供给水平。
专栏10 科技攻坚突破重点领域
前沿科技。加强第六代移动通信(6G)、量子科技、太赫兹、前沿半导体、生命科学、类脑智能、深空深地、未来交通、先进核能与核技术应用、激光技术等前沿领域科技攻关布局。
战略科技。加强先进制造、网络信息安全、现代农业、战略性矿产资源勘探开发利用、碳达峰碳中和、重大战略工程保障等领域关键核心技术攻关。
产业技术。加强人工智能、集成电路与新型显示、航空航天、低空经济、智能网联与新能源汽车、生物医药与生物制造、原子级制造、先进材料、清洁能源、绿色化工、农副产品精深加工、现代服务业等领域技术突破。
民生科技。聚焦卫生健康、社会治理、交通运输、城市建设等重大技术需求,加强重大常见多发疾病防治、智慧交通管理、城市更新与品质提升、数字政务服务、多灾种监测预警与风险防控等技术研发。
第十四章 加速科技成果转化和产业化
实施科技成果转化专项行动计划,有组织、成体系、全链条推动科技成果转化,促进更多科技成果变成产品、形成产业。
第一节 推动产业技术精准对接
全面推进产业技术研究转化新型模式,链接省内外高校院所、科技企业、创新平台、创投基金等创新资源,协同推进重大科技成果转移转化。健全科技创新服务体系,优化“线上科创通+线下科创岛”服务模式,提升四川省科创通平台市场化服务能力,推动成都科创生态岛建设科技服务业核心集聚区。深入实施“双向揭榜挂帅”“校(院、所)企双进·找矿挖宝”,加强科技成果挖掘发现,布局“从10到100”重大科技成果转化项目。建好国家统一技术交易服务平台区域节点,推动全国高校区域技术转移转化中心加快落地。培育壮大技术经理人队伍。
第二节 提升中试能力建设水平
实施中试研发平台建在产业链上专项行动,围绕优势产业和重点产业链发展需求,分级分类布局建设一批概念验证中心、中试熟化平台,在产业园区和科研单位集聚区域打造一批中试研发基地,探索“中试+产业”发展模式。深化中试研发“1+N”模式,遴选实施一批重大概念验证和中试熟化项目。支持成都打造西部中试中心,推动相关市(州)协同培育中试生态。成立省中试平台服务联盟,完善中试工程技术人员职称评聘体系。
第三节 打造创新应用示范场景
加快场景培育和开放,建设新场景推广应用中心,打造一批综合性重大场景、行业领域集成式场景、高价值小切口场景,扩大生产场景、工作场景、生活场景供给。常态化发布场景机会清单、场景能力清单、场景应用案例清单,推动新场景大规模应用。推广“科技+文旅”“工业+医养”等跨界融合场景,打造和开放“首发首试”特色场景,探索颠覆式产品创新和场景应用推广。
第四节 健全科技金融服务体系
完善鼓励长期资金愿投敢投的政策措施,用好各类基金并提供募集资金、项目投资、投后管理、退出变现全生命周期融资服务。推广企业“创新积分制”,推动科技金融“股贷债保”联动赋能科技型企业增信。引导更多符合条件的科技型企业、股权投资机构和金融机构发行科技创新债券。实施科技创新专项担保计划,优化“天府科创贷”,强化科技保险服务创新。支持成都、绵阳开展科创金融改革创新,推进知识产权金融生态综合试点。
专栏11 产业技术研究转化新型模式建设
技术发现。省级与地方、企业共建企业联合中心、市(州)联动站,建立线上线下相结合的成果征集机制和科技成果服务专员制度,将高水平技术成果和高价值发明专利纳入产业技术成果储备库。
评估论证。完善科技成果市场化评价机制,发挥国家技术转移西南中心、先进技术成果西部转化中心等作用,对入库成果开展技术先进性、成熟度、产业匹配度等综合评估论证。
接续攻关。对可即时落地产业化的成果,予以专项支持。对有应用价值、前景较好但需进一步研发的成果,给予资金、人才、平台等资源匹配,持续开展科技攻关,支持其及时转化。
中试验证。聚焦重点产业建圈强链,建设概念验证中心和中试平台。以中试平台“1+N”模式为牵引,每年实施一批重大概念验证和中试熟化项目。
企业孵化。建设高水平科技型企业孵化载体,推动科研仪器设备开放共享,孵化培育科技型中小企业达3万家以上。
质量技术服务。聚焦重点产业链完善检验检测机构布局,筹建一批特色优势产业计量测试中心,推动“四川造”产品认证国际互联,升级“川质通”一站式服务平台。
第十五章 深化教育科技人才一体发展
以产业升级为导向,以科技创新为引领,以人才教育为支撑,以深化改革为动力,健全一体推进的协调机制,强化规划衔接、政策协同、资源统筹、评价联动,促进科技自主创新和人才自主培养良性互动。
第一节 聚焦产业需求推进科技创新
围绕传统产业高端化和前沿技术产业化落地,加强科技攻关主动设计和系统布局,及时将科技成果应用到产业和产业链上。围绕优势产业强化有组织科研攻关,根据产业图谱、标志性产品图谱迭代升级创新图谱。常态化梳理发布产业创新所需的科技攻关难题。突出面向产业、服务企业导向,坚持企业“自下而上”出题和政府“自上而下”组织相结合,加强前瞻性、引领性科技重大项目储备。完善重大科技任务组织实施机制,逐步提高企业承担省级技术攻关和成果转化项目的比例。
第二节 强化产业创新的教育支撑
深入实施“双一流”建设贡嘎计划和高等教育“登峰计划”,调整优化高校学科专业设置,推动高校围绕科技创新和产业需求,布局一批急需紧缺和新兴学科专业,深化新工科建设。加强未来技术学院、现代产业学院、专业特色学院建设,支持高校、科研院所、企业联合培养产业人才。完善校院企地合作机制,打造市域产教联合体、行业产教融合共同体和开放型区域产教融合实践中心。提升高等职业教育办学水平,发挥企业重要办学主体作用,培养具有创新能力的后备产业工人和高技能人才。支持高校建设国家卓越工程师学院,深化工程硕博士产教融合培养改革。探索建设新型研究型大学。
第三节 建设多层次创新人才队伍
深入实施“天府峨眉计划”、“天府青城计划”、省学术和技术带头人培养工程,推进战略科学家后备人选培养专项、重点领域人才专项。深化省级人才计划前置改革和自主评审,完善顶尖人才寻荐机制和人才引进快速响应机制,适时新增布局重点产业人才专项。优化实施科技英才领航、青年科技人才“萃青”工程,遴选支持一批科技领军人才、青年科技人才和创新团队。实施海外智力集聚计划,推进外国人才服务保障综合配套改革试点。完善技能人才培养、使用、评价和激励制度,培养更多高素质技术技能人才、能工巧匠、大国工匠。推行技术总师、产业导师等灵活用才方式,畅通高校、科研院所、企业人才交流渠道。
第四节 营造一体发展良好生态
开展教育科技人才一体发展综合改革,建立教育科技人才一体协调推进机制。深化科技体制改革,完善重大科技任务组织协调、财政科技经费分配使用等制度机制,落实职务科技成果赋权和资产单列管理制度,扩大财政科研项目经费“包干制”范围,进一步扩大高校、科研院所和企业科研自主权。推进人才评价与科技评价、产业发展衔接贯通,深化高等学校、科研院所薪酬制度改革,完善科技奖励、收入分配等激励机制。加快构建以创新能力、质量、实效、贡献为导向的人才评价体系,进一步下放重大人才项目评审权,深入推进职称评审改革。完善鼓励科研人员离岗创业或兼职创业政策措施,健全青年人才就业创业政策体系,支持青年科技人才创新创业。加强科技法治、伦理、诚信、安全建设,完善科普工作和科学素质建设体系,培育创新文化,弘扬科学家精神,营造良好开放创新生态。
专栏12 教育科技人才一体发展
学科专业和特色学院建设工程。设置人工智能、航空航天、先进装备、生物制造、新能源新材料等应用学科专业,布局量子科技、卫星互联网、生物新材料、高性能复合材料等新兴学科专业,建成一批国家级一流专业。布局建设人工智能、先进新材料、城市轨道交通、核医药等一批现代产业学院,建设一批专业特色学院。
产教融合发展工程。探索打造国省级产教联合体15个,建设一批行业产教融合共同体。建成一批特色鲜明、专业优势突出的技工院校,打造一批支撑我省重点产业发展的高水平专业。
产业创新人才集聚培养工程。实施战略科学家后备人选培养专项、“天府峨眉计划”、“天府青城计划”、省学术和技术带头人培养工程,推进基础研究领衔科学家专项、“顶尖科技人才”专项、优秀青年科技人才“顶青”专项,实施卓越工程师和省级工程硕博士校企联合培养项目,每年引育、遴选、支持一批高层次人才。
第五篇 全面推进数智赋能 加快建设数字四川
抢抓以人工智能为代表的新一轮科技革命和产业变革历史机遇,全面激活数据要素,统筹推进数字经济、数字政府、数字社会建设,用数智为经济赋能、为发展提质、为治理增效,加快建设网络强省、数字四川。
第十六章 推动人工智能创新发展
坚持创新驱动与应用牵引并重、规模发展和安全可信并举,构建人工智能产业生态体系,抢占人工智能产业应用制高点,加快建成具有全国影响力的人工智能创新策源地和应用先导区。
第一节 深化人工智能一号创新工程
加强人工智能科技攻关,聚焦先进算力、类脑智能、具身智能、智能机器人、低空智能、行业垂直大模型等方向,推动通用大模型和行业专用模型协同创新,加快突破异构算力混训、神经解码、空天地一体化感知等领域基础理论和关键核心技术。实施标志性产品培育工程,推出一批高品质机器人、智能可穿戴设备、大模型一体机等人工智能产品。加快天府人工智能创新发展,搭建工业智能体平台,建设机器人社区、智能网联汽车封闭测试区,推动新产品在真实环境中验证优化和迭代升级。
第二节 大力发展人工智能产业
提升成都国家新一代人工智能创新发展试验区和应用先导区发展能级,提高细分领域核心竞争力。推动国家人工智能行业应用中试基地建设。加快建设大模型训练场、具身智能机器人训练场,探索建设人工智能其他细分领域专项训练场。统筹推进算力设施建设、模型算法发展和高质量数据资源供给,围绕重点行业、特色优势领域,建设行业高质量数据集和人工智能语料库,积极融入国家数据资源体系。实施人工智能赋能新型工业化行动,推动新型智能终端创新发展,梯度培育智能工厂,打造未来工厂。打造一批创新型产业集群,培育一批细分赛道骨干链主企业。
第三节 实施“人工智能+”行动
以人工智能引领科研范式变革,加强人工智能同产业发展、文化建设、民生保障、社会治理相结合,围绕先进制造、服务业、农业、文旅、教育、医疗等重点领域,加强技术创新、场景开放和生态培育,打造一批具有代表性的行业应用场景。遴选基础扎实、特色鲜明的县(市、区)布局建设省级人工智能标杆应用场景,构建“场景开放—技术验证—成果转化—产业集聚”闭环生态。安全稳妥有序推进人工智能大模型在政务领域应用。
专栏13 人工智能创新发展
重大科技攻关工程。突破低空智能、具身智能、垂直大模型、脑机接口、空间智能、智慧医疗等领域“卡脖子”技术,研发具有全国影响力的行业垂直大模型10个以上,产出智能机器人、机器狗、低空智能产品等一批重大创新产品并广泛应用。
全产业链发展工程。建设清洁能源、医疗医药、工业制造、应急管理等优势特色领域数据集和语料库,发展壮大基础硬件、智能终端、AI应用等优势细分赛道,建设人工智能开源社区,提升大模型、机器人训练场等公共平台能级,培育壮大一批具有全国竞争力的领军企业。
赋能千行百业工程。建立覆盖全省的常态化场景需求和产品供给收集机制,打造一批标杆应用场景,推动人工智能在科学研究、制造、服务业、农业、商贸、文化旅游、就业、教育、医疗、养老、交通运输、应急管理、地质矿产、政务服务、城乡治理、公共安全、国际合作等领域应用,新一代智能终端、智能体等应用普及率达到90%。
健康发展促进工程。开展人工智能可能引发的行业迭代、行业消失等问题潜在风险研究,制定人工智能关键技术、基础软硬件平台等方面标准,加快省级层面人工智能立法。深化人工智能伦理问题研究,开展伦理和常识普及,加强科研伦理审查和监管。
第十七章 深化国家数字经济创新发展试验区建设
构建促进数字经济发展的体制机制,加快数字技术和实体经济深度融合,发展以数据为关键要素的数字经济,建设数字经济创新发展先行省。
第一节 加快释放数据要素价值
开展数据资源统计调查,建立全省公共数据资源管理体系,加快推动公共数据登记管理、授权运营,完善收益分配机制和配套制度规范,推进公共数据与企业数据融合应用。落实数据产权结构性分置制度,加强高质量数据供给,完善数据标准体系和质量管理体系,细化数据产权登记、流通交易、权益保护、收益分配等方面制度规则,支持多元数据流通交易方式发展,大力推进企业数据、行业数据开发开放,积极融入全国一体化数据市场,建设数据交易中心(平台)。深入实施“数据要素×”行动,建立政企合作、社会参与、多方协同的数据融合创新应用机制,促进数据多场景应用。建立数据安全制度规范,加强重点行业领域数据安全风险监测、分析和处置能力建设。
第二节 促进数字经济核心产业加快发展
聚焦智能设备、新型软件、产业互联网等核心产业和数字低空、数字能源、数字物流等新业态,培育数据要素驱动、数字技术赋能、数字平台支撑、产业融通发展、生态协同共建的数字经济新形态,培育具有国际竞争力的数字产业集群。推动平台经济创新和健康发展,加快科技创新、模式创新,提升数字技术、产品和服务水平,培育垂直领域特色化平台型企业。加强数字经济创新型企业培育,构建“政府+企业+创新+金融”遴选培育机制。发展壮大数字经济园区、数据产业集聚区,建设数智综合赋能公共服务平台,高水平打造成渝地区大数据产业基地。
第三节 推进产业全面数智化转型
深入推进制造业“智改数转”行动,实施工业互联网创新发展工程。促进现代服务业数智化发展,完善数字金融服务生态。推动农业数智化改造,加快现代信息技术在农业全产业链普及应用。建设数字化应用场景实验室,搭建供需对接、概念验证、应用孵化、推广应用公共服务平台。高质量运行四川数智化绿色化发展促进中心,持续建设面向区域、园区、集群的省级数字化转型促进中心,构建数字化产业链供应链,培育数字化转型服务商,营造“生产服务+商业模式+金融服务”数字化生态,促进产业链上下游企业整体数智化转型。
第十八章 提升数字政府建设水平
以数智化改革助力政府职能转变,统筹推进数字底座、支撑平台和应用场景规划建设,构建纵向贯通省市县、横向覆盖各领域的数字政府体系。
第一节 建强数智化基础平台
统筹建设云网基础设施,加快建设四川数据云,统一纳入全省政务云资源。统筹构建全省政务云资源一体化管理体系,完善云资源管理和灾备系统,提高全省政务基础网络支撑能力,建设网络综合运维、安全管理平台。加快建设省数据管理系统,打造服务全省数据登记管理总入口、数据管理总枢纽、数据流转总通道,融入全国一体化政务大数据体系。建设全省统一智能集约的支撑平台,提升业务、技术、智能支撑能力,实现统一调度、协同管理。
第二节 推动数据归集共享
推进数据汇聚治理,形成全省统一的数据资源目录体系,推动数据资源向数字底座归集,优化自然人、法人、空间地理等基础库,建设各类主题库、专题库,按照“一数一源一标准”,加强数据源头治理、系统治理、按需治理。推动数据共享利用,增强数据分析、智能服务能力,支撑应用场景赋能科学决策、精细治理、精准服务。建立行政权力数据备案机制,依法归集和共享,促进权力监督线上线下全覆盖。加强政务数据安全管理,健全分类分级保护、风险评估、安全管理等制度,强化安全可靠技术和产品应用。
第三节 提高数智化服务效能
加强应用场景规划建设,提升治理服务能力。聚焦服务企业,建设“川商通”,打造市场准入、金融增信、用工服务、惠企政策直达快享等应用场景。聚焦服务群众,建设“川易办”,推进服务群众事项全省通办,以“高效办成一件事”为牵引,推动跨地区、跨部门、跨层级办事流程整合、业务协同联动,提升政务服务质效。聚焦服务基层,建设“川政通”,实现“一网协同”,推广“报表通”等创新应用,为基层减负赋能。聚焦服务政务,建设“总驾驶舱”,构建集态势感知、监测预警、决策分析、指挥调度于一体的调度体系,提升科学决策能力。
第十九章 加快建设数字社会
以数智赋能促进社会公平正义、增进人民福祉,深化公共服务、生活服务、社会治理数字化转型和智能化升级,构建普惠便捷、智慧宜居、精准高效的数字社会新形态。
第一节 提质增效数字公共服务
聚焦公共服务重点领域,开展适数化创新场景应用和智慧化升级。推动数字健康高质量发展,以数智化赋能提升医疗、医保、医药协同发展水平。实施全民数字素养与技能提升行动,推进人工智能全学段教育和全社会通识教育,推出满足不同需求的数字教育服务和产品。健全“数据找人”就业服务机制,推进“在线就业”。推动适老助残无障碍设施和服务数智化升级,提供更加安全可靠、便捷高效的优质服务。
第二节 全民智享美好数字生活
推进社区信息化建设,加快智慧餐饮、智能出行、数字家庭、上门经济、即时零售等新型场景建设,打造数智惠民服务生活圈。加大智慧商圈和数字街区培育力度,促进传统消费业态数智化转型。发展智慧旅游,鼓励开发智慧伴游、行程定制等新业态新产品,构建以数据导流的旅游产品智能推荐新模式。强化数智技术在公共文化服务、文化遗产保护、红色文化传承中的融合应用。推动体育场馆和设施数智化改造升级,促进健身场地共享共用。
第三节 精准推进数字社会治理
聚焦公共安全、城市运行管理、生态环境监测、社情民意感知等领域,打造横向联通、纵向贯通的智慧化治理应用。加强城市可信数据空间等数智化共性基础建设,加快城市全域数字化转型,探索数字孪生城市建设。加快数字乡村建设,构建乡村数字治理体系,壮大乡村数字新业态。以数智化赋能公共安全防治,推动数字技术在公共安全、应急安全、消防安全、自然灾害等领域应用。
专栏14 经济社会数智化转型
数字产业集群培育工程。培育形成省级数字产业集群10个左右,争创国家级数字产业集群2至3个。实施一批引领性数字化项目,建成一批综合数智赋能平台,培育一批龙头平台型企业。
制造业“智改数转”工程。健全四川数智化绿色化发展促进中心服务机制,全域推进企业和产业链群数智化转型提质,打造一批省级重点工业互联网平台,培育一批先进级智能工厂。
智慧城市建设工程。建设数字化城市综合运行和治理中心,打造一体化城市体检更新平台,推动地级及以上城市搭建跨部门综合信息平台。构建智慧街区、智慧门店、智慧商圈等城市微单元。
数字乡村发展工程。升级打造一批数字乡村创新应用场景,实现重点乡镇5G信号全覆盖,建立名镇名村、传统村落等乡村历史文化资源数据档案库,推动乡村学校光纤到班、智慧黑板全覆盖。
数字美好生活工程。推动购物消费、居家生活、文化旅游、交通出行、体育运动等生活场景数智化。推动实施一批数字社会领域多跨协同标志性任务,培育一批数字化应用场景实验室。
第六篇 推动高水平区域协调发展 开创五区共兴发展新局面
注重发挥区域比较优势,统筹重大基础设施、重大生产力和公共资源布局,拓展流域经济等模式,推动全省空间格局整体优化、功能体系整体完善、发展能级整体提升,加快形成“极核引领、次级支撑、竞相发展、片区协同”的区域发展新格局。
第二十章 推动优势地区领先发展
顺应产业和人口向优势地区集中的空间结构变化规律,进一步增强成都都市圈、省域经济副中心、区域中心城市等优势地区对高端要素资源的集聚配置能力,支持经济大市挑大梁,加快构建功能衔接、梯次联动的高质量发展空间动力系统。
第一节 做优做强成都极核功能
深化践行新发展理念的公园城市示范区建设,推动建设西部经济中心、科技创新中心、对外交往中心和全国先进制造业基地,打造超大城市高质量发展和高水平治理新标杆。增强电子信息、航空航天、生物医药等产业全球竞争优势,提高高端资源要素配置能力,协同打造清洁能源装备产业集群。集聚用好国家战略科技力量,推动建设国家雅下水电技术创新中心,高效建设和运行川藏铁路、高端航空装备、精准医学、超高清视频等国家级创新中心,促进高校、科研院所成果就地就近转化。推进国际航空枢纽建设,筑强陆港、空港枢纽功能支撑,提升参与国内外经济循环水平。夯实四川天府新区创新策源极核功能和高端高新产业支撑,推动成都东部新区建设国际航空门户枢纽城市核心支点和临空产业创新发展高地,支持成都高新区建设一流科技园区。
第二节 打造现代化成都都市圈
健全成都都市圈同城化发展体制机制,强化空间布局和土地用途跨行政区衔接,以都市圈为基本空间单元推进项目统筹布局、资源要素配置、改革整体承接,加快打造轨道上的都市圈、高能级的产业生态圈、均衡共享的优质生活圈。建成市域(郊)铁路成都至德阳线(S11)、成都至眉山线(S5),加快市域铁路公交化运营改造,扩容改造高快速路通道,实施城际公路贯通工程,提升城际通勤效率。做大做强成德临港经济、成眉高新技术、成资临空经济产业带,完善联合招商引资项目跨市域流转机制,以“总部+分中心”等模式共建技术创新中心,探索推行“总部+基地”“设计+转化”等跨市域合作模式。推进公共服务共建共享,推动更多政务服务事项同城化无差别受理,塑造都市圈文化旅游品牌。
第三节 提升省域经济副中心和区域中心城市能级
提升绵阳川北省域经济副中心发展能级,增强中国(绵阳)科技城创新策源功能,加快建设中国特色社会主义科技创新先行区。增强宜宾—泸州川南省域经济副中心综合实力,协同发展临港经济、通道经济,培育建设港口型国家物流枢纽,合力打造国家重要的先进制造业基地和全省南向开放枢纽门户。发展壮大南充—达州川东北省域经济副中心,共建多式联运枢纽体系,打造成渝地区先进制造业集聚区和四川东向北向开放高地。推动乐山高水平建设区域中心城市,增强综合承载能力,打造光伏储能和绿色化工创新高地、世界重要旅游目的地、全省重要的区域交通和物流枢纽。提升绵阳科技城新区、宜宾三江新区、南充临江新区产城融合、创新发展水平,深化集成授权改革,建设现代化城市综合功能平台。
第二十一章 培育壮大新兴增长点
发挥各地资源禀赋、生态人文、特色产业等比较优势,培育有辨识度的特色产业集群,强化重要节点支撑功能,塑造全省区域高质量发展新动能。
第一节 促进川中四市加快发展
推动自贡、遂宁、内江、资阳强化协同合作、错位发展,打造产业发展新高地。深化产业链、价值链分工协作和功能互补,推动装备制造、电子信息、先进材料、食品饮料等优势产业集群化规模化发展,做大做强低空经济、锂电、口腔医疗器械等特色产业,前瞻布局商业航天、异种移植等新兴产业。大力发展通道经济和现代物流业,积极探索丘陵地区农业发展新模式,深化天然气资源开发利用,推动文旅品牌共建共享。深度嵌入成渝双核产业链、供应链,促进区域要素自由流动和高效集聚。
第二节 推进安宁河流域高质量发展
提升安宁河流域水安全保障能力,高质量建设现代农业产业园区,培育“大凉山”“攀果”区域品牌,打造全国优质特色农产品基地。推进钒钛资源综合利用关键技术攻关,完善精深加工产业链条,打造世界级钒钛产业基地。推进稀土产业整合,加强开采和冶炼分离整合,加快发展高性能稀土功能材料,延伸发展精深加工下游产业,联动打造国家重要的稀土研发制造产业基地。建设西昌生态文化度假区、攀枝花阳光康养名城,打造安宁河流域生态文旅走廊和国际阳光康养旅游目的地。
第三节 增强节点城市发展活力
支持雅安建设川藏经济协作试验区,增强服务国家重大战略工程综合保障功能,打造跨区域协作高能级综合功能平台。支持广安跨省域深度融合发展,主动承接重庆产业转移和功能外溢,积极融入重庆都市圈。推动广元加强国家物流枢纽培育,深化与新疆等地区经济协作,打造成渝地区北向重要门户枢纽。支持巴中建设全国革命老区振兴发展示范市,高效开发油气、绿色生态和川陕革命老区红色资源,大力发展能源化工和文旅康养产业,深化革命老区重点城市对口合作。
第四节 推动县域经济竞相发展
深化强县扩权赋能改革,增强县域统筹配置资源能力,培育打造一批特色鲜明、功能完善、辐射带动力强的市域副中心。实施县域百亿主导产业培育行动,承接培育就业友好型产业,打造一批农业强县、工业大县、旅游名县,推动经济总量超五百亿元县域增量扩容,打造千亿级强县强区雁阵。
第二十二章 增强欠发达地区内生动力
更加注重革命老区、脱贫地区、民族地区、盆周山区高质量发展,加强分类指导,补齐区域发展突出短板,增强欠发达地区“造血”功能和发展动力。
第一节 推动革命老区振兴发展
研究推动四川革命老区振兴发展地方立法,强化政策保障与实施机制建设。深入开展红色文化保护传承,擦亮红色文化品牌,建立“红色+绿色”文旅资源融合共享的跨区域协作联盟。支持革命老区加强资源科学开发利用,依托油气、水风光、锂钾等能源资源发展优势特色产业。促进基础设施补短联网、扩面增效,推动公共服务由兜底保障向均衡可及提升。
第二节 促进民族地区高质量发展
大力发展高原特色农牧业,做精做强农牧加工业。优化全域旅游布局,贯通旅游环线,整合生态风光、阳光康养、民族民俗等资源,做好“旅游+”融合文章。规模化集约化开发利用清洁能源,建设一批水风光热、抽水蓄能、特高压电网等重大项目。深入实施教育、卫生发展十年行动计划,持续推广普及国家通用语言文字,促进各民族交往交流交融。加大生态保护与修复力度,加强若尔盖、长沙贡玛等高原湿地生物多样性保护。
第三节 支持欠发达县域加快追赶
分层分类开展欠发达县域托底性帮扶,着力改善欠发达县域基础面貌,提升县域综合发展实力。突出增强“造血”功能,因地制宜建强产业园区,支持欠发达县域有序承接发达地区产业转移,壮大县域主导产业,加强特色农产品链条延伸和品牌打造,培育一批中小企业特色产业集群。突出重点领域补短强弱,在交通、水利、能源、信息等领域谋划实施一批基础设施项目,在教育、医疗、就业等公共服务领域加大投入,促进欠发达县域基本公共服务资源优化配置和均衡布局。
第二十三章 促进全域协同共兴
强化主体功能区战略实施,充分考虑不同地区禀赋条件和发展基础差异,统筹资源环境承载能力和开发潜力,打造各具特色的区域板块,增强板块间功能链接、政策衔接,加快构建优势互补、高质量发展的区域经济布局和国土空间体系。
第一节 推进五大片区特色发展
推动成都平原经济区加快都市圈同城化、全域一体化,在发展新质生产力、深化内陆改革开放中走在前列,建设宜居宜业宜游优质生活区。推动川南经济区优化一体化发展格局,强化沿江和南向开放门户功能,建设长江上游绿色低碳发展先行区。推动川东北经济区以工业振兴引领高质量发展,推进油气等资源开发,加强锂钾资源勘探开发技术攻关,高水平建设东出北上综合交通和物流枢纽。推动攀西经济区深化建设国家战略资源创新开发试验区,做大做强清洁能源、钒钛等特色优势产业。推动川西北生态示范区提高生态保护和绿色发展水平,打造国际生态文化旅游目的地、绿色能源重要供给地、现代高原特色农牧业基地。
专栏15 五大片区发展布局
成都平原经济区。北向推动成德绵共建新质生产力主要支撑地,深化创新协作。东向推动成资遂共建成渝主轴经济走廊,主动承接成渝双核产业梯度转移。南向推动成眉乐高效衔接长江黄金水道,共建岷江—长江上游经济带。西向推动雅安更好融入经济区发展,联动建设川藏经济协作试验区。
川南经济区。纵向共建西部陆海新通道西线经济走廊,联动成都深化拓展滇黔桂和东南亚市场。横向联动成都平原经济区共建岷江—长江上游经济带,形成一批具有较强竞争力的临港产业集聚区。
川东北经济区。横向共建成(绵)南达万经济带,形成成都至京津冀、长三角便捷通道。纵向共建嘉陵江—渠江绿色生态经济带,建设西北地区战略物资和重要初级产品“入江通海”集散地。
攀西经济区。纵向建设安宁河流域经济带,加快钒钛、稀土、水风光、特色农产品等优势资源高效开发利用。横向规划建设宜西攀丽经济走廊,打通以攀枝花、西昌为支点的东西向战略大通道。
川西北生态示范区。规划建设川西北旅游内外两个环线,外环线串联康定、若尔盖、红原、稻城等,内环线串联康定、马尔康、雅江等,提升交旅融合发展水平。
第二节 积极发展流域经济
畅通长江干线、岷江、嘉陵江等水运通道,完善航道服务功能,促进沿线港口协作联动,推动水运与铁路、公路、航空等多种运输方式高效衔接,提升集疏运能力。培育壮大水运市场,推动港口与货源地深度合作,稳步扩大大宗商品运量和品类,引导港航企业延伸上下游业务,提供多式联运、物流分包、仓储配送等供应链服务。优化适水临港产业布局,推进装备制造、能源化工、冶金建材、粮油加工等产业向港口集聚。推进旅游航道建设,完善水上旅游设施功能和服务标准,开发游轮游船旅游精品线路,培育独具特色的水路旅游品牌。
第三节 完善区域协调发展机制
建立统一编制、联合报批、共同实施的跨区域规划管理体制,推进产业发展、生态保护、基础设施、公共服务等专项规划与区域规划成果统筹衔接,深化片区协同与跨片区联动,提高飞地园区发展质效,构建区域发展共同体。完善要素市场一体化配置机制,推行人才资质互认共享,加快建设一体化农村产权交易市场,推动资源要素向优势地区、优势产业倾斜。健全区域合作利益分享机制,探索土地使用权、生态要素等作价入股的合作方式,完善水电、天然气(页岩气)、矿产等资源勘探开发利益共享机制。
第四节 优化国土空间开发保护格局
充分发挥国土空间规划基础作用,统筹优化农业、生态和城镇空间布局,分区分类实施差别化、精细化用途管制。严格保护四川盆地和安宁河流域两大粮油主产区,在川东北山地、川南山地、盆地西缘、攀西山地和川西高原等区域形成五片特色农牧区。加强青藏高原、秦巴山区和云贵高原三大生态屏障区生态保护和修复,持续开展岷山—横断山脉和羌塘—三江源生态走廊、若尔盖草原湿地等生态功能区以及长江—金沙江等江河生态带的系统保护和综合治理。强化城镇开发边界的总体刚性约束和局部弹性调整,构建疏密有致、集约高效的城镇空间格局。因地制宜推进资源型地区及资源枯竭城市转型发展,加强采煤沉陷区综合治理和独立工矿区改造提升。持续提升国土空间规划“一张图”质量和管理水平。
第七篇 统筹推进新型城镇化和乡村全面振兴 构建城乡融合发展新格局
深入实施以人为本的新型城镇化战略,有力有效推进乡村全面振兴,以县域为基本单元扎实推进城乡融合发展,加快形成新型城乡形态。
第二十四章 高质量推进以人为本的新型城镇化
聚焦打造“公园城市、安逸家园”,坚持城市内涵式发展主线,建设创新、宜居、美丽、韧性、文明、智慧的现代化人民城市,科学有序推进农业转移人口市民化,构建产业升级、人口集聚、城镇发展良性互动机制。
第一节 优化现代化城市体系
进一步提高城市规划、建设、治理水平,顺应人口流动和产业转移趋势,分类引导大中小城市发展方向和建设重点,形成布局合理、协调联动、特色发展的城镇体系。推动成都加快转变超大城市发展方式,科学确定城市规模和开发强度,推进多中心、组团式、网络化发展。提升大城市人口和经济综合承载能力,推动制造业规模化集群化发展,布局建设区域性医疗中心、教育中心,形成配套完善、功能复合的城市功能格局。激发中小城市发展活力,强化专业化配套服务,融入区域产业分工协作,促进公用设施能力与常住人口规模基本匹配,推动精明紧凑发展。
第二节 促进农业转移人口加快融入城市
深化户籍制度改革,推动成都市优化完善落户政策、其他地区全面落实取消城镇落户限制政策,提高户籍登记、迁移便利度。逐步将全部基本公共服务调整为常住地提供,推进符合条件的随迁子女连续接受基础教育,扩大农业转移人口社会保障覆盖面,逐步提高农民工享有保障性住房等比例。提高劳动技能素质,促进农村劳动力转移就业。完善市民化激励政策,推动财政转移支付、要素配置等与农业转移人口市民化挂钩。依法维护进城落户农民土地承包权、宅基地使用权、集体收益分配权。
第三节 扎实推进城市更新行动
动态开展城市体检,精准发现问题。集中连片打造高品质城市生活空间,激活存量建筑、低效用地等资源潜力,推进城镇老旧街区厂区小区、危旧房和城中村改造,深化完整社区建设。建立与建筑功能转换和混合利用需求相适应的规划调整机制,加强城市风貌管控和建筑设计管理。加强城市生态修复,实施公园绿地和建筑节能改造。增强城市安全韧性,加强城市基础设施补短,加快新型城市基础设施和生命线安全工程建设,加强城市平急两用公共基础设施建设。推动历史文化保护传承,推进历史建筑等保护利用,提升城市文化软实力。
专栏16 城市更新行动
城市更新百片千亿焕新工程。开展100个左右城市更新重点片区建设,建成省级城市更新重点片区50个。
老旧居住区宜居改造工程。实施8000个城镇老旧小区、约6万套(间)城市危旧房改造,推进既有住宅增设电梯1.5万部、老旧住宅更新电梯1.2万部,实施既有建筑节能改造约1000万平方米,建设改造一批完整社区。
保障性安居和城中村综合改造工程。开工建设筹集保障性住房约6万套(间),实施10万户城中村改造。
老旧街区(厂区)转型提质工程。实施一批老旧街区、老旧厂区转型提质工程,推动一批历史文化街区特色更新。
城市基础设施提质赋智工程。新(改)建燃气和供排水管道约2万公里、污水处理厂约100座,同步布设智能感知设备,因地制宜建设综合管廊。建立城市信息模型基础平台和城市运行管理服务平台。
城市公共空间功能完善工程。新(改)建城市公共停车场约200个、新增公共停车位超9万个、配建公共充电桩超9000个。实施一批城市公园及绿道建设、老旧公园提质改造项目。
第四节 推进以县城为重要载体的城镇化建设
科学把握功能定位,分类引导大城市周边、专业功能、农产品主产区和重点生态功能区县城发展方向,支持符合条件的县(市)按照中等城市规模建设。以常住人口规模大、城镇化率低的城镇化潜力地区为重点,强化县域产业集聚和县城功能提升,持续推进县城补短板强弱项,推动县城工业园区提级扩能,实施县城社区功能完善提升行动和精修细补十项民生工程。健全县城建设投融资机制,更好发挥财政性资金作用,引导金融资本和社会资本加大投入力度。因地制宜发展小城镇,实施“千镇强基”行动,做优做强中心镇。
第二十五章 推进乡村全面振兴
扎实推进乡村产业、人才、文化、生态、组织“五个振兴”,推动农业全面升级、农村全面进步、农民全面发展。
第一节 推动农村一二三产业深度融合
开发农业多种功能,大力培育新产业新业态。做好“土特产”文章,做精做优乡村特色种养业,提升农产品产地初加工能力。推动农产品冷链物流设施建设,完善县乡村农产品流通网络和乡村物流配送体系,改造提升农产品批发市场,推进农村电商服务网点建设。促进农文旅深度融合发展,推动乡村民宿提质升级,建设乡村旅游特色村镇。
第二节 建设宜居宜业和美乡村
强化县域国土空间规划引领,因地制宜编制村庄规划。学习运用“千万工程”经验,完善乡村建设实施机制,实施新一轮乡村建设行动,深入推进“百片引领、千村带动、万村补短”工程,分类有序、片区化推进乡村振兴,逐步提高农村基础设施完备度、公共服务便利度、人居环境舒适度。稳步开展全域土地综合整治,用好土地增减挂钩等政策。深入实施新一轮农村公路提升行动和乡村运输“金通工程”,深化“交商邮供”融合发展。提升农房建设管理水平,开展农村危房改造和农房抗震改造,巩固提升农村改厕、生活垃圾处理、生活污水治理成效,健全农村人居环境长效管护机制,创造乡村优质生活空间。推进各民族交往交流交融的和美村寨规划建设。
第三节 发展壮大乡村振兴人才队伍
深化抓党建促乡村振兴,提高乡镇、村班子领导乡村全面振兴能力,培优育强村党组织带头人队伍。壮大乡村人才队伍,完善乡村人才培养体系,加强对高素质农民、乡村产业振兴带头人、新型农业经营主体的培训指导,培育“一村六员一主播”农业实用人才。健全城市人才入乡激励机制,稳步推进人才入乡“新农人”队伍建设,鼓励和引导青年入乡发展和就业创业,支持返乡人员、退役军人、退休专家等投身乡村全面振兴,壮大科技服务、乡村公共服务和治理人才队伍。
专栏17 宜居宜业和美乡村建设
宜居宜业和美乡村“百千万”工程。建成宜居宜业和美乡村先行片区约100个、样板村1000个,完成1万个村补短任务,整体带动宜居宜业和美乡村建设。
现代宜居农房建设。提升农房质量安全10万户以上,轮训乡村建设工匠3万人次。
“四好农村路”建设。推进一批乡镇通三级公路,较大人口规模自然村通硬化路比例达90%以上。
农村电网巩固提升。新建及改造一批110千伏和35千伏电站及线路,重点提升改造供电能力不足的乡镇和行政村10千伏线路、配电变压器,新建相应低压线路。
农村人居环境整治。稳妥有序推进农村改厕,农村卫生厕所普及率稳定在95%以上。新(改)建生活垃圾转运站约400座、农村生活垃圾收集设施约10万个。农村生活污水治理(管控)率达到80%以上。农村自来水普及率达到97.5%以上。
第四节 健全常态化防止返贫致贫机制
持续巩固拓展脱贫攻坚成果,保持过渡期后现有帮扶政策体系和工作体系总体稳定,根据常态化帮扶需要适度优化,提高帮扶效能,守牢不发生规模性返贫致贫底线。坚持精准帮扶,完善兜底式保障,强化开发式帮扶,增强内生动力。完善防止返贫致贫对象认定办法,建立分类帮扶和动态调整机制,提高防止返贫致贫监测体系效能。支持欠发达县域加快发展,健全乡村振兴重点帮扶县动态调整机制和支持政策,加强易地搬迁后续扶持,推进市场化导向的消费帮扶。加强党建引领帮扶工作共同体建设,做好东西部协作和对口支援、定点帮扶、省内结对帮扶、组团式帮扶、驻村帮扶工作。
第二十六章 健全城乡融合发展体制机制
以县域为重要切入点,着力破除妨碍城乡要素流动、资源配置的体制机制障碍,持续缩小城乡差距。
第一节 促进城乡要素双向流动平等交换
稳定土地承包关系,稳步推进二轮承包到期后再延长三十年试点,深化承包地所有权、承包权、经营权分置改革,完善承包地经营权流转价格形成机制。分类保障乡村发展用地,加强宅基地规范管理,有序推进农村集体经营性建设用地入市改革,探索闲置农房盘活利用的有效实现形式。深化集体林权制度改革。健全土地增值收益分配机制。健全乡村多元化投融资机制,加强涉农资金统筹整合,落实提高土地出让收入用于农业农村比例政策,实施金融支持乡村全面振兴专项行动。
第二节 推进城乡基本公共服务普惠共享
动态优化教育资源配置,建设城乡教育共同体,推动城乡教师双向流动,带动薄弱学校、乡村小规模学校共同发展。加快建设县域医疗卫生次中心,提升中心乡镇卫生院服务能力。健全县乡村三级养老服务网络,片区化集约化布局基本养老服务供给。推动城乡教育、医疗卫生、社会保障等领域政策保障水平标准统一、制度并轨。适应人口和服务需求变化,优化公共服务领域事业结构布局,推动更多公共服务向基层下沉、向农村覆盖、向边远地区和生活困难群众倾斜。
第三节 推动城乡基础设施一体化发展
以县域为整体,统筹规划布局道路、供水、供电、信息、广播电视、防洪和垃圾污水处理等城乡基础设施。分级分类加大城乡基础设施投入保障力度,明确投入主体和建设标准,构建事权清晰、权责一致的城乡基础设施投入体系。全面落实城乡各类基础设施管护主体、标准和责任,促进基础设施长期有效发挥作用。
第八篇 建设现代化基础设施体系 提升高质量发展支撑保障能力
坚持适度超前、不过度超前,统筹推进传统基础设施和新型基础设施建设,突出战略导向、促进协同融合、提升安全韧性,优化基础设施布局、结构和功能,着力构建现代化基础设施体系,以基础设施布局牵引生产力优化布局。
第二十七章 打造国家综合立体交通极
坚持畅通道、扩覆盖、提能级、增韧性、保安全,优化完善综合立体交通网络结构,建设多层次一体化枢纽系统,打造立体互联、便捷畅达的综合交通运输体系,实现进出川大通道达70条以上,加快建设交通强省。
第一节 拓展多向连通的战略通道
加快建设川藏铁路、川青铁路,分段推进川藏高速公路建设,加快贯通川青、川甘高速公路,有序推动高速公路向民族地区、革命老区延伸覆盖,提档升级G317、G318等普通国省干线公路,构建“铁路+高速公路+普通国道”的出疆入藏战略骨干通道集群。加快贯通西部陆海新通道西线主通道,持续完善沟通西北、衔接“一带一路”的货物集群大通道。建成成渝中线高铁、成达万高铁和宜宾至攀枝花高速公路,完善长江经济带综合立体交通走廊,增强通往长三角主轴效能。推动西渝高铁建设、京昆高速公路扩容,畅通成渝通往京津冀的大通道。
第二节 增强国际航空枢纽功能
坚持干支协同、客货并举,加快构建布局完善、功能完备、高效协同的现代化机场体系。提升成都国际航空枢纽综合运行保障能力,推进天府国际机场二期工程建设,完成双流机场口岸设施改造,推动“两场一体”运营模式迭代升级。完善支线机场布局,推动支线机场健康可持续运营。增强枢纽中转功能,拓展至欧洲、南亚、东南亚、印度洋、非洲的通道覆盖范围,打造高效通达的国内精品航线网络,科学优化航班波结构。提升航空货运能力和服务水平,开辟更多全货机运输航线网络。
第三节 优化区域互联互通网络
加密五大片区直连通道,提升成都平原经济区对外辐射水平,完善省域经济副中心和区域中心城市对外通道网,延伸拓展城际铁路、加密扩容高速公路。推进成都都市圈同城同网,有序推动成都城市轨道交通项目建设,实施都市圈城际通勤效率提升工程。推进“织密三州网”路网填白提质行动,加速构建“三州”地区路网主骨架。实施“畅通一条江”航运振兴发展行动,加快建设长江上游—金沙江航运体系,畅通岷江航运主通道,推动嘉陵江井口生态航运工程前期工作,有序实施嘉陵江、涪江、渠江航道改造,构建“两核四翼多点”现代化港口体系和“一横五纵多线”内河航道体系。
专栏18 国家综合立体交通极建设
国际铁路大通道工程。建成成渝中线高铁、成达万高铁,加快建设川藏铁路、川青铁路、西渝高铁,推动实施成渝铁路成都至隆昌段扩能、大理至丽江至攀枝花铁路,研究论证宜宾至西昌至攀枝花高铁、泸州至遵义高铁、汉巴南铁路汉中至巴中段、成都至格尔木铁路、攀枝花至昭通铁路等。
互联互通铁路工程。加快建设南充至广安铁路、绵遂资内铁路等,推动实施广巴铁路扩能等,研究论证绵阳至安州铁路、成都外环铁路、广安至涪陵铁路、遂渝城际铁路等。
成渝世界级机场群工程。建成乐山机场,推进天府国际机场二期工程建设,加快推进广安机场、会东机场、遂宁机场、内江机场等前期工作。
内联外畅高速公路工程。加快建设G4216屏山新市经金阳至宁南、G8517屏山新市至宜宾、G7611昭通经西昌至香格里拉、G0611郎木寺经川主寺至汶川、G0615久治至马尔康、成渝扩容、资中至乐山、大竹至垫江、自贡至永川、江津经泸州至宜宾、炉霍至康定新都桥等高速公路,推动实施南江至三台(中江)等高速公路,实施G4215等国家高速公路繁忙路段扩容改造,推进包茂等既有高速公路重点路段安全韧性提升,研究论证G4217炉霍至甘孜段、G4218康定新都桥至理塘段等高速公路。
长江上游航运体系工程。推动实施长江宜宾至重庆段航道提升工程,加快建设岷江(眉山—宜宾段)高等级航道,力争开工建设金沙江翻坝转运设施、涪江三星船闸等项目,协同重庆开展嘉陵江井口生态航运工程前期工作,研究论证渠江达州—广安航运建设工程(广安段)。推进泸州港、宜宾港等全国性主要港口及乐山港、南充港、眉山港、凉山港等港口建设。

第四节 促进通道网物流网数联网融合
构建交通物流领域“智慧大脑”,推进交通基础设施更新和数智化改造,加快通道网、物流网、数联网深度融合与协同发展。高标准建设数联网,打造全省准公益性物流数智平台,优化铁公水空多式联运体系,促进国际物流及跨行业数据互联共享,加快建设西部邮政快递枢纽。以数联网赋能通道网,推动主骨架公路基础设施数字化转型升级,打造“数字航道”,建设智慧港口和物流园区,提升运行效率与安全治理水平。促进物流网智能衔接,建立线上供需对接公共服务机制,实现物流“一站式”智能推送和智能调度,培育无人配送、低空物流等新业态新模式。
专栏19 通道网物流网数联网融合发展
通道网数字化转型工程。完成高速公路数字化改造2000公里以上、普通国道数字化改造1500公里以上。推进长江干线、金沙江、岷江、嘉陵江、渠江等“数字航道”建设。
物流网智慧化改造工程。推进港口智慧化建设,实施智慧物流园区新改建工程,推动物流设施设备智能化绿色化更新。发展无人干线物流、无人末端配送、低空物流等新模式。
数联网平台筑核联网工程。推进“三网”融合数智平台建设。依法合规推进物流公共数据共享开放,促进企业物流数据市场化流通利用。围绕数据赋能政府管理、物流降本提质增效、产业智能化绿色化转型,打造一批典型应用场景。
第二十八章 建设新型能源体系
坚持清洁低碳安全高效发展,逐步建立以非化石能源为供应主体、化石能源为兜底保障、新型电力系统为关键支撑的新型能源体系,加快建设清洁能源强省。
第一节 深化多能互补电源建设
推动金沙江上游、雅砻江、大渡河流域水风光一体化清洁能源基地规划建设,优先建设具有年调节或多年调节以上调节能力水电站,统筹推进中型水电站和抽水蓄能电站建设。引导风光资源富集地区规模化、基地化、集约化发展,重点推动“三州”风电和光伏基地建设,因地制宜发展分布式光伏和分散式风电,新增新能源装机5000万千瓦以上。科学布局建设支撑性煤电,适度布局气电,加快建设新型储能电站。
第二节 提升互联互济电网水平
完善省内甘孜至天府南、阿坝至川北、攀西至川南“三送三受”骨干网架,推动特高压交流网架进一步延伸至新能源富集地区,在负荷中心构建成都、川南“立体双环网”和川东北“日字型环网”,提升受端电网电源承载和电力供应能力。拓展外电入川通道,推动陇电入川、疆电入川,衔接藏电入川,研究规划建设省间灵活互济通道。
第三节 推动油气勘探开发
坚持常规气和非常规气并举,推动天然气增储上产,加快建设川渝千亿方国家油气生产基地,天然气年产量达700亿立方米。加大重点区域油气勘探开发力度,推进常规气产能建设,加速释放页岩气、致密气、煤层气产能,推进页岩油、致密油开发。完善“四横三纵”天然气管网系统,提升互联互通和安全高效调度水平。
第四节 发展能源新业态新模式
加快可再生能源非电利用,探究氢能制储输用发展路径,探索氢氨醇一体化发展。构建虚拟电厂管理服务体系,推动虚拟电厂市场化、规模化发展。稳步推进绿电直连。促进人工智能专业大模型在电网、发电、煤炭、油气等行业深度应用。
专栏20 新型能源体系建设
“三江”流域水风光一体化清洁能源基地工程。加快金沙江上游流域水风光一体化清洁能源基地建设,新增装机规模约500万千瓦。推进雅砻江流域水风光一体化清洁能源基地建设,新增装机规模约1500万千瓦。规划建设大渡河流域水风光一体化清洁能源基地,新增装机规模约1200万千瓦。
西南立体枢纽电网工程。建成投产甘肃巴丹吉林沙漠基地送电四川、新疆送电川渝等外电入川特高压直流通道,研究规划建设省间灵活互济通道,研究论证金上二回、藏电入川等跨省直流通道。建成投产攀西、甘孜主变扩建、阿坝主变扩建等一批省内特高压交流骨干网架工程。规划建设阿坝北、甘孜中、甘孜南1000千伏特高压输变电工程。
川渝千亿方国家油气生产基地工程。重点建设安岳气田、普光气田、元坝气田、川东北高含硫气田、蓬莱气田、天府气田、川西气田、川南页岩气田,加快开发茅口组天然气藏、筇竹寺组页岩气藏,新增天然气年产量100亿立方米。积极推进川东北区域页岩油、致密油开发。
顶峰兜底电源工程。建成投产川东北区域600万千瓦装机规模的燃煤发电项目,研究论证环成都、川南、川东北区域一批火电项目。
新型储能和氢能工程。建成投产1000万千瓦装机规模的新型储能项目,开工建设攀西能源领域氢能区域试点项目,推进实施“三州”地区氢能多联供系统项目。

第二十九章 构建安全韧性现代化水网
坚持横纵并进、系支并治、点面并重、立破并举,加快推进省级水网先导区建设,构建完善以“六横六纵”为主骨架的现代化水网,增强水资源统筹调配、洪涝灾害防御、城乡供水保障能力。
第一节 优化水资源配置体系
统筹自然江河和人工水网,加快联网补网,加强骨干水网和重点水源工程建设,增强跨流域跨区域水资源调配能力,促进流域整体和水资源空间均衡配置。加强互联互通和联调联供,加快实施引大济岷等重大水资源配置工程,推进长征渠引水工程前期工作,扩大骨干水网覆盖范围,协同建设省市县水网。提升水网数字化、网络化、智能化水平。
第二节 健全流域防洪减灾体系
推进金沙江、岷沱江、嘉陵江三大水系和大渡河等八大支流水灾害防治,完善流域防洪工程体系、雨情水情监测预报体系、洪涝灾害防御工作体系,提升预报、预警、预演、预案能力。建设一批防洪水库,实施病险水库(水闸)除险加固,加强主要江河、中小河流防洪治理和山洪灾害防治,提升防洪工程运行管理水平。
第三节 完善城乡供水网络体系
推进农村供水工程建设和水质提升专项行动,因地制宜推进城乡供水一体化、集中供水规模化建设,实施小型供水工程规范化建设改造,推行农村供水县域统管和专业化管护。新建一批大中型灌区,推动已有大中型灌区现代化改造。
专栏21 现代化水网建设
重大引调水工程。加快建设引大济岷工程,推进长征渠引水、川渝东北一体化水资源配置工程前期工作,研究论证引雅济安等工程。
重点水源工程。加快建设三坝、米市、渔洞河、观口等大中型水库,力争开工永宁、书古、中阿坝等大中型水库,研究论证罐子坝水库、观音桥水库等项目。
重点灌区工程。实施四川盆地大中型灌区和安宁河流域水资源配置工程,加快建设向家坝灌区一期二步、亭子口灌区一期、大桥水库灌区二期等工程,推进向家坝灌区二期、毗河二期灌区、亭子口灌区二期、攀枝花灌区等项目前期工作,实施都江堰、升钟、武引、九龙滩等大中型灌区现代化改造,研究论证雅砻江甘孜灌区、引雅入盐灌区等项目。
防洪治理工程。建成江家口、固军、青峪口等防洪水库,推进高桥、兰草、高景关、金花寺水库等项目前期工作。实施大中型病险水库(水闸)除险加固,及时完成新出现小型病险水库除险加固,完善水库安全监测设施和雨情水情测报设施。实施岷江、渠江、涪江、嘉陵江、大渡河等主要江河及中小河流防洪治理,持续加强山洪灾害防治。

第三十章 科学布局新型基础设施
坚持适度超前、统筹布局、优化结构、提能升级,加快构建以网络设施为支撑、以算力设施为底座、以数据流通利用设施为重点的数据基础设施体系,优化布局低空基础设施。
第一节 强化算力基础设施统筹建设
深入实施国家“东数西算”工程,协同推进全国一体化算力网络成渝国家枢纽节点建设。建强国家级数据中心集群,实施成都超级智算中心等重大工程,积极创建集群拓展区。推动有条件的地区适度超前布局智能计算中心,前瞻布局量子计算中心,引导清洁能源富集区域探索推进算力电力融合发展。迭代升级省一体化算力监测调度服务平台,加快构建全域协同的算力供给体系。
第二节 促进通信网络设施提质扩容
开展信息基础设施强基赋能行动,全面推进“千兆普及、万兆加速”,促进5G网络向5G-A升级演进,加快“双万兆”城市建设。推动国家新型互联网交换中心等骨干网络设施落地。加快高速光传输等新技术应用,扩容国家级互联网骨干直联点,拓展成都国际互联网数据专用通道。深入推进互联网协议第六版规模部署和应用,前瞻布局卫星互联网、量子通信等未来网络设施。
第三节 加快数据流通利用设施建设
按照统一目录标识、统一身份登记、统一接口要求,建设数据流通利用设施底座。推动成都、攀枝花建设国家数据流通利用基础设施城市业务节点,布局建设流通利用管理、公共数据授权运营、数据流通交易等基础公共服务平台。实施可信数据空间发展行动计划,加快城市、行业、企业可信数据空间建设。推进国家数据标注基地建设,打造一批各具地方特色的省级基地,推动数据标注产业集聚发展。
专栏22 数据基础设施建设
高能级算力工程。推动建设成都超级智算中心、中国移动成渝(成都)天府数据中心、中国联通天府信息中心、中国电信天府云计算中心等项目,力争建成15个大型及以上智算设施,打造全省一体化算力监测调度服务、算力设施安全平台。
算力电力协同工程。推动大型清洁能源基地与“东数西算”工程协同布局,在清洁能源富集地区组织实施算力电力融合重点项目。
通信网络工程。推进骨干网演进和服务能力升级,扩大光交叉连接部署范围,打造省内各城市之间低于3毫秒,天府集群到重庆集群低于3毫秒,天府集群到京津冀、长三角、粤港澳大湾区等枢纽节点低于18毫秒的多级时延圈。梯次推进城域“毫秒用算”网络建设。
数据流通利用工程。推动天府多跨数据可信流通综合服务平台提能升级、探索省市共建国家区域功能节点,布局建设一批省级重点城市、行业企业业务节点。以成都国家数据标注基地为引领,加快建设4个省级基地。
第四节 构建智能高效低空设施网络
优化通用机场布局,加快建设一批通用机场,在重点区域规划建设垂直起降场。构建省市联动、分级负责的低空智能网联系统,完善省低空运行服务平台功能。优化低空空域资源配置,联通川渝低空主干航路,按需划设低空航路网络,布局建设通信、导航、监视、气象等配套基础设施及低空装备检验检测、认证质量技术基础设施,在重点目标、重要区域建设无人机反制设施。
专栏23 低空基础设施网络建设
通用机场。建成德阳什邡、眉山洪雅通用机场,开工建设巴中南江等通用机场,加快推进一批通用机场前期工作。
垂直起降设施。在具备条件的医院、景区、应急避难场所、枢纽港站、社区等新(改)建一批垂直起降设施,按需扩展补能、装卸、维修、停放等功能。
低空航路配套设施。划设覆盖全省、联通川渝、辐射周边的低空航路网络,因地制宜配套建设低空通信网络和多源导航体系,丰富对空监视手段,完善低空气象观测设施。
智能网联系统。建成四川省低空智能网联系统,推动符合条件的市(州)开工建设市级智能网联系统。
安全防护设施。在重点目标、重要区域部署建设无人驾驶航空器识别、干扰、拦截等反制设施设备。建设一批省市级低空警务中心。
第九篇 全方位扩大内需 主动融入国内大循环
坚持扩大内需这个战略基点,持续激发有潜能的消费,扩大有效益的投资,积极服务和融入国内大循环,推动形成消费和投资、供给和需求相互促进的良性循环。
第三十一章 深入挖掘消费潜能
健全扩大消费长效机制,深入实施提振消费专项行动,推进商品消费提升、服务消费提质、新型消费赋能、消费场景创新、经营主体培育工程,加快打造国际消费目的地和美好生活向往体验地。
第一节 推动大宗消费更新升级
延伸汽车消费链条,扩大智能网联新能源汽车消费,丰富汽车后市场消费,促进二手车放心便利交易。优化电子产品消费,加快电子产品智能化升级,推广个性化定制、柔性化生产等新模式。释放家居消费潜力,大力发展数字家庭、绿色家装、装配式装修,支持开展旧房装修和局部升级改造。推进消费品以旧换新,扩大合意产品和优质服务供给,健全废旧商品回收利用体系。
第二节 促进服务消费提质扩容
提升餐饮住宿、养老托育等消费品质,拓展文旅消费、教育消费、居住消费等新空间。大力发展入境消费、汽车后市场服务、交通、旅居、家政、网络视听等重点领域消费,培育游戏、演出、体育赛事、情绪式体验式消费等潜力领域消费。打造消费新业态新模式新场景试点,培育壮大首发经济、冰雪经济、夜间经济等新业态,创新“IP+消费”模式。鼓励网络定制、智能筛选、悦己消费等个性化多元化消费,在确保安全前提下有序发展低空旅游、航空运动等低空消费,实施数字消费提升和健康消费专项行动。
第三节 打造多元融合消费新场景
建设多层次新型消费中心,支持成都建设国际消费中心城市、优化国际化消费环境,推动省域经济副中心城市打造高能级消费圈,培育建设特色消费创新引领集聚区。推进标志性商圈建设,打造一批高品质便民生活圈和老字号国潮消费集聚区,实施天府烟火小店提升计划。深化消费新场景培育计划,拓展农商文旅体教康多元融合消费新场景,打造全覆盖、全龄层、全时段社区消费新场景。
第四节 营造放心舒心消费环境
构建“蜀里安逸”消费品牌体系,高质量举办中国(四川)国际熊猫消费节。实施零售业创新提升工程,加快“千集万店”改造。实施消费环境优化提升行动,清理消费不合理限制性措施,完善适应消费新业态新模式新场景的管理机制,丰富消费信贷供给和服务,提升国际消费便利性。落实带薪错峰休假,全面实施中小学春秋假制度。加强消费者权益保护,健全消费争议多元化解机制。
第三十二章 积极扩大有效投资
坚持抓高质量项目、高质量抓项目,统筹“硬投资”和“软建设”,突出“十大重点工程”牵引带动,加快构建有效投资内生增长机制,保持投资合理增长,提高投资综合效益。
第一节 持续优化投资结构
适应新质生产力发展要求,大力实施一批优势产业技改升级项目,前瞻布局一批新兴产业和未来产业项目,积极支持无形资产投资,做优做强产业投资。适应发展阶段和战略支撑需要,持续推进一批传统基础设施“补短板、提质效”项目,加快实施一批新型基础设施项目,稳住基础设施投资。适应人口结构变化和流动趋势,坚持投资于物和投资于人紧密结合,不断完善基础设施和公共服务设施布局,加强人力资源开发和人的全面发展投资,提高民生类政府投资比重。统筹用好各类政府投资,探索编制全口径省级政府投资计划。深化投资审批制度改革,依托投资项目在线审批监管平台,推进投资审批“一网通办”,加强项目信息共享和全过程管理,推广实施固定资产投资项目审批“一件事”工作机制,提高投资审批服务效能。
第二节 激发民间投资活力
健全民间投资能进入、运营可持续、权益有保障的政策举措,不断提高民间投资比重。完善民营企业参与重大项目建设长效机制,推动具备条件的项目进一步提高民营企业参股比例。规范实施政府和社会资本合作(PPP)新机制。支持更多符合条件的民间投资项目发行基础设施领域不动产投资信托基金(REITs)。依法保障民营企业投资运营合法权益,平等保障用地、融资等要素需求。
第三节 加强项目全生命周期服务管理
完善谋划储备、洽谈招引、投建运营、激活提升、育强做优、纾困解难“六个一批”机制,增强项目服务管理能力。加快规划项目储备熟化,促进重大项目接续生成、滚动实施。加强重点产业链招商引资,提升项目签约落地服务质效。强化项目实施监测,推动要素资源、优质服务向重大项目聚集。盘活利用闲置房屋、存量基础设施等资产资源,激活提升低效项目,拓宽市场融资渠道。培育发展优质项目主体,接续扩大投资规模。做好重大项目协调调度,分级分类推动解决困难问题。依托“天府项目通”,提升项目全生命周期服务管理精细化、智能化水平。
第三十三章 加快融入全国统一大市场
全面落实“五统一、一开放”要求,强化制度标准刚性约束,完善公平竞争制度机制,深化区域市场一体化建设,促进商品要素资源在更大范围内自由流动,推动市场高效畅通和规模拓展。
第一节 健全市场基础制度规则
完善公平竞争政策实施机制,按照“谁制定、谁审查”“谁制定、谁清理”的原则,落实公平竞争审查责任。严格执行“全国一张清单”管理模式,全面开展市场准入效能评估,加快场景培育开放,优化新业态新领域准入环境。依法平等长久保护各种所有制经济产权,强化产权执法司法保护,加强对查封、扣押、冻结等强制措施的司法监督,打击违规异地执法和趋利性执法。健全信用修复制度,完善守信激励和失信惩戒机制。深化质量认证制度改革,建设社会公用计量标准。
第二节 建设高效顺畅流通体系
健全现代商贸流通网络,深化国家现代商贸流通体系试点城市建设。完善现代物流运行体系,有效降低全社会物流成本。加快建设国家物流枢纽和省级区域物流枢纽,推动枢纽互联成网。持续推进大宗物资运输“公转铁”“公转水”,深化“一单制”“一箱制”改革,推动多种运输方式深度融合发展。加快传统仓储设施智能化改造,推动物流数智化发展、绿色化转型。引导网络货运等新业态健康发展,推动物流业与现代农业、制造业、金融业深度融合。
第三节 维护公平竞争市场秩序
依法依规整治“内卷式”竞争,推动落后产能有序退出,促进平台企业和实体经济协同发展,持续规范市场竞争秩序。消除要素获取、资质认定、政府采购等方面壁垒,破除地方保护和市场分割。规范政府经济促进行为,强化招商引资统筹引导,构建高水平招商引资新模式。统筹推进招标投标体制机制改革,纠治招标采购领域违法违规行为。推进市场监管公平统一,加强质量监管、信用监管和智慧监管,强化网络交易监管。
第四节 加强区域市场协同发展
深化市场准入异地同标、跨省税费征管等领域改革,联合开展跨区域行政监管。推动成都开展要素市场化配置综合改革试点,探索各类要素资源跨区域高效配置路径。完善东中西部开放平台对接机制,创新飞地园区、园中园、人才飞地等合作模式。推进与其他地区市场对接联动,深化规则、规制、管理、标准等方面的务实合作。
第十篇 深化重点领域改革 建立健全激发经济发展活力的体制机制
更好发挥经济体制改革牵引作用,提升政府经济治理能力水平,加快破除制约经济高质量发展的体制机制障碍,推出更多具有四川特色的原创性差异化改革举措,持续激发经济发展内生动力和全社会创新创造活力。
第三十四章 培育壮大各类经营主体
坚持和落实“两个毫不动摇”,促进各种所有制经济优势互补、共同发展,推动形成具有四川特色的国企民企协同发展格局。
第一节 做强做优做大国有企业和国有资本
深化国资国企改革,以增强核心功能、提升核心竞争力为重点,以提升盈利能力为目标,推进国有经济布局优化和结构调整,推动国有资本向关系国家安全、国民经济命脉的重要行业和关键领域集中,向关系国计民生的公共服务、应急能力、公益性领域等集中,向前瞻性战略性新兴产业集中。有序推进国有企业战略性重组和专业化整合,更好发挥国资国企科技创新、产业控制、安全支撑作用。优化国有文化、金融资本战略布局。深化市场化机制改革,规范国有企业子公司管理。健全国资监管体制机制,持续推进经营性国有资产集中统一监管。加强主责主业管理,强化国有企业履行战略使命评价,推进国有企业分类考核评价。
第二节 促进民营经营主体持续健康发展
深化民营企业梯度培育,打造行业龙头、总部企业标杆,培育具有国际竞争力和产业链控制力的一流企业,加快“专精特新”民营中小企业成长。加强分类帮扶,提升个体工商户经营能力,引导个体工商户转型升级为企业。健全民营企业全方位服务体系,高效运行民营经济发展促进中心,完善政企常态化沟通交流机制,建立企业诉求快速响应及闭环解决机制。落实民营经济促进法,推动出台四川省民营经济促进条例。健全促进民营经济发展地方性法规制度,保障民营经济主体平等使用生产要素、公平参与市场竞争,有效保护合法权益,实施新时代民营经济人士培育赋能计划和民营企业现代治理提升计划。适时开展民营经济政策实施效果评估。
第三节 完善现代企业制度
鼓励和引导各类企业加快完善中国特色现代企业制度,推动治理结构和组织形态创新,建立健全企业社会责任、文化、综合监管等体系,提升企业科学管理水平,弘扬企业家精神,加快建设世界一流企业。积极发展混合所有制经济,鼓励国有企业通过投资入股、重组等方式,与民营企业、外资企业进行股权合作。
第三十五章 深化要素市场化改革
建立健全要素市场化配置体系,推动要素质量逐步提高、生产要素畅通流动、各类资源高效配置、市场潜力充分释放,促进各类生产要素向发展新质生产力集聚。
第一节 优化提升要素配置效率
有序扩大省级用地审批权下放范围,优化统筹增量与存量建设用地机制,创新产业用地供应方式,推进土地混合开发、空间复合利用和土地用途依法合理转换,增强土地要素对优势地区、优势产业高质量发展的保障能力。健全统一规范的人力资源市场,逐步打破户籍、社保、职称、档案等方面制度性障碍。加快建设互联互通的技术交易市场,深化科技成果评价制度改革,完善科技成果进场交易与监管体系。提升资本要素配置效能,积极发展股权和债权等直接融资,增强区域股权市场服务能力,提高直接融资比重。完善资源环境要素交易市场,推进用水权、排污权市场化交易。探索数据、算力、空域等新型要素配置方式,健全新型生产要素产权界定、价值评估、收益分配等制度。完善电力中长期交易机制,加快电力现货和辅助服务市场建设。推进行政事业单位、国有企业存量国有资产资源盘活共享,完善产权历史遗留问题化解、盘活激励、尽职免责等政策配套,引入社会力量提升盘活效率。
第二节 巩固完善要素市场运行机制
强化竞争政策基础地位,清理和废除各类妨碍要素自由流动的规定和做法,破除行政和区域壁垒。完善主要由市场供求关系决定要素价格机制,加强和完善价格治理。深化能源、水、交通等领域价格改革,分品种有节奏推进各类电源上网电价市场化改革,以重大水利工程为牵引建立健全水价调整机制。健全促进可持续发展的公用事业价格机制,优化居民阶梯水价、电价、气价制度。完善交通领域价格调整机制。
第三十六章 加快打造一流营商环境
聚焦经营主体突出关切和合理诉求,系统破解制度性成本障碍,推进全要素降本增效,构建产业生态,推动营商环境从提效能、控成本向优生态、促发展升级,持续增强经营主体获得感、满意度。
第一节 营造便捷优质的政务环境
围绕全省重点产业链深化政务服务增值化改革,加快建设企业综合服务中心和园区服务驿站。推进“人工智能+政务服务”深度应用,打造精准识别需求、主动匹配服务、智能辅助办理的政务服务新模式。强化惠企政策落实,建成“天府易享”平台,扩大“免申即享”税费优惠政策覆盖面。提升行政审批效能,推动工程建设项目全生命周期数字化管理改革。深入推进招标投标和政府采购全流程电子化,建成“天府交易”平台,完善招标投标领域信用体系。
第二节 营造公平公正的法治环境
推动法治与科技、产业、人才深度融合创新。强化涉外法治服务保障,推广“产业链+法律服务”模式。全面推行“天府入企码”,推广“综合查一次”联合检查。健全侵害企业产权和企业家合法权益长效治理机制、涉企收费长效监管机制,更大力度防范和化解拖欠企业账款问题,强化经营主体商誉权和知识产权保护,提升涉企网络侵权处置质效。深化多元解纷机制,推动“调解+仲裁+诉讼”有效衔接。推进线上“一网通办”、线下“一站服务”诉讼服务体系建设。深化企业注销配套改革,完善经营主体救治和退出机制,健全企业破产制度。
第三节 营造配置高效的要素环境
强化对小微企业的融资协调服务,加强对民营企业的增量信贷供给,引导金融机构加强对制造业设备更新、技术改造、项目研发、绿色和数字化转型等领域的中长期金融支持。优化劳动争议纠纷处理机制。建立健全“信用+风险”税收监管机制,完善涉税专业服务管理制度。推出用能业务“自由选”“集成办”,推动直供园区天然气管网建设。探索多元空间供给,实行“供楼+供地”双轨并行。
第四节 营造开放包容的创新环境
全面深化职务科技成果权属改革和单列管理改革,健全知识产权收益分配机制。加快推进知识产权强省建设,完善知识产权公共服务体系,推动专利申请、商标注册、作品登记等“一站式”服务,深化知识产权金融创新,加快数据知识产权场景运用和价值实现,做强四川省知识产权公共服务平台。探索第三方研发服务外包、合同研发组织等研发服务新业态。强化高层次产投合作对接,常态化向产业基金、天使投资、投资银行等精准推介项目。深化对新产业新业态新模式包容审慎监管,分类制定监管规则和标准。
第三十七章 完善地方财税金融体制
统筹推进财税和金融体制改革,提升全省财政统筹能力,持续优化金融生态,强化财政金融互动,为经济社会发展提供有力支撑。
第一节 全面深化财税体制改革
加强财政资源和预算统筹,增强财政调控能力。建立重大任务筹资保障机制,强化重大战略任务和基本民生财力保障。深化零基预算改革,更大力度优化财政支出结构。完善民生政策标准动态调整机制,优化与人口变化相适应的转移支付政策措施。深化财税体制改革,增加市县自主财力。建立财政政策评估机制,健全调控有度的财政政策体系。发挥积极财政政策作用,增强财政可持续性。完善政府产业投资引导基金体系,构建“母基金+综合基金+子基金”三级联动架构。建立新型政银担协作联动机制,健全政府性融资担保体系。推进财政绩效监督管理改革。
第二节 完善金融支持实体经济体制机制
持续完善金融机构体系,吸引国内外金融机构来川设立区域总部和功能性总部,做优做强地方法人金融机构,做大金融总量,增加金融资源有效供给。大力发展科技金融、绿色金融、普惠金融、养老金融、数字金融,加大对实体经济金融支持力度,加强对重大战略、重点领域、薄弱环节优质金融服务,加快建设金融强省。深入实施企业上市培育计划,加大企业上市、并购重组和再融资力度。持续推进“险资入川”。发挥地方金融组织服务地方经济、服务小微企业的补充作用。提高公共数据金融化应用质量,增强金融服务质效。
第十一篇 扩大高水平对外开放 构筑向西开放战略高地和参与国际竞争新基地
积极服务国家对外开放总体战略,深度融入共建“一带一路”,坚持西拓、南进、东接、北融,统筹开放通道、平台、枢纽建设,加快构建全方位、多层次开放新格局。
第三十八章 推动共建“一带一路”高质量发展
统筹巩固提升传统领域合作和稳步拓展新兴领域合作,推进重大品牌、标志性工程和“小而美”民生项目建设,持续扩大多领域、深层次国际交流交往,打造“一带一路”建设重要支点。
第一节 融入全方位开放新格局
西向持续推进对欧高端合作,深耕与中亚、西亚、非洲经贸往来,积极融入新亚欧大陆桥、中国—中亚—西亚经济走廊。南向参与建设面向印度洋国际陆海大通道,畅通面向东南亚的铁路运输大通道,拓展扩大南亚、东南亚大市场,深度融入中国—东盟合作框架和孟中印缅等国际经济走廊。东向拓展东亚、美澳市场。北向深度参与中蒙俄经济走廊建设。
第二节 深化与共建国家务实合作
积极承办国家重大外交外事及配套活动,深化国际友城交往,发挥民间外交独特作用。机制化举办“一带一路”科技交流大会,申建更多“一带一路”联合实验室。加强西部陆海新通道教育领域开放合作,做强“留学中国·学在天府”品牌,实施教育“出海”计划。积极开展对外文旅交流与推广活动,高水平举办国际重大赛事。深化与共建“一带一路”国家在公共卫生治理、重大传染病防治等领域合作,推进中非联合医学中心和对口医院合作机制建设,提升中医药海外中心综合服务效能。
第三节 推动中欧班列高质量发展
加快中欧班列集结中心枢纽体系建设,构建“核心枢纽+支撑基地”高效集疏运网络。拓展中亚班列开行线路,推动跨里海运输常态化,优化北、中、南三线并行的“陆上直达+铁海联运”多元化国际通道。提升中欧班列运营质量效益,稳步扩大全程时刻表中欧班列开行范围和频次。加快班列数字化智能化绿色化升级,探索“班列+金融”服务模式。推动在中欧班列节点城市、东盟重点城市布局海外仓和供应链服务站,建设海外分拨中心。
第三十九章 打造高能级开放平台载体
赋能提升开放平台能级,集聚国际高端开放资源要素,持续深化改革创新,升级打造支撑高水平对外开放的重要引擎。
第一节 巩固提升枢纽开放能级
支持成都打造全方位门户复合型国际航空枢纽,拓展国际航线网络,打造成都至布鲁塞尔等“空中丝绸之路”。推动建设国际班列枢纽,加快成都铁路主枢纽建设,推动中欧班列与西部陆海新通道、中老铁路、长江班列等高效联动,加快打造亚蓉欧国际大通道。深化国际公路运输四川集结中心建设。培育发展双流—天府临空、青白江临铁、宜宾—泸州临港三大枢纽经济先行区,推动运贸产协同发展。
第二节 强化自贸试验区改革创新
实施自由贸易试验区提升战略,推进对标领航行动和全产业链创新发展,稳步扩大制度型开放,探索形成一批制度创新成果。持续推动省级放权赋能,促进自由贸易试验区协同改革先行区复制推广先进经验。深化川渝自贸试验区协同开放联动,深度参与长江经济带自贸试验区联盟、黄河流域自贸试验区联盟。
第三节 拓展开放合作载体功能
推动综合保税区、保税物流中心特色化差异化发展,高质量建设海关特殊监管区域(场所)。实施口岸环境优化行动,促进航空口岸通关便利化,提升成都国际铁路港、泸州港、宜宾港等口岸能级。支持有条件的地方申建综合保税区、保税物流中心,申请口岸开放或扩大开放。深化“一国多园”“一园多国”模式,推动中法、中德、中意、中韩、新川等国际合作园区差异化发展,持续建强海峡两岸产业合作区。高水平办好西博会、农博会等展会,提升世界动力电池大会等市场化专业化水平,办好中外知名企业四川行等重大活动。
第四十章 发展更高水平开放型经济
放大外贸、外资、外经、外事、外宣联动效应,用好国内国际两个市场两种资源,促进贸易投资与产业发展互动,全面提升开放型经济发展质效。
第一节 推动对外贸易高质量发展
促进市场多元化和内外贸一体化,加快建设贸易强省。优化升级货物贸易,深入推进贸产融合,分类培育一批贸产融合发展先行区。拓展航空航天、医疗器械等保税维修。大力发展服务贸易,积极发展数字贸易、绿色贸易,高质量建设国家服务出口基地。提质建设跨境电子商务综合试验区、外贸转型升级基地,推动市场采购贸易健康发展。深化“川行天下”国际市场拓展,深入实施川货出海行动,打造特色单品全国集散中心,扩大特色农产品和战略性矿产资源等进口,高质量建设“一带一路”进出口商品集散中心。实施“百企领航·千企升级”外贸主体培育行动。
第二节 统筹利用外资和对外投资合作
全面落实外商投资准入前国民待遇加负面清单管理制度,依法保障外资企业国民待遇。深化国际投资合作,拓展利用外资新模式,提升外商投资便利化水平,引进落地一批重大外资项目,支持外资境内再投资。有序参与跨境产业链供应链合作,引导相关产业合理有序跨境布局,支持有条件的企业开展互利共赢的基础设施、能源资源、农业资源等投资合作,带动产品、装备、服务、品牌、标准“走出去”。推动新型基建、绿色低碳等国际合作,探索建设境外经贸合作区。完善海外综合服务体系,加强境外项目安全风险防控,完善海外利益保障机制。
第三节 稳步扩大制度型开放
深入对接全面与进步跨太平洋伙伴关系协定、数字经济伙伴关系协定、区域全面经济伙伴关系协定等国际经贸规则,依托自贸试验区先行先试,开展首创性、集成式制度创新。落实数据出境负面清单制度,促进和规范数据跨境流动,有序扩大数字领域开放。实施贸易便利化举措,加强国际贸易“单一窗口”建设。深化金融领域开放创新,实施跨境人民币“首办户”拓展行动。
第十二篇 促进巴蜀文化繁荣发展 建设文化强省旅游强省
坚持以社会主义核心价值观为引领,统筹发展文化事业和文化产业,以文塑旅、以旅彰文,促进文化和旅游深度融合发展,推动文化强省旅游强省建设迈上新台阶。
第四十一章 弘扬践行社会主义核心价值观
把握社会主义先进文化前进方向,坚持马克思主义在意识形态领域的指导地位,把思想政治工作贯穿党的建设和社会治理各领域各方面各环节,推进精神文明与物质文明协调发展。
第一节 加强思想政治引领
深化党的创新理论学习和宣传教育,坚持不懈用习近平新时代中国特色社会主义思想凝心铸魂,建立健全党员、干部常态化培训特别是基本培训机制,做强四川干部网络学院教育平台。擦亮“理响巴蜀”品牌。创新实施马克思主义理论研究和建设工程,着眼构建中国哲学社会科学自主知识体系,繁荣发展具有中国特色、巴蜀风格的哲学社会科学。推动理想信念教育常态化、制度化,以社会主义核心价值观引领社会思潮,深化新时代爱国主义、集体主义、社会主义教育,推进国防教育阵地建设。加强和改进思想政治工作,用好用活红色文化资源,培育“蜀道新歌”大思政课宣传教育品牌。推进校园文化建设,加强青少年理想信念教育。加强形势政策教育,深化对长征精神、“两弹一星”精神、抗震救灾精神、脱贫攻坚精神的研究阐释和传承弘扬。
第二节 巩固壮大主流思想舆论
深化对习近平新时代中国特色社会主义思想、习近平总书记对四川工作系列重要指示精神和党中央决策部署的宣传阐释。健全全省经济宣传工作机制,加强经济工作理论阐释、政策解读和预期引导。完善新闻发言人制度,推动新闻发言人制度向基层延伸,促进新闻发布强基提能。深化主流媒体系统性变革,建强天府融媒联合体、“视听四川”新型传播服务体系,建设主流舆论语料库,优化新媒体矩阵。完善舆论引导机制和舆情应对协同机制,推进新闻宣传和网络舆论一体化管理,提高主流舆论引导能力。
第三节 创新拓展精神文明建设
培育新时代文明风尚,统筹推动文明培育、文明实践、文明创建。以全国文明城市创建为引领,推动创建文明城市向建设城市文明转变,以文明村镇创建涵养文明乡风,拓宽文明单位创建覆盖面,扩大文明家庭创建参与度,提升文明校园创建价值引领力。完善川渝两地文明实践协同联动机制,打造全国区域文明实践范例。推进新时代文明实践中心(所、站)提质增效,实施“文明实践+”工程,推动文明实践与行业共建。实施“蜀乡新风”行动,深化移风易俗,培育文明新风。
第四节 深入推进公民道德建设
加强中华传统美德传承弘扬,全面提升社会公德、职业道德、家庭美德、个人品德,培育优良家风,弘扬社会主义家庭文明新风尚。深化“德耀巴蜀”品牌建设,深入开展“时代楷模”“道德模范”等各类先进典型学习宣传,完善先进典型关爱礼遇制度。深化道德领域突出问题协同治理,健全诚信建设长效机制,加强新时代廉洁文化建设。保持“扫黄打非”高压态势,提升信息化条件下文化领域治理能力。构建“文明+互联网”新模式,打造网络文明特色品牌。完善网络文明规范,弘扬网络诚信文化,强化网上道德示范引领,共建网上美好精神家园。
第四十二章 丰富高品质文化供给
优化文艺产品和文化服务供给,不断推出增强人民精神力量的优秀作品,更好满足人民群众多样化、高品质精神文化需求。
第一节 推动文化遗产保护传承
加强文化遗产系统性保护和统一监管督察,深入实施中华优秀传统文化传承发展工程。推动历史文化名城、名镇、名村、街区和传统村落有效保护和活态传承,加强地名文化遗产保护传承,建好文化生态保护区。深化巴蜀文化创造性转化、创新性发展行动,加强古蜀文明、三苏、三国、都江堰、蜀道文化系统化研究传承。深化三星堆—金沙遗址系统性保护,协同共建川渝石窟寺国家遗址公园。强化非物质文化遗产保护传承和活化利用,加强非遗知识产权保护利用,传承创新春节文化、川盐文化等,发挥古籍在弘扬中华优秀传统文化中的作用。实施“非遗四川·百城百艺”转化利用工程,办好中国成都国际非物质文化遗产节。持续推进夏商文明工程、“考古中国”四川项目,高质量推进长征、黄河、长江国家文化公园(四川段)建设。推动文化遗产数字化传承,实施文物平安工程。
第二节 加强文艺精品创作生产
完善文艺创作生产服务、引导、组织工作机制,推动新闻出版、广播影视、文学艺术等领域精品创作。实施天府文艺名作高峰计划,持续推动川剧、曲艺振兴,打造“文艺川军”品牌。健全完善文艺评价评奖工作体系,打造巴蜀文艺活动品牌,办好中国音乐金钟奖、中国网络视听大会等活动,提升金熊猫奖国际化专业化市场化水平。促进文艺产品和服务数智化发展,繁荣互联网条件下新大众文艺,加强网络文艺价值引领和创作引导。持续实施重大出版工程,推动出版融合创新发展。
第三节 提升公共文化服务质效
实施公共文化服务提质增效行动,提升公共图书馆、文化馆、博物馆、美术馆、非遗馆等文化设施利用质效,加强存量设施整合利用,推进公共文化设施所有权和使用权分置改革。推动建设四川省档案馆新馆,开展全省第三轮地方志书编修工作。打造“小而美、小而活”的新型公共文化空间,因地制宜构建城市15分钟、农村十里品质文化生活圈。塑造“乐享天府”文化惠民品牌,成立公共文化服务联盟,扶持群众文艺创作,培育群众文艺团队,深化全民阅读活动,推进书香社会建设。加大政府购买公共文化服务力度,引导社会力量参与公共文化服务,推动优质文化资源直达基层。
第四节 加强巴蜀文化传播推广
深化央地联动国际传播机制,推进省内各级国际传播中心建设。实施“国际传播+”工程,建强熊猫国际传播联盟,做强“神秘蜀韵”传播品牌。构建“电视+网络+移动端+线下活动”立体国际传播网络,广泛开展国际人文交流活动,提升国际传播效能。
专栏24 高品质文化供给
巴蜀文化遗产保护利用工程。推动三星堆国家考古遗址公园、金沙遗址综合提升和皮洛遗址、安岳石窟、乐山大佛综合保护以及峨眉山古建筑群保护修缮等项目建设,持续开展濛溪河、桃花河、红岩洞、蜀道等遗址考古发掘。
三国文化传承与创新开发工程。实施三国主题文化街区、景区、园区“微改造、精提升”,打造三国文化主题精品线路,推出三国主题沉浸式演艺等项目。
历史文化名城名镇保护提升工程。推动蜀道、茶马古道(四川)、川盐古道沿线历史文化资源保护利用,实施2座历史文化名城、18片历史文化街区、25个历史文化名镇保护提升项目。
非遗保护传承活化利用工程。活化利用蜀锦、蜀绣、传统酿造技艺、灯会、竹编等巴蜀非遗代表性项目。
巴蜀文化全球推广工程。实施金熊猫奖全球推广计划,推进国际传播“知音·朋来·众声工程”等,推动古蜀文明与巴蜀文化数字化融合创新等项目建设。
公共文化服务提质增效工程。实施“乐享天府”优质文化资源直达基层、天府人文乡村建设、乡土文化能人扶持等行动,开展全省文旅资源解码利用,构建公共文化数智化服务平台,打造新型公共文化空间。
第四十三章 推动文化产业高质量发展
坚持把社会效益放在首位、社会效益和经济效益相统一,完善文化产业体系和市场体系,壮大经营主体,推进文化产业蓬勃发展。
第一节 优化文化产业布局
推动新闻出版、广播影视、文化演艺、非遗文博等传统文化产业数智化赋能、信息化转型,加快建设新集群、新场景、新业态。围绕标志性文化知识产权推进文创产品设计、制造、服务全链条发展。推进文化和科技产业融合发展试验区建设,大力培育影视动漫、游戏电竞、数字创意、网络视听、超高清视频、科幻等重点产业,建强国家超高清视频创新中心、视觉融合场景体验技术创新中心、游戏创新发展中心等平台,强化网络游戏属地管理。鼓励各地围绕文化旅游、内容创意、文化传播、文化装备等因地制宜发展特色优势文化产业。推动民族手工业融合创新发展。
第二节 健全文化市场体系
实施省属国有文化企业(单位)高质量发展行动、市(州)骨干文化企业培育计划、重点民营文化企业扶持计划,推动中小微文化企业“专精特新”发展。深化与平台企业合作,实施产业链重点企业招引行动。实施积极的文化经济政策,搭建文化金融服务和版权交易服务平台。实施重大文化产业项目带动战略。深化成都、自贡国家文化出口基地建设,建设数字服务出口基地,完善文化产品综合服务体系,促进更多优秀文化企业和文化产品“出海”。
第三节 深化文化体制机制改革
推进文化事业单位改革,深化国有文艺院团“一院(团)一策”改革,完善用人、收入分配配套政策。深化文化领域国资国企改革,推动国有文化企业聚焦主责主业发展,持续提升市场竞争力。探索建立国有5A级旅游景区单一主体行政管理体制,稳慎推进国有景区所有权、管理权和经营权分离改革。建设彰显巴蜀文化特色的专题数据库和高质量数据集,促进优质文化资源汇集流通,全面优化文化大数据生态体系。
专栏25 文化和科技产业融合发展
影视动漫。推动天府长岛数字文创园、天府国际动漫城、成都影视城、峨影1958等产业园区建设,支持有条件的市(州)打造全省影视产业副中心。
游戏电竞。推动天府软件园、四川游戏创新发展中心、小程序游戏发行运营平台等建设,加快动作捕捉、智能交互、人工智能、虚拟现实等游戏共性技术研发和产品创新,培育引进重大电竞赛事。
网络视听。规划策划、创作推出一批高质量电视剧、网络剧、纪录片等优秀作品,推动成都音乐文创总部基地等项目建设,建强中国(成都)网络视听产业基地,做响做亮“百部川扬”网络视听传播品牌和“拍在四川”影视服务品牌。
超高清视频。推动四川广播电视台超高清产业等项目建设,加强超高清轻量化制播有关技术研究及应用。
科幻。打造科幻文化产业园区等载体,强化“科幻+”产业链延伸、人工智能生成内容精品科幻影视创作开发。
文化大数据。推动实施一批文化数字化重点项目,建设文化领域专题数据库、高质量数据集。
第四十四章 推进文化和旅游深度融合发展
坚持文化为魂、旅游为体、科技赋能、保护优先,深化“文旅+百业”“百业+文旅”,推进品牌、业态、服务和体制机制融合,努力走出一条具有中国特色、彰显巴蜀魅力的文化和旅游深度融合发展新路子。
第一节 打造“锦绣天府·安逸四川”文旅品牌
扩大标志性文旅品牌国际影响力,提升三星堆—金沙、九寨沟—黄龙、大熊猫、峨眉山—乐山大佛、青城山—都江堰、翠云廊—剑门关品牌知名度。高标准建设国道318/317中国最美景观大道,打造藏羌彝民族风情、蜀道三国文化、大巴山—嘉陵江红色文化、岷江生态文化、天府大道城市文化等主题文旅风景道,推进大峨眉、大香格里拉、大九寨、大蜀道等交旅融合发展。做靓名作、名城、名人、名品等特色文旅名片。实施巴蜀文旅全球推广计划,打造提升“熊猫走世界”“川灯耀世界”等国际传播热点,加快建设名扬天下、享誉全球的世界重要旅游目的地。
第二节 推进文旅产业全域全业态发展
推进文博旅游发展,加大文物考古发掘研究阐释力度,培育“文物+旅游”,发展非遗主题文化游和深度研学游、科普游。推动红色旅游提质升级,打造红色研学品牌。推动演艺赛事产业发展,开展促进体育消费和赛事经济试点。推动农商文旅体教康融合发展,探索打造环成都近距离避暑康养休闲度假旅游带,建设生态康养度假胜地和精品旅游度假区,做强“康(医)养+”产业。有序提升乡村景区化水平,开发乡村文旅特色产品。
第三节 提升文旅服务品质和消费体验
构建舒适便捷文旅设施体系,完善旅游景区配套设施,提升旅游住宿品质,完善“快旅慢游”交通网络,实施交旅融合建设行动。完善以游客为中心的文旅服务体系,建设全省旅游智慧管理平台,提升文旅服务智能化水平和入境游便利化国际化水平。打造文旅消费创新场景、品质场景、人气场景,建设文旅消费精品体系。实施“引客入川”计划,加强省际游客互送、资源互推。加强文旅市场规范化建设,健全文旅市场质量监管体系,实施文化市场综合执法能力提升工程,强化科技赋能、推广智慧监管,加大跨部门综合治理力度,健全文旅服务行业标准体系。
专栏26 文化和旅游融合发展
跨区域文旅融合工程。实施巴蜀文化IP创新转化、三国文化旅游目的地、天府大道城市文化主题风景道、低空旅游主题游径、天府演艺新空间、318/317中国最美景观大道、大峨眉世界旅游目的地、大九寨世界旅游目的地、天府休闲旅居产业集群、四川省旅游公共服务提升、攀西阳光康养旅游目的地等重大项目。
重点旅游景区强基焕新工程。按照国家5A级旅游景区标准,持续提升5个景区建设运营水平。建设一批精品旅游度假区,推动创建国家级旅游度假区2个。
文旅消费精品培育工程。构建“1+10+N”文旅消费精品矩阵,以“锦绣天府·安逸四川”文旅品牌为统领,推出古蜀神韵、红耀巴蜀、蜀燃星动、安逸康养、乐享蜀乡、少必入川、熊猫伙伴、蜀山暖雪、天工开悟、天府科普(研学)游等10个省级文旅消费精品及N个地方特色品牌。
第十三篇 推动相关公共服务随人走 促进人口高质量发展
以人口和群众需求变化为导向,优化公共服务资源配置,全面提高群众受教育水平、健康水平,健全覆盖全人群、全生命周期的人口服务体系,建设全龄友好型社会。
第四十五章 健全同人口变化相协调的公共服务供给模式
突出以人定量、以需定供,按照常住人口规模和服务半径持续优化公共服务供给,逐步提高公共服务保障能力和水平。
第一节 推动公共服务资源配置与常住人口相匹配
加强常住人口统计和动态监测预警,依托全省统一的自然人基础库搭建人口信息资源共享平台,进一步深化人口数据利用。以县域为基本单元,根据常住人口总量、结构、流动趋势,动态调整和优化配置教育、医疗、养老、托育、就业等公共服务资源,匹配相应的服务设施、服务力量、财力投入。有序推进电子身份证在公共服务领域全场景应用,持续提升人口基础信息跨平台共享能力。
第二节 优化公共服务资源布局
支持人口流入地持续扩大公共服务供给。促进城市中心城区公共服务布局优化和品质提升,重点补齐社区卫生、养老、托育等服务设施短板,推动有条件的地区建设城市社区综合服务中心,提升“一站式”便民服务水平,构建城市15分钟生活服务圈。整体提升城市新区公共服务能级,优先引入优质教育、医疗资源,扩大公共文化、公共体育服务供给。在教育、卫生、养老等重点领域实施城乡携手共进计划,引导优质资源向城市郊区布局、向欠发达地区延伸。
第三节 提升公共服务供给效能
优化县域内公共服务设施建设和运行管理,建立健全存量公共服务设施和资源统筹利用机制,积极盘活闲置资产资源。鼓励公共服务设施跨领域复合利用,在托育、教育领域探索制定托幼一体化、小初高贯通的设施建设标准。推广基层卫生人才“县管乡用、乡聘村用”,深入推进义务教育教师“县管校聘”管理改革。进一步放宽市场准入,支持社会力量参与公共服务。
第四十六章 积极应对人口老龄化少子化
落实积极应对人口老龄化战略和生育支持政策,持续完善婴幼儿照护和养老服务体系,着力减轻家庭生育、养育和照护负担。
第一节 完善和落实生育支持政策
落实育儿补贴和个人所得税专项附加扣除政策,完善婚育休假和生育保险制度,探索建立生育休假成本共担机制,有效降低家庭生育养育教育成本。实施“天府育苗”生育支持行动,开展母婴安全行动提升计划和出生缺陷防治能力提升计划,提高产前检查、住院分娩、产后保健等全流程生育医疗服务水平。深入开展早孕关爱服务,推进生育友好医院和儿童友好医院建设,加强妇女和儿童健康服务。普及科学育儿知识,为家庭提供科学育儿指导。推动住房政策向多子女家庭倾斜,支持多子女家庭子女同校就读,营造家庭友好型工作环境。加强人口国情国策和省情教育,培育新型婚育文化,倡导积极婚育观。
第二节 提高普惠托育服务水平
以城市为单元整体推进普惠托育服务发展,加快托育综合服务中心和普惠托育服务网络建设,增加普惠托位供给。加快补齐社区嵌入式托育服务设施,发展托幼一体化服务,规范设立家庭托育点,引导社会力量参与,丰富普惠化、多元化托育服务供给。加强医育结合,推动医疗卫生机构支持托育服务。完善普惠托育服务价格政策,实施普惠托育机构运营补贴制度。完善托育专业化人才培养体系。加强托育机构综合监管,守住托育服务安全底线。
第三节 加强养老服务体系建设
根据区域老年人口分布和需求,合理配置养老服务资源。发展社区支持的居家养老服务,提升养老机构长期照护服务能力,健全失能失智老年人家庭照护体系,推动居家社区养老服务集成改革。优化社区服务网点布局和业态结构,推动养老机构专业化服务向居家和社区延伸。推广“党建+农村养老服务”模式,积极发展农村互助性养老服务,支持社会力量参与农村养老。推动建立养老服务师职业资格制度,健全养老从业人员激励政策。构建统一的养老服务质量标准和评价体系,完善行业自律机制。深入实施银龄健康工程,扩大安宁疗护服务供给,加强老年友善医疗机构建设。支持开展医养结合服务,增加居家社区医养结合服务,发展“互联网+医养结合”。
第四节 营造适儿适老社会环境
健全养老事业和产业协同发展政策机制,大力发展银发经济,推动养老服务、康复辅具、康养旅游等重点领域规模化品牌化发展。推进城乡公共空间适儿化、适老化和无障碍改造,鼓励更多家庭开展适老化改造,支持保留老年人熟悉的传统服务方式,发展老年用户友好的智能技术产品和应用。深入实施“天府银龄行动”,支持推广“以老助老”服务模式,稳妥实施渐进式延迟法定退休年龄,开发适合老年人的多样化工作岗位,促进老年人社会参与。整合资源设置适合老年人的教育、文化、健身、交流场所,丰富老年人精神文化生活。维护老年人合法权益,做好独居、空巢、留守等特殊困难老年人关爱服务,开展老年人普法宣传。推进儿童友好城市建设。
专栏27“一老一小”服务提质增效
居家社区养老服务创新工程。推动社区为老服务站(点)、智慧养老服务平台建设,优化助餐、助浴等服务供给模式。构建居家、社区、机构养老服务转介衔接机制,特殊困难老年人月探访率达到100%,新建城区、新建居住区配套建设养老服务设施达标率达到100%。
养老机构提质升级工程。优化养老机构建设布局,推进公办养老机构改造更新和医务室(护理站)建设,养老机构护理型床位占比达到75%。新(改)建一批医养结合重点项目。
老年健康服务能力建设工程。推进省市老年医院建设,引导推动医疗资源较丰富地区的部分二级及以下医疗卫生机构转型为康复医院、护理院,支持符合条件的医疗机构开展安宁疗护服务。
银发经济培优育强工程。培育招引一批银发经济龙头企业,加快建设银发经济产业集聚区10个,打造应用场景,开发一批标杆银发产品和服务。
普惠托育扩容提质工程。新(改、扩)建市县托育综合服务中心、用人单位托育服务园(点)、社区嵌入式托育服务设施,合理布局普惠托育服务机构,新增普惠性托位3万个。
第四十七章 构建高质量教育体系
坚持为党育人、为国育才,加快建设高质量教育体系,不断提升教育公共服务的普惠性、可及性、便捷性,努力办好人民满意的教育。
第一节 推动基础教育扩优提质
实施新时代立德树人工程,促进思政课堂和社会课堂有效融合,加强体育、美育、劳动教育,完善教育评价体系。建立市县结合的基础教育管理体制,优化城乡学校布局。加快推进义务教育优质均衡发展,深化学区治理和集团化办学改革,实施“网链共享计划”,有序推进“小班化”教学。推动普通高中优质特色发展,促进县域普通高中振兴,扩大普通高中办学资源。推进学前教育普及普惠安全优质发展,逐步推行免费学前教育。加快民族地区教育发展。办好特殊教育、专门教育。
第二节 建设现代职业教育体系
稳步推进职普融通,加强中小学职业启蒙教育,强化高中阶段教育融合发展,推动职教高考改革,拓宽技能人才成长通道。建设“少而精”中职学校,深入实施中国特色高水平高职学校和专业建设计划,开展本科层次职业学校培育行动,深化专业、课程、教材、教师、实训整体改革,加强“双师型”教师队伍建设。加快发展技工教育,实施高水平技工院校培育行动,充分发挥技工院校社会服务功能,加快构建四川特色技工教育体系。
第三节 增强高等教育综合实力
加快推动高校分类发展,按照研究型、应用型、技能型等明确高校发展定位,建立高校分类管理与评价机制。优化高等教育布局,培优应用型本科院校,推动优质本科扩容,实施学科专业设置调整优化行动,推进高质量本科教育攻坚,建设高质量研究生教育体系,扩大研究生教育规模。强化拔尖创新人才、急需紧缺人才培养,深化“就业—招生—培养”联动改革,构建高校毕业生高质量就业服务体系。
第四节 推进学习型社会建设
深入实施教育数字化战略,强化终身学习资源供给服务,健全覆盖城乡、开放便捷、数字智能的终身学习公共服务平台,强化资源整合与共享开放。健全学校家庭社会协同育人机制,建设学习型城市、学习型社区,推动全省开放大学高质量发展,扩大老年教育资源供给,赋能人的全面发展。推进铸牢中华民族共同体意识教育,打造培根铸魂的高质量教材,推动国家通用语言文字高质量普及工作。弘扬教育家精神,培养造就高水平教师队伍,强化教师待遇保障。引导规范民办教育发展。
专栏28 高质量教育体系建设
新时代立德树人工程。建设国家级高校思政工作精品项目、“大思政课”实践教学基地。打造一批思想政治教育名师工作室、骨干马克思主义学院、思政课区域协同创新中心。
基础教育扩优提质工程。新(改、扩)建一批义务教育学校、普通高中,建设一批特殊教育学校和寄宿制学校。
职业教育融合提质工程。推动改(扩)建中等职业学校,规划建设职业本科院校5至8所,建设国家“双高计划”立项建设单位9所。
高等教育内涵发展工程。培育一批学科进入世界高水平学科行列。
终身教育提质发展工程。遴选一批省级学习型社会建设项目、优质继续教育网络课程,选树一批终身学习品牌和“百姓学习之星”。建设老年开放大学、全民终身学习中心,新增线下老年教育学位4万个。
民族地区教育补短提质工程。补充高中阶段学位近3万个,累计培训民族地区教师不少于1万人次,着力补齐“安全饮水、热饭热汤、四季澡堂、卫生厕所、温暖教(寝)室”短板。
教师能力素质提升工程。培养一批骨干教师、卓越教师、教育家型教师、学科领军教师,每年培训中小学、职业院校教师、校园长5万人次。
第四十八章 提升全民健康服务水平
把保障人民健康放在优先发展的战略位置,坚持基本医疗卫生事业的公益性,聚焦影响人民健康的重大疾病和主要问题,提高全方位、全周期卫生健康服务水平,加快建设健康四川。
第一节 健全现代化公共卫生体系
完善重大传染病联防联控机制,落实医疗机构公共卫生责任,健全疾控机构和城乡社区联动工作机制,提升监测预警和检验检测、应急处置、传染病救治、公共卫生干预、行政执法、宣传教育等核心能力。深化疾病预防控制体系改革,完善符合疾控特点的薪酬制度和激励机制。推进疾控机构达标提能建设。加快建设区域紧急医学救援中心,加强卫生应急队伍建设,提高应急实战能力。优化院前急救站点布局建设,推动建立一体化智慧急救和医疗应急平台,构建高效、安全的血液保障体系。强化慢性病综合防控,发展防治康管全链条服务,遏制疾病年轻化趋势。健全健康促进政策制度体系,推进实施健康影响评估,提升爱国卫生运动成效,大力倡导健康生活方式。维持高水平免疫规划疫苗接种率。加强心理健康、精神卫生服务和职业病防治。
第二节 建设优质均衡医疗服务体系
优化完善医疗卫生服务体系,根据人口结构、疾病谱变化和分级诊疗要求,建立医疗卫生资源动态调整机制,加强公立医院床位资源配置管理。支持四川大学华西医院创建国家高原病医学中心。建强用好国家区域医疗中心,补设省区域医疗中心。加强国省市县四级临床重点专科建设。实施医疗卫生强基工程,深入推进紧密型城市医疗集团和紧密型县域医共体建设。健全完善巡回医疗制度,因地制宜发展“固定+流动”的医疗卫生服务供给模式。加强卫生健康人才队伍建设。推进卫生健康科技创新,加快全民健康数智化建设,推进医疗机构检验检查结果互认,持续改善群众看病就医体验。
第三节 推动中医药传承创新发展
实施中医药高质量发展工程,加快建设中医药强省。争创国家级中医重点实验室,以名医、名科、名药带动中医医院特色发展。优化完善中医优势专科集群,推动基层中医医疗机构提档升级,发展少数民族医药。促进中西医结合,建设中西医协同“旗舰”医院、“旗舰”科室和重大疑难疾病中西医临床协同中心。强化中医药特色人才培养,加强名老中医药专家学术经验传承,培养高水平学术技术传承人和高技术高技能人才。统筹推动中医药事业、产业、文化“三位一体”发展,推进中医药科技创新,发展壮大现代中药产业,促进中医药与旅游、康养、体育、食品等融合发展。实施中医药文化弘扬工程,加强川派中医药保护传承、宣传普及和对外合作。
第四节 健全医疗医保医药协同发展和治理机制
建立健全现代医院管理制度,推动各级公立医疗卫生机构落实功能定位。落实政府办医主体责任,加强县区、基层医疗机构运行保障。以公益性为导向深化公立医院改革,推进医疗服务价格改革,合理确定、动态调整公立医院薪酬水平。完善多元复合式医保支付体系,探索跨省异地就医住院费用按病种结算。推动商业健康保险高质量发展。建立县域内基层用药采供用报联动管理机制。
第五节 完善全民健身服务体系
推动全民健身和全民健康深度融合,统筹推进群众体育和竞技体育发展,加快建设体育强省。健全全民健身公共服务体系,推进全民健身场地设施补短板,广泛开展全民健身赛事活动,办好“村超”“村BA”等群众性体育赛事。深化体教融合,实施学生体质强健计划,加强青少年体育工作。坚持开门办体育,完善竞技体育多元保障体系,加强竞技体育后备人才培养,提升竞技体育训练赛事服务水平,巩固体操、曲棍球、自行车等优势项目,推动足球、篮球、排球振兴发展。积极申办国际性、全国性体育赛事,打造“川超”等本土品牌赛事。推进体育产业高质量发展,积极培育冰雪、山地、水上等户外运动新业态,发展体育用品制造业和户外运动产业,建设高质量户外运动目的地。
专栏29 新时代更高水平健康四川建设
公共卫生体系建设工程。建设国家区域公共卫生中心,加快建设省级区域公共卫生中心、区域中心实验室。推进急救中心(站)建设。加强市(州)血站建设。加强市县精神医疗卫生机构建设。
公立医院高质量发展工程。推进国家区域医疗中心高质量发展,加快建设省医学中心和省区域医疗中心。推动创建国家临床重点专科30个,建设省级临床重点专科150个。实施省人民医院高新医学中心建设项目。
医疗卫生强基工程。推动紧密型县域医共体提档升级,推动中心乡镇卫生院提标扩能,建成一批基层特色科室。
中医药传承创新工程。推动4个中西医协同“旗舰”医院建设,打造一批中医优势专科、中西医协同“旗舰”科室。建设一批国医大家学术传承中心、师承教育基地、名中医工作室。打造中医药产业发展重点县。
全民健身服务提升工程。推动市(州)本级实现公共体育场、公共体育馆、全民健身中心、公共游泳馆、体育公园全覆盖,县(市、区)本级实现公共体育场、全民健身中心、体育公园全覆盖。每年向群众开放公共体育场馆(体育公园)300个以上。打造一批全民健身品牌赛事活动。
第四十九章 关心关爱重点群体发展
健全关爱服务体系,营造有效保障妇女、儿童、未成年人、青年人、残疾人等发展权益的社会环境,提升退役军人服务保障水平。
第一节 保障妇女儿童合法权益
坚持男女平等基本国策,依法保障妇女合法权益,推动在新社会组织、新经济组织、新就业群体建立妇联组织,加强女性科技人才、专业人才队伍建设。坚持儿童优先原则,依法保障儿童合法权益,推进儿童近视、超重肥胖和孤独症等早筛查早干预。健全留守妇女、留守儿童关爱服务体系。健全未成年人保护网络,强化未成年人违法犯罪预防和治理,保持打击侵害未成年人犯罪高压态势。建立覆盖城乡的家庭教育指导服务体系。健全家庭监护支持政策,加强婚姻家庭纠纷调解。
第二节 促进青少年全面发展
纵深推进青年发展型省份建设,深化青年发展型城市(县域)建设,因地制宜打造一批青年友好型街区、景区、商圈和青年发展型社区、园区、企业。加强青少年思想政治引领,开展乡村振兴青春建功行动,实施天府青年云、青年突击队等品牌项目,加强青少年发展政策保障,健全青年发展工作体系。帮助青年解决求学工作、创新创业、婚恋生育、住房保障、社会融入等实际困难。加强失学失业失管青少年管理服务。
第三节 提升残疾人保障和发展能力
完善残疾人社会保障制度和关爱服务体系,提升残疾人公共服务质量,营造理解、尊重、关心、帮助残疾人的良好环境。促进残疾人就业增收,推动残疾人服务业发展。提高残疾人康复质量,保障残疾人平等权益,丰富残疾人精神文化生活。强化科技助残创新应用,统筹推进残疾人服务基础设施建设,保障残疾人发展权利和机会。
第四节 强化退役军人服务保障
完善退役军人政策制度,提升移交安置工作质效,落实抚恤优待政策,拓展优待项目。深化优抚事业单位改革,加强荣军优抚医院、光荣院建设。弘扬英烈精神,健全英雄烈士保护政策制度,实施烈士纪念设施提质改造。强化退役军人思想政治引领,常态化开展先进典型选树,健全教育培训体系。完善拥军优属工作机制,推进军供保障体系建设。着力办好退役军人最期盼的事,加大困难退役军人帮扶援助力度。
专栏30 社会服务保障
妇女儿童服务保障。推动有条件的市(州)建设市级妇女儿童中心。加强中小学校心理健康辅导室建设。推动有条件的县(市、区)建设未成年人法治教育宣传实践基地。
青少年发展服务保障。推动大学生志愿服务西部计划扩容提质。推动有条件的市(州)建设“青年驿站”。优化实施“童伴计划”,推动实施一批“爱心蜀托”公益性假期托管班。
残疾人服务保障。推动省盲人按摩医院等建设,加强省级残疾人康复及体育设施建设,推动有条件的市、县级残疾人服务设施建设,高质量建设智能化康复中心暨残疾人“康复之家”。
退役军人服务保障。推进县级以上烈士纪念设施、红色退役军人服务中心(站)改造升级。布局建设军供保障应急储供基地。
社会福利服务保障。加强社会福利设施建设,推进市级儿童福利院、救助管理设施新建和改造提升,推进精神卫生福利设施、未成年人救助保护设施建设。
第十四篇 加大保障和改善民生力度 增强人民群众获得感幸福感
坚持尽力而为、量力而行,加强普惠性、基础性、兜底性民生建设,解决好群众急难愁盼问题,持续办好民生实事,提高人民生活品质。
第五十章 促进高质量充分就业
坚持把就业作为民生之本,深入实施就业优先战略,加快形成“大就业”工作格局,使人人都有通过辛勤努力实现自身发展的机会。
第一节 提高发展带动就业能力
构建就业友好型发展方式,增强现代化产业体系就业协同性,稳定传统优势产业就业基本盘,扩大第三产业就业容量,提高农业就业吸引力。培育就业扩容提质新增长点,拓展数字经济就业新空间,增加绿色就业新机会,开辟健康就业新领域,创造更多新型就业形态。支持各类经营主体稳岗扩岗,完善援企稳岗政策,发挥国有企业就业引领作用,发展就业容量大的产业和企业,提高中小微企业和个体工商户等就业吸纳能力。提升区域协调发展就业承载力,推动建设一批就业集聚区。
第二节 支持重点群体就业创业
拓展高校毕业生等青年就业成才渠道,实施高校毕业生等青年就业支持计划,强化对困难家庭毕业生、长期失业青年等群体就业帮扶。拓宽农村劳动力就业空间,完善县乡村三级劳务服务体系,健全劳务输入地与输出地协同机制,促进农村劳动力转移就业,引导外出人才返乡创业,加强大龄农民工就业帮扶。加大以工代赈实施力度,提供更多就近就地就业机会。做好退役军人、妇女等群体就业创业工作,加大困难群体就业帮扶,推进失业人员再就业,动态消除零就业家庭。优化自主创业灵活就业保障制度,推动灵活就业、新就业形态健康发展,持续开展新就业形态劳动者暖心服务行动。
第三节 加快培养技术技能人才
构建多元化培养体系,推进产教融合、产训结合、工学一体。完善人力资源供需匹配机制,健全终身职业技能培训制度,强化择业和用人观念引导。深入实施技能四川行动,加强公共实训基地、高技能人才培训基地建设,大规模开展职业技能培训,全面推行企业新型学徒制培训,健全职业技能竞赛体系。推进培训补贴直达企业和参训者,探索实行未就业重点群体培训补贴申领制,积极推广“个人缴费+政府补贴”培训模式。深化产业工人队伍建设,全面推行新八级工制度,支持符合条件的企业开展特级技师、首席技师评聘工作,建立一批技能大师工作室、劳模工匠创新工作室。
第四节 完善就业促进体制机制
优化就业公共服务体系,完善覆盖全民的就业公共服务制度。增强创业带动就业效应,健全创业培训、创业服务、创业孵化、创业活动联动支持体系。健全统一规范的人力资源市场体系,推动人力资源服务产业园和专业性人力资源(人才)市场扩容提质,推进人力资源服务业与制造业融合发展试点。完善劳动关系协商协调机制,加强劳动者合法权益保障,构建和谐劳动关系。健全重大政策、重大项目、重大生产力布局就业影响评估机制,加强就业失业监测预警,完善规模性失业风险防范化解机制。综合应对外部环境变化和人工智能等新技术发展对就业的影响,统筹做好稳岗保障、转岗培训和就业支持。
专栏31 促进高质量充分就业
“技能照亮前程”培训工程。建设一批国省级高技能人才培训基地、国省级技能大师工作室。新(改)建一批公共实训基地。
就业公共服务提升工程。新建省级人力资源服务产业园、省级人力资源(人才)市场,新(改)建市县级人力资源市场。打造一批标准化零工市场、高标准“家门口”就业服务站、高水平创业孵化基地。打造一批省级创业公共服务品牌。加强就业监测预警和流动人员数字档案平台建设。
返乡入乡创业品牌培育工程。扶持一批“蜀创优品”返乡入乡创业产品,培育一批“雁归天府”项目。新培育一批“川字号”劳务品牌。
劳动权益保障工程。建设一批劳动人事争议仲裁机构调解中心、县级和乡镇(街道)标准化劳动争议调解组织。
第五十一章 提高城乡居民收入水平
坚持按劳分配为主体、多种分配方式并存,健全兼顾效率和公平的收入分配制度体系,推动劳动报酬提高和劳动生产率提高同步,多渠道促进城乡居民持续增收,加快形成橄榄型分配格局。
第一节 优化收入分配结构
加快构建初次分配、再分配、第三次分配协调配套的制度体系,提高居民收入在国民收入分配中的比重。健全各类要素由市场评价贡献、按贡献决定报酬的初次分配机制,完善劳动者工资决定、合理增长、支付保障机制,推行工资集体协商制度,加强对企业工资收入分配宏观指导,提高劳动报酬在初次分配中的比重。提高再分配调节精准性,合理调节过高收入,取缔非法收入。建立健全第三次分配机制,促进和规范公益慈善事业发展,积极发展社区慈善。
第二节 促进低收入群体增收
加强低收入群体精准识别、预警响应和综合帮扶,确保困难家庭收入稳定增长。完善企业薪酬调查和信息发布制度,健全最低工资标准动态调整机制,开展最低工资标准调整评估。逐步提高城乡居民基础养老金,完善基本养老金待遇调整机制。促进农村居民稳定增收,壮大富民特色产业增加经营性收入,鼓励建设农村创富共同体,探索通过土地等要素使用权收益权增加财产性收入,加强常态化帮扶防止农村低收入人口规模性返贫。
第三节 扩大中等收入群体规模
实施中等收入群体递增计划,支持勤劳创新合法致富,多渠道增加城乡居民财产性收入,鼓励先富带后富促共富。引导高校毕业生以智增收,促进技术工人增技增收,构建技能导向的薪酬分配制度。全面落实农民工工资支付保障制度,推动中小企业主和个体工商户创业致富,积极培养高素质农民和农村致富带头人。加强和改进国有企业薪酬管理,完善事业单位绩效工资动态调整机制,推动薪酬待遇向基层一线职工倾斜。深化攀枝花共同富裕试验区建设,加快形成一批可复制可推广的标志性成果,鼓励有条件的地区积极探索区域协作、产业协同等多元共富模式。
第五十二章 健全社会保障体系
实施高质量参保行动,持续扩大社会保障覆盖面,提升社会保障服务水平,让人民群众享有更可靠、更充分、更高质量的社会保障。
第一节 完善社会保险制度
落实基本养老保险全国统筹制度,加快发展多层次、多支柱养老保险体系,全面实施个人养老金制度,发展企业年金和职业年金,发挥各类商业保险补充保障作用。加快推进基本医疗保险省级统筹,落实基本医保参保长效机制,推动建立长期护理保险制度,优化药品集采、医保支付和结余资金使用政策,健全医保基金监管体系。完善社保关系转移接续政策,提高灵活就业人员、农民工、新就业形态人员参保率,加强新就业群体合法权益保障。加强参保缴费激励,鼓励有条件的集体经济组织等补助城乡居民参保缴费,合理提高城乡居民基本医疗保险财政补贴标准。完善失业保险、工伤保险省级统筹制度,扩大失业保险、工伤保险覆盖面,健全失业保险金调整机制,完善职业伤害保障制度和特定群体工伤保障制度。优化社保公共服务平台和经办管理服务,拓展社保卡“一卡通”应用场景。
第二节 健全住房保障体系
坚持“保障+市场”联动发展,完善公租房、保租房、配售房、商品房多层次梯度化住房供应体系。优化保障性住房供给,强化公租房兜底保障作用,加强“一张床、一间房、一套房”多层次保障性租赁住房供给,稳妥推进配售型保障性住房建设,有效解决住房困难群体基本住房需求。加快构建房地产发展新模式,改革完善房地产开发、融资、销售等配套制度,推进公积金制度改革,规范住房租赁活动,促进房地产市场高质量发展。因城施策增加改善性住房供给,建设安全舒适绿色智慧的“好房子”,实施房屋品质提升工程和物业服务质量提升行动,加强房屋全生命周期安全管理,打造“川居好房”高品质居住环境。
第三节 优化社会救助和福利制度
以基本生活救助、专项社会救助、急难社会救助为主体,社会力量参与为补充,健全分层分类的社会救助制度体系,推动社会救助由保生存向保基本、防风险、促发展拓展。健全低保标准与当地人均消费支出挂钩机制。加强孤儿、事实无人抚养儿童基本生活保障。推动精神障碍社区康复可持续发展。建立健全基本殡葬服务制度,提升殡葬服务水平,合理布局建设殡仪馆,加强老旧殡仪馆升级改造,因地制宜推进城镇公益性公墓(骨灰堂)和农村公益性墓地建设。
第十五篇 加快全面绿色转型 持续筑牢长江黄河上游生态屏障
牢固树立和践行绿水青山就是金山银山的理念,以碳达峰碳中和为牵引,协同推进降碳、减污、扩绿、增长,建设美丽中国先行区。
第五十三章 积极稳妥推进和实现碳达峰
统筹发展与减排,有序实施碳达峰行动,加快产业结构、能源结构、交通运输结构等调整优化,推动形成绿色低碳生产生活方式。
第一节 建立碳排放双控新机制
实施碳排放总量和强度双控制度,完善地方碳考核、行业碳管控、企业碳管理、项目碳评价、产品碳足迹等政策机制。健全碳排放统计核算体系,开展重点行业和城乡建设、交通运输等重点领域碳排放核算。加强重点用能和碳排放单位管理,积极参与全国碳排放权交易市场、温室气体自愿减排交易市场。健全产品碳足迹管理体系,推动建立四川省产品碳足迹公共服务平台,积极构建碳账户体系,鼓励开展产品碳足迹标识认证。加强非二氧化碳温室气体排放控制,完善适应气候变化工作体系,提升应对气候变化能力,开展气候适应型城市建设。
第二节 加快推进重点领域绿色低碳转型
围绕全面提高能源资源利用效率,深入开展重点领域节能降碳改造。构建全周期全流程绿色制造体系,实施大规模绿色融合技术改造。有力有效管控高耗能、高排放项目,对新(改、扩)建“两高”工业项目实施碳排放等量或减量置换,推进园区循环化改造,推动建设零碳园区、零碳工厂。合理控制煤炭消费,深入推进“电动四川”行动,提高终端用能电气化水平,推动实现煤炭和石油消费达峰,力争年度新增清洁能源电量覆盖全社会新增用电量。大力发展绿色建筑,实施制冷能效提升和绿色照明行动,推广应用低碳建筑材料。深入落实资源总量管理和全面节约制度,坚持分类施策,推动“能水粮地矿材”一体化节约。强化资源节约集约高效利用,加强工业固废综合利用,促进新兴产业废弃物回收循环利用。
第三节 推动形成绿色生活方式
推进节约型机关建设,推广公共机构能源费用托管机制。健全绿色消费激励机制,加大政府绿色采购力度,探索建立“碳普惠”“绿手环”“乡村环保茶馆”等公众参与机制,推广绿色低碳产品。倡导简约适度、绿色低碳的生活方式,提高垃圾分类和资源化利用水平,深入实施节能减排全民行动、节俭养德全民节约行动、节水行动、光盘行动。倡导绿色低碳出行,推动城市公共交通优先发展。弘扬生态文化,提升公众生态文明意识。
第五十四章 持续改善环境质量
全面落实精准科学依法治污,更加注重源头治理,强化减污降碳协同、多污染物控制协同、区域治理协同,深入推进污染防治攻坚战,持续减少主要污染物排放总量,加快推动环境质量改善由量变到质变。
第一节 深入打好蓝天碧水净土保卫战
持续改善空气质量,着力降低细颗粒物(PM2.5)浓度,推动氮氧化物和挥发性有机物协同减排。推进工业源、移动源、城乡面源等综合整治,推动重点行业超低排放改造和深度治理,加强挥发性有机物源头替代和全流程治理。强化重点区域、重点时段大气污染防治,精准、科学应对重污染天气,深化区域联防联控。实施美丽蓝天、蓝天赋能等治理项目。全面推进江河湖库保护治理,统筹水资源、水环境、水生态治理,构建重点流域上下游贯通一体的生态治理体系。深化河湖长制工作,推动建设美丽河湖、幸福河湖。深化重点小流域达标攻坚和小微水体治理保护,基本完成入河排污口排查整治,强化城乡生活污水收集处理。深入推进饮用水水源地保护,强化地下水污染源头管控。加强土壤污染源头防控,开展四川省第二次全国土壤污染状况普查,分期分批推进农用地土壤重金属溯源和整治,促进建设用地安全利用。加强噪声污染治理。
第二节 加强环境风险防控
常态化管控生态环境风险,开展重点行业和区域生态环境健康风险评估,有效保障公众健康安全。推进“无废城市”建设,推动固体废物减量化、资源化、无害化。实施固体废物综合治理行动,全面排查整治磷石膏库、生活垃圾填埋场、重点地区重金属环境污染隐患,开展非法倾倒处置固体废物专项整治,积极推进源头减量、过程管控和综合利用。提升危险废物信息化监管能力,持续优化危险废物利用处置结构。深入推进新污染物川渝联合调查,科学评估有毒有害化学物质环境风险,强化风险源头管控和跨部门监督执法,加强抗生素、微塑料等新污染物治理。完善上下游协同、跨区域联动的突发环境事件应急响应机制,提升基层环境应急能力。强化核与辐射安全监管。
第三节 完善环境治理基础制度
健全生态环境治理责任体系、监管体系、地方性法规标准体系,构建多元参与、多方式协同的治理机制。落实各级党委、政府及领导干部生态环境保护责任,深入推进生态环境保护督察。建立健全城市、整县推进美丽四川建设实践的新机制、新模式,引导全社会积极行动。深入推进生态环境分区管控,加强同国土空间规划双向衔接,协同优化产业布局。加快落实以排污许可制为核心的固定污染源监管制度,建立健全排污权有偿使用和交易制度,深化排污权交易。推进现代化生态环境监测体系建设,强化生态环境智慧感知和监测执法应急能力建设。
专栏32 环境质量提升
“美丽系列”建设。实施一批美丽城市系统治理示范,整县建成一批美丽乡村,国家美丽河湖建成率达65%左右,建成一批美丽河湖。
大气污染防治提升。推动80%以上的水泥熟料、焦化产能实施超低排放改造工程。实施一批重点城市蓝天保卫战攻坚赋能行动项目和一批美丽蓝天建设项目。
重点流域水环境综合治理。实施一批水生态状况提升、河湖生境保护修复、水环境质量改善与巩固、集中式饮用水水源地保护等项目。实施岷江流域总磷污染控制攻坚和16条重点小流域水生态保护修复,持续巩固提升入河排污口、工业园区水污染问题排查整治成效,整治一批入河排污口。实施化工园区及跨省交界区域环境风险防范工程。推进城镇污水收集和处理设施补短板工程。建设一批幸福河湖。
土壤污染源头防控和治理。推进沿江1公里化工腾退污染地块土壤污染防治专项治理工程。实施3个工业关闭地块土壤污染风险管控和修复项目。以化工园区、垃圾填埋场等为重点,推进5个地下水污染风险管控和治理修复项目。
固体废物和新污染物治理。以磷石膏、尾矿、冶炼渣、建筑垃圾等为重点,实施一批大宗固体废弃物综合利用工程。新建一批再生资源回收站点、专业化分拣中心、废旧物资拆解处置中心和综合利用项目。推进生活垃圾焚烧飞灰资源化利用项目建设。实施一批涉重金属整治项目。在饮用水水源地、工业园区等重点区域,探索推进抗生素、全氟化合物等新污染物治理。
城乡生活垃圾设施更新改造。推动地级及以上城市建成清洁高效的垃圾分类收运体系,在19个县级市全面推广垃圾分类。建设一批生活垃圾焚烧厂,推进城乡生活垃圾处置设施新建和更新改造,生活垃圾资源化利用率达75%。新增建筑垃圾处理能力约700万吨/年。
第五十五章 提升生态系统多样性稳定性持续性
完善多层次国土空间生态保护体系,严守生态保护红线,筑牢生态安全底线,推进重要生态系统保护和修复,拓宽绿水青山转化金山银山路径,促进生态系统良性循环和永续利用。
第一节 打造山水林田湖草沙生命共同体
聚焦“六江”生态廊道、横断山区、安宁河等重点区域,谋划实施山水林田湖草沙一体化保护和修复工程。加强森林、草原、湿地、河湖等重要生态系统保护修复,推行草原森林河流湖泊湿地休养生息。以山系和流域为治理单元,统筹推进长江重点生态区(含川滇生态屏障)、青藏高原生态屏障区等重点区域生态保护修复。开展生态保护修复成效评估,推进长江、黄河防护林体系和沿江绿色生态廊道建设。强化沙化、石漠化、荒漠化土地和废弃矿山、水土流失综合治理,加强有害生物防治。推进森林可持续经营,精准提升森林质量,加强翠云廊古柏群、云峰山古桢楠群等古树名木保护。
第二节 加强自然保护地体系建设
全面推进以国家公园为主体的自然保护地体系建设,建立健全国家公园、自然保护区、自然公园等保护管理机制,加强重要自然生态系统和自然遗迹保护。实行自然保护地差别化管控,高质量建设大熊猫国家公园,推进若尔盖国家公园创建。加强生物多样性保护网络建设,推进大熊猫、川金丝猴等重要物种栖息地和生态廊道建设,加强川陕哲罗鲑、长江鲟等珍贵濒危水生生物保护,持续抓好长江十年禁渔。
第三节 加快生态产品价值实现
深化生态产品价值实现机制试点,健全价值评价和市场交易机制,开展生态产品信息普查,探索开展地区生产总值与生态产品总值双评价。深化自然资源资产产权制度改革,清晰界定自然资源资产所有权。因地制宜拓展生态产品价值实现渠道,培育生态产品市场经营开发主体,鼓励盘活废弃矿山、工业遗址等存量资源,适度发展环境敏感型产业,大力推进“以竹代塑”。完善多元化生态补偿机制,创新“一河一策”式流域生态补偿标准。
第四节 打造全国“森林四库”建设示范省
聚焦横断山区、长江上游干支流等区域,加强水源涵养林、水土保持林保护培育,建设长江黄河上游绿色天然水塔。发展林草经济,培育木本粮油、经济林果、森林蔬菜,提升多元化森林食物供给水平。培育木竹生产加工、林草中药材、林产化工、花卉苗木、林下经济、生态康养旅游等,壮大林草产业。加强中幼林抚育,扩大森林碳库容量和质量,支持鼓励国家核证自愿减排量碳汇项目开发,完善林业碳汇交易体系,拓展丰富“碳汇+”消纳途径,推进森林碳库价值实现。
专栏33 重要生态系统保护修复
重点区域重要生态系统保护修复。实施若尔盖、大凉山、金沙江、嘉陵江等重点区域重要生态系统保护修复工程,完成生态保护修复面积40万亩、矿山生态修复面积7500亩。
“天府森林四库”建设。开展水源涵养林、水土保持林、国家储备林、特色经济林建设,完成水源涵养水土保持林300万亩、珍贵大径级用材林200万亩、特色经济林和林下经济500万亩、退化林修复和低效林改造及森林抚育800万亩。
草原生态系统保护修复。开展天然草原生态保护修复、退化草原修复、多年生人工草地项目建设,完成退化草原生态修复150万亩、多年生人工草地20万亩。
湿地生态系统保护恢复。实施川西高原高寒湿地保护修复和泥炭沼泽湿地保护修复,完成湿地封育3万亩、退化湿地修复15万亩、高原湿地管护900万亩。
荒漠生态系统治理修复。实施川西北沙化土地治理、岩溶地区石漠化综合治理和水土流失综合治理工程,完成沙化土地治理40万亩、石漠化综合治理30万亩、水土流失综合治理面积2.56万平方公里。
生物多样性保护。开展各类自然保护区基础设施建设,提升珍稀濒危野生动植物保护能力,推动成都国家植物园创建,新(改)建一批国家公园保护站点,提升一批国家级自然保护区和国家级自然公园保护能力,建设珍稀濒危野生动物区域救护中心2个。
第十六篇 统筹高质量发展和高水平安全 建设更高水平的平安四川
深入贯彻总体国家安全观,加强安全体系和能力建设,提升安全治理现代化水平,守住不发生系统性风险底线,以高水平安全保障高质量发展。
第五十六章 筑牢国家安全屏障
注重协同高效、法治思维、科技赋能、基层基础,完善国家安全力量布局,健全国家安全防护体系,锻造实战实用的国家安全能力。
第一节 完善国家安全工作体系
坚定维护国家政治安全,强化国家安全教育,增强全民国家安全意识,筑牢人民防线。建立健全反渗透反颠覆反恐怖反分裂反邪教斗争一体化推进机制,严厉打击敌对势力渗透、破坏、颠覆、分裂活动,深化涉藏州县依法常态化治理。落实党委(党组)国家安全责任制,加强重点领域国家安全工作协调机制建设,加快构建国家安全风险监测预警体系,完善国家安全危机管控机制。推动新技术新业态新模式安全发展,加强新兴领域国家安全能力建设。
第二节 维护网络空间安全
严格落实网络意识形态工作责任制和网络安全工作责任制。防范化解各类网络风险,维护网上政治安全和意识形态安全。加强网络优质内容供给,持续壮大网上主流思想舆论。健全网络生态治理长效机制,严厉打击各类网络违法犯罪。优化网络安全体制机制,构建纵深布防的网络安全联合防御体系,支持建设市域网络安全防控体系。加强网络数据治理和安全保障,强化个人信息保护。
第三节 服务国防和军队现代化建设
贯彻国防动员高质量发展要求,深化人民防空管理体制改革。构建各司其职、紧密协作、规范有序的跨军地工作格局。加强国防建设军事需求提报和军地对接,高效精准转化运用潜力资源。优化布局国民经济动员中心,推进经济建设和重大基础设施贯彻国防要求,促进应急应战资源力量深度耦合。加快国防动员能力建设,壮大新域新质国防动员力量,加强国防后备力量建设,构建覆盖各层级、各行业领域的国防动员专业保障队伍体系,全面开展国防动员实战化演练。加强军事设施保护和重要目标防护。深化全民国防教育。巩固军政军民团结。
第五十七章 提高经济安全保障能力
加强经济安全风险预警、防控机制和能力建设,提高粮食、能源、金融等重点领域防范抵御风险能力,确保关键领域安全可控。
第一节 强化粮食能源安全保障
严守耕地保护红线,坚决遏制耕地“非农化”,加强耕地种植用途管控,持续推进耕地数量、质量、生态“三位一体”保护。加强粮食购销和储备管理,优化粮食储备规模品种和结构布局,完善省市县三级储备管理和运行机制,提升“巴蜀粮安”仓储设施保障能力。健全粮食市场监测预警体系,强化粮食应急保障能力。加强能源生产供给,在煤电集中区域、交通运输枢纽布局建设煤炭储备设施,加快储气调峰设施建设。健全能源应急保供机制,加强能源应急保供设施建设,做好迎峰度夏、迎峰度冬和重要时段电力供应保障,提升能源安全保障能力。
第二节 维护区域金融稳定
强化金融监管,加强央地协同,有效防范化解地方中小金融机构风险,牢牢守住不发生系统性、区域性金融风险底线。推动地方法人银行加强资本补充、优化公司治理、健全内控机制,提高资本实力和抗风险能力。深入推进非法金融活动系统治理、源头治理、依法治理,防范打击和依法处置非法金融活动,做到早识别、早预警、早发现、早处置。
第三节 加强政府债务管理
加快构建同高质量发展相适应的政府债务管理长效机制,落实政府债务管理责任,科学确定政府债务限额,完善管理规范、风险可控、发展可持续的政府举债融资机制,推进政府债务信息依法公开。充分发挥地方政府债券强基础、补短板、惠民生、扩投资等积极作用。持续做好地方债务监测预警、分类化解和监督问责工作,坚决整治违规举债行为,确保全省地方债务保持在合理区间。
第五十八章 强化公共安全保障
推动公共安全治理模式向事前预防转型,全链条强化安全生产、食品药品安全监管,筑牢安全生产基本盘,有效防范化解重点领域风险,系统提升安全生产风险防控和防灾减灾救灾能力,切实保障人民生命安全。
第一节 全面提升本质安全水平
健全安全生产治理体系,完善风险分级管控和隐患排查治理双重预防常态长效机制,提高重要基础设施本质安全水平。严格落实安全生产责任制,压紧压实企业主体责任、属地管理责任、行业监管责任和一线员工岗位责任,强化责任全链条闭环管理。纵深推进治本攻坚,强化矿山、危险化学品、工贸、燃气、建筑施工、交通、“九小场所”、有限空间等重点行业领域安全治理。加强高层建筑安全治理,提升城乡火灾风险监测预警和信息化防范水平,增强高空消防能力。加强风险源头管控,推进高风险企业老旧设备更新及先进装备应用。加强氢能、新型储能、低空经济等新业态安全监管,严控工业上楼、综合管廊与商业综合体等新模式安全风险。严格规范监管执法,严肃事故调查处理。
第二节 系统提升防灾减灾救灾能力
深化科技赋能防灾减灾救灾“揭榜挂帅”机制,推动关键核心技术攻关和成果转化应用。常态化更新灾害风险普查数据,深入推进灾害风险普查成果应用。加强地震、地质灾害、气象、水文等预警预报,构建“空天地”立体监测预警体系,完善预警响应联动机制。开展森林草原防灭火常态化治理,开展重点流域防洪,推动地质灾害隐患防治,支持地质灾害高风险县城综合整治。加强应急抢险救灾装备配备及物资储备,实施应急避难场所提升改造,加强综合性常备骨干力量以及航空、高原高寒、轨道交通、桥梁隧洞、深水打捞等专业救援力量建设。提升房屋和基础设施地震灾害风险感知与防范能力,增强公众地震避险意识和能力。
第三节 完善应急处置保障体系
加强应急指挥部建设,优化大安全大应急框架下的应急指挥机制。完善预警响应联动机制,及时识别、发现、消除重大风险隐患。布局建设专业区域应急救援基地和应急物资储备基地,优化航空救援基地布局,推动建设航空救援指挥系统。加强基层应急管理能力规范化建设,开展基层综合防灾能力建设,发展群防群治力量。强化应急救灾实物储备,优化应急救灾物资储备库布局,提高应急物资多元保障和快速投送能力。推动应急资源整合共享,做好巨灾应对准备、灾后救助及恢复重建。提升气象监测和极端天气应对能力。完善应急广播体系。提升应急测绘保障能力,完善应急测绘保障体系。健全应急预案体系,强化应急实战演练。完善应急管理法治体系,提升应急管理执法能力。加强应急文化宣传教育,提升公众防灾避险意识和自救互救能力。加快发展安全应急产业。
专栏34 防灾减灾救灾能力提升
科技赋能防灾减灾救灾。实施地质灾害隐患风险“空天地”一体化遥感动态识别监测工程、泥石流沟实景三维建模与成灾风险动态评估能力建设工程。在复杂地形及灾害高风险区域建设气象雷达、垂直观测设备、自动站等,建设外场观测基地、气象监测数据应用系统和短临灾害性天气与风险预警系统。
安全生产风险防控能力提升。加快建设“蜀安”安全管理大数据平台,推动重点行业领域高风险企业安全设备设施升级改造。
地质灾害综合整治。实施一批地质灾害避险搬迁,推动重大地质灾害隐患工程治理及地质灾害高风险县城综合整治。
大震风险感知与防范能力提升。在7级以上大震风险地区及其他重点地区实施地震灾害危险源与风险源精细化探查,新(改)建一批泛在感知地震监测点和地球物理站点,推进地震灾害风险识别评估、应急服务系统建设。
应急管理能力提升。推动“三高一低”重点县综合防灾能力、乡镇(街道)应急管理能力建设。强化航空应急关键力量和配套基础设施建设。推进一批高层建筑消防安全设施设备和“九小场所”消防安全条件提升,开展高空灭火救援装备和区域性能力建设。加强应急科技支撑能力建设。实施一批森林草原防灭火建设项目。
第四节 严格食品药品安全监管
严格落实食品药品“四个最严”要求,完善法规制度,强化监管责任和技术支撑体系建设,推动检查员职业化专业化,提升全链条全过程监管能力。建设国省食品安全重点实验室,完善省市县三级检验检测体系,推广食品安全责任保险。加强重点领域监管,落实食用农产品承诺达标合格证制度,深化药品医疗器械监管改革,推进药品监管科学创新研究基地和生物制品批签发能力建设。构建药品风险防控和疫苗安全监管体系。深化智慧监管平台建设,建立信息化追溯体系。依法严厉打击食品药品领域违法犯罪行为,落实行业禁入、从业禁止制度。完善投诉举报体系和奖励制度,健全联合惩戒机制,提升应急处突能力,推动形成社会共治体系。
第五十九章 维护社会安定和谐
坚持系统治理、依法治理、综合治理、源头治理,完善共建共治共享的社会治理制度,推进社会治理现代化,加快构建全方位、立体式的社会安全新格局。
第一节 完善社会治理体系
健全社会工作体制机制,完善社会治理政策和法规体系。加强新经济组织、新社会组织、新就业群体党的建设,推进党建引领“枢纽型”工会组织建设。加强社会组织培育管理,推动行业协会商会改革发展。加强党建引领基层治理和基层政权建设,全面实施乡镇(街道)履职事项清单,健全为基层减负赋能长效机制。健全党组织领导的乡村治理体系,加强基层党组织带头人队伍建设,推进村民委员会规范化建设,加强涉藏州县涉寺涉僧项目建设。落实“四议两公开”,实施城乡社区治理优化提升行动,强化网格化管理服务。推进智慧化治理,加强网上网下协同治理。发挥市民公约、居民公约、村规民约等作用,加强家庭家教家风建设,有效治理婚丧嫁娶中的陋习陋俗。
第二节 完善社会治安整体防控体系
落实维护社会稳定责任,推进社会治安整体防控体系和能力现代化建设。推进扫黑除恶常态化,依法严惩涉黑涉恶、涉枪涉爆、个人极端、电信网络诈骗等突出违法犯罪,深入开展禁毒人民战争,加强刑满释放人员安置帮教工作。强化科技赋能支撑,推进高精尖科技手段与防控实战融合应用。健全情报、指挥、行动一体化运行机制,推进圈层查控体系和智慧街面巡防、智慧安防小区等建设,提高动态环境下社会治安控制力。深入开展平安中国建设示范市、县创建活动,推进“一村(格)一警(辅)”全覆盖。深化道路交通、大型活动安全治理,稳妥推进无人机等新业态安全监管。加强平安类社会组织、群防群治力量建设。
第三节 强化社会矛盾综合治理
坚持和发展新时代“枫桥经验”,健全党委领导、政府主导、部门协同、社会参与的多元化解工作格局。深化诉调、警调、访调、检调对接,推动矛盾纠纷依法化解。加强维护社会稳定工作法治建设、基层基础建设、力量建设,推进省市县乡社会治安综合治理中心规范化建设。深入开展重大风险化解攻坚行动,推动信息联通、矛盾联调、风险联控、事件联处、问题联治,有效防范化解风险。完善社会稳定风险防控体系,深化社会稳定风险评估。
第四节 完善凝聚服务群众工作机制
夯实社会治理群众基础,针对不同社会群体特点做细做实服务管理工作。加强思想政治引领,改进各类社会群体服务管理,健全利益关系协调、合法权益保障制度,完善诉求回应渠道。发挥人民群众主体作用,引导各方有序参与社会治理。健全社会心理服务体系和危机干预机制。健全人民建议征集工作机制,强化市民热线等公共服务平台功能,推广“党建引领、接诉即办”经验,推动“民有所呼、我有所应”。发展志愿服务,健全志愿服务制度和工作体系,广泛开展志愿服务关爱行动。强化信访工作联席会议机制,纵深推进信访工作法治化。健全社工服务体系,建强社会工作者队伍。加强网络理政,走好网上群众路线。
专栏35 社会安全能力提升
治安防控能力提升。整合建设省市县情报、指挥、行动一体化实战中心,打造一批重点目标安防标准点、智慧街面警务站和智慧检查站。完善一批处突物资库,推动派出所等业务技术用房达标建设,增设一批新锐装备。打造全省公共安全资源库,完善8个主干应用,建立社会治安大模型,改造一批公共安全视频。
法治服务保障能力提升。建成投用省法院和成铁一、二院天府新区审判法庭,推动中级和基层法院审判法庭、人民法庭达标建设。改造一批市县公共法律服务中心、中心镇司法所、社区矫正中心,完善一批行政复议规范化场所。实施刑事执行人才培养层次与质量提升工程。推动一批女犯、病犯等监狱达标建设。
网络安全保障能力提升。加强关键信息基础设施和重要信息系统等重点要素监管,开展网络风险感知、技术对抗、技术应用工程建设。强化全域网络安全动态感知和联合防御,加强数据资产安全防护。建设全省一体化网络应急指挥体系,升级完善省网信信息技术系统,推动管网治网核心业务覆盖率达100%。
社会治理能力提升。持续试点建设一批社区综合服务中心。实施城乡社区治理优化提升行动,支持一批社区实施补短板、提能级、强体系、优服务项目和幸福温馨家园共建行动。实施“情满天府”志愿服务计划,支持一批村(社区)开展“邻里守望”服务。完善县域社工服务体系,支持一批站点开展专业社工服务。
国家安全能力提升。推动网络、大数据、人工智能等国家安全应用场景建设,推进实施一批业务技术用房、高标准办案用房等基础设施项目。
第十七篇 推进社会主义民主法治 深化法治四川建设
坚持党的领导、人民当家作主、依法治国有机统一,坚持和发展全过程人民民主,持续深入推进全面依法治省,不断夯实治蜀兴川民主法治根基。
第六十章 推进社会主义政治建设
坚持人民主体地位,健全民主制度,丰富民主形式,拓宽民主渠道,巩固和发展生动活泼、安定团结的政治局面。
第一节 坚持和完善人民代表大会制度
坚持好、完善好、运行好人民代表大会制度,支持和保证人大及其常委会依法行使立法权、监督权、决定权、选举任免权。健全人大对“一府一委两院”监督制度,强化人大预算决算审查监督和国有资产管理、政府债务管理、地方金融工作监督。运用现代信息技术开展联网监督。加强“四个机关”建设,健全人大议事规则和论证、评估、评议、听证制度,密切国家机关同人大代表的联系、密切人大代表同人民群众的联系。深化“我为群众办实事—人大代表在行动”“直选代表述职月”等活动,依托各级人大机关建立法治人才实训平台,加强各级党政机关法治人才队伍建设,鼓励支持基层人大因地制宜探索发展全过程人民民主的路径举措,不断扩大人民有序政治参与。建设“数字人大”。
第二节 发挥社会主义协商民主独特优势
坚持和完善中国共产党领导的多党合作和政治协商制度,健全政党协商、人大协商、政府协商、政协协商、人民团体协商、基层协商以及社会组织协商制度化平台。发挥人民政协作为专门协商机构作用,完善协商成果采纳、落实、反馈机制,加强人民政协民主监督。加强各种协商渠道协同配合,推进协商民主广泛多层制度化发展。加强人民政协反映社情民意、联系群众、服务人民机制建设,深入开展委员履职“服务为民”活动,开展“同心共建现代化四川”专项行动、“我为高质量发展献一策”活动和“有事来协商”工作,为谱写中国式现代化四川新篇章广泛凝聚人心、凝聚共识、凝聚智慧、凝聚力量。
第三节 巩固和发展爱国统一战线
完善大统战工作格局,落实统战工作责任制。加强同民主党派和无党派人士团结合作。推进新时代党外代表人士队伍建设。推进中华民族共同体建设,持续深化民族团结进步创建。坚持我国宗教中国化方向,加强宗教事务治理法治化。全面贯彻新时代党的治藏方略,巩固实现稳藏安康的战略要地。完善党外知识分子和新的社会阶层人士政治引领机制。强化民营经济统战工作。加强港澳台和侨务工作,广泛凝聚港澳台同胞和海外侨胞智慧力量,共同推进祖国统一大业和民族复兴伟业。
第六十一章 全面深入推进依法治省
协同推进科学立法、严格执法、公正司法、全民守法,推动治蜀兴川法治体系更加健全、法治政府建设纵深推进、社会依法治理全面加强。
第一节 坚持科学立法
完善党委领导、人大主导、政府依托、各方参与的立法工作格局。加强立法规划和立法计划制定工作,建立重要立法项目储备机制。加强立法审查,强化备案审查衔接联动。健全立法快速响应机制,积极推进“小快灵”立法修法。提高重点领域、新兴领域地方立法质量,聚焦新技术、新业态、新产业开展前瞻性立法探索,完善保障高质量发展的法规制度。坚持立改废相结合,完善立法后评估制度,有序推进地方性法规、规章和规范性文件清理。
第二节 推进依法行政
构建职责明确、依法行政的政府治理体系,推进权责清单事项标准化建设。严格执行重大行政决策程序刚性约束,加强行政规范性文件监督管理。加强行政执法规范化建设,完善行政裁量权基准,健全规范涉企执法长效机制,推进跨部门、跨领域、跨层级联合检查。优化赋权乡镇(街道)实施执法事项。健全行政执法协调监督机制,建设“天府综合查”平台,全面推行精准高效监管执法。加强行政执法、行政复议、行政诉讼、行政检察衔接联动,推动行政争议实质性化解。促进重点行业“一业一册”依法经营,推进各类证明免提交,深化政务诚信建设。
第三节 保证公正司法
落实和完善司法责任制,实行“一案一码”案件全周期管理。深入推进民事诉讼繁简分流、行政案件管辖、审判权和执行权分离等改革,严格落实立案登记制,有效解决“执行难”等问题。推动地方立法的司法适用。加强财产强制措施适用的检察监督,深化刑事诉讼涉案财物一体化管理。推进监狱分级分类建设。加强社区矫正工作。推进刑事案件律师辩护全覆盖,深化拓展司法救助和法律援助。强化检察监督,加强公益诉讼。推进政法工作数字化平台建设,健全行政执法、监察执法与刑事司法衔接机制。
第四节 推进普法守法
实施“九五”普法,加强法治宣传教育,提升公民法治素养,推进法治文化建设。广泛开展法治乡村、法治社区建设,提升社会治理法治化水平。加强网络空间法治建设,依法整治网络乱象。加强民族地区法治帮扶,推进依法常态化治理。健全现代法律服务体系,优化法律服务平台功能,健全全周期法律服务供给机制,加强商事调解、仲裁机构建设,提升涉外法律服务能力。
第十八篇 强化规划实施保障
把党的领导落实到规划实施的各领域和全过程,充分调动全社会投身四川现代化建设的积极性、主动性、创造性,强化规划实施监测评估和监督,健全政策协调和工作协同机制,确保规划各项部署落到实处。
第六十二章 凝聚规划实施合力
完善规划落实责任体系,健全科学规范、运行有效的规划实施机制,提高规划执行力和落实力。
第一节 坚持和加强党的全面领导
健全习近平总书记重要指示批示精神督办落实机制,推动党中央决策部署落地落实。完善党委研究经济社会发展战略、定期分析经济形势、研究重大政策措施的工作机制,提高领导经济社会发展能力和水平。坚持“以实干论英雄、凭实绩用干部”的用人导向,坚持把政治标准放在首位,树立和践行正确政绩观,加强干部履职能力培养,完善干部考评机制,提高干部队伍现代化建设本领,全面加强党的基层组织和党员队伍建设,不断把党的政治优势、组织优势转化为发展优势和治理效能。坚定不移推进全面从严治党,锲而不舍落实中央八项规定精神,持续整治形式主义为基层减负,推动完善监督体系,一体推进不敢腐、不能腐、不想腐,巩固发展风清气正的政治生态。
第二节 切实履行政府职责
明确各级政府主体责任,创新管理理念和方式,在更多领域更大范围加强部门协同和服务集成,推动规划落地落实。切实履行政府在规划执行、经济调节、市场引导、公共服务、社会管理等方面职责,增强改革创新、驾驭风险、保障安全、依法行政和群众工作能力,提升执行力和公信力。加强经济社会运行调度和中长期规划实施的统筹协调,强化经济监测预警和政策预研储备,因时因势妥善把控宏观调控力度,促进短期政策和发展规划有机结合。优化高质量发展综合绩效考核,有序开展重大国情国力调查,提升经济治理效能。
第三节 充分发挥各方力量
加强规划宣传解读,用宏伟蓝图凝聚人心、集中民智、汇集民力,增强各方参与规划实施的主人翁意识,最大限度凝聚全社会共识、智慧和力量。创新群众工作体制机制,发挥工会、共青团、妇联等人民团体和民主党派、工商联、无党派人士作用,动员广大人民群众积极投身治蜀兴川主战场。充分尊重基层和群众首创精神,激发社会各界和经营主体的创造力,支持基层干部和群众创新创造,及时总结推广好的经验做法,营造竞相比学赶超、推动规划落实的浓厚氛围。
第六十三章 健全统一规划体系
进一步理顺规划关系,明确功能定位,加强衔接协调,强化法治保障,构建定位准确、边界清晰、功能互补、统一衔接的全省规划体系。
第一节 突出发展规划统领作用
充分发挥规划战略导向作用,形成统一规划体系合力。省发展规划全面贯彻落实国家战略意图,部署实施事关全省长远发展的大战略、跨部门跨行业的大政策、具有全局性影响的跨区域大项目,居于全省规划体系最上位,为全省其他各级各类规划提供遵循。省级区域规划、专项规划细化落实省发展规划对特定区域、特定领域提出的目标任务。省空间规划为省发展规划确定的重大战略任务、重大工程项目落地实施提供空间保障。市县级规划加强对省发展规划确定重大事项的贯彻落实。
第二节 加强规划充分衔接协调
省发展规划及全省其他各级各类规划做好与国家发展规划、空间规划、区域规划、专项规划的充分衔接,在重大政策、重大改革、重大项目等方面争取国家更大支持。统筹各级各类规划编制,精简数量、提高质量,建立完善市、县全口径规划编制目录清单,避免交叉重复、增加基层负担。省级专项规划、区域规划及市县发展规划报批前主动加强与省发展规划衔接,确保在主要目标、发展方向、总体布局、重大政策举措、重大工程项目、风险防控等方面与省发展规划保持一致。加强其他规划相互间的衔接协调,确保各级各类规划规范有序、形成合力。
第三节 强化规划法治保障
全面贯彻落实党中央、国务院关于统一规划体系有关规定要求,健全规划实施全周期推进机制,完善目录清单、编制备案、衔接协调等规划管理制度。不断完善经济社会发展规划制度体系,保持规划体系的内部协调统一,增强宏观政策取向一致性,提高规划综合效益和整体效能。加快推动我省规划立法进程,适时出台发展规划条例,以法治引领和保障发展规划更好发挥战略导向作用。
第六十四章 完善规划实施机制
强化规划监测评估,完善规划实施监督制度,扩大公众参与,确保规划目标任务实现。
第一节 落实规划实施主体责任
省人民政府依据本规划制定实施国民经济和社会发展年度计划,安排年度目标和主要任务。本规划提出的重大事项要分解落实到省直有关部门(单位)和各市(州)人民政府,明确牵头单位和工作责任,共同推动规划实施。各地各部门按照职责分工,将本规划确定的主要指标分解纳入国民经济和社会发展年度指标体系和本地区本部门年度工作计划,做好年度间综合平衡,相关重大进展情况及时向省人民政府报告。科学引导市场行为,落实本规划提出的预期性指标和产业发展等任务,要充分发挥市场在资源配置中的决定性作用,主要依靠经营主体的自主行为实现。健全重大决策部署抓落实机制,更好发挥年度攻坚重大任务、重点工作落实跟进两项机制作用。
第二节 加强规划实施监测评估
加强对本规划明确的重大政策、重大改革举措、重大工程项目等跟踪监督,及时开展监测评估。创新监测方式,全面真实反映规划实施情况,为科学评估提供支撑。创新评估方式,组织开展规划实施动态监测分析、中期评估和总结评估,鼓励开展第三方评估,增强规划评估的客观性和准确性。强化监测评估结果应用,把加强顶层设计和坚持问计于民统一起来,进一步完善规划实施的公众参与和民主监督机制,及时公开规划实施相关信息,主动接受全社会监督。
第三节 增强政策协同联动效应
加强规划实施与财政承受能力的衔接协调,结合财力合理安排财政支出规模和结构,统筹资金资源支持省发展规划确定的重大任务和工程项目。推进财政、金融、投资、就业、产业、土地、环保政策协同配合,形成政策合力。增强规划编制实施与宏观政策取向的一致性,加大政策协调和工作协同力度。坚持项目跟着规划走、资金和要素跟着项目走,依据本规划明确的重大工程项目,各地各部门要纳入重点项目清单,优先保障土地、资金、能耗等要素。